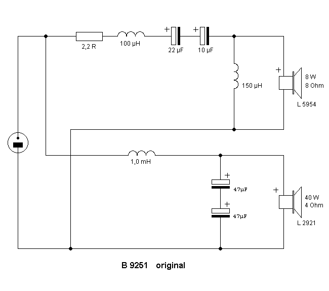
Кто может подсказать как работает этот фильтр. Какая частота среза? Почему по 2 кондера постледовательно (вместо одного соответствующего номинала)?
Архив Форума Hi-Fi.ru
По 23-5-2020
Портал Hi-Fi.ru более не предоставляет возможностей и сервисов по общению пользователей
По 23-5-2020
Портал Hi-Fi.ru более не предоставляет возможностей и сервисов по общению пользователей
Фильтр для АС, Подскажите как работает
|
29-08-2018 11:16:33
|
|
|
|
|
|
29-08-2018 17:42:58
Фильтр 2го порядка, частота раздела в районе 2 кГц, два последовательных электролита дают меньшую емкость, а два их тут потому, что в те далекие времена не делали еще большой емкости неполярные кондеры, поэтому плюсом к плюсу включали два последовательных электролита и получали один неполярный.
.
Благословляю АЧХ. Кручу взглядом фазу. Режу полосы без скальпеля.Привораживаю бас. Дорого. |
|||
|
|
|
|
29-08-2018 18:24:29
|
|||
|
|
|
|
29-08-2018 18:43:29
Есть ещё одна особенность у этих АС. Во всех, трёх парах, что мне встречались, НЧ динамики были разными. Один на 25W, другой на 40W. Последняя пара вообще была куплена в магазине в ГДР. В бытность наших войск там. И увидеть разницу можно лишь достав оба динамика из корпусов. |
|||
|
|
|
|
29-08-2018 18:43:47
Сделайте фильтр по-нормальному, неполярными полипропиленами : в шунте басовика 23.5 мкФ, в сигнале ВЧ - 6.9 мкФ. Можно нашими МБГО набрать - бумага в масле.
.
Благословляю АЧХ. Кручу взглядом фазу. Режу полосы без скальпеля.Привораживаю бас. Дорого. |
|||
|
|
|
|
29-08-2018 18:52:07
.
Благословляю АЧХ. Кручу взглядом фазу. Режу полосы без скальпеля.Привораживаю бас. Дорого. |
|||
|
|
|
|
29-08-2018 18:55:32
А для чего в ВЧ-фильтре дроссель рядом с резистором?
|
|
|
|
|
|
29-08-2018 19:04:00
|
|||
|
|
|
|
29-08-2018 19:06:30
|
|||
|
|
|
|
29-08-2018 19:06:59
|
||||
|
|
|
|||
Архив Форума Hi-Fi.ru
По 23-5-2020
Портал Hi-Fi.ru более не предоставляет возможностей и сервисов по общению пользователей
По 23-5-2020
Портал Hi-Fi.ru более не предоставляет возможностей и сервисов по общению пользователей
