Архив Форума Hi-Fi.ru
По 23-5-2020
Портал Hi-Fi.ru более не предоставляет возможностей и сервисов по общению пользователей


Страницы: Пред. 1 ... 121 122 123 124 125

Sony ES

 
 
Ну наверно главно,что бы сквозная была ровная..
Вон у верхних наков тоже подъёма не предусмотрено...
Обеспечивается средствами УЗ.
 
 
Цитата
Владимир Леонов написал:
Надо проверять износ головы - это очень частая причина завала на ВЧ.
Визуально зазор в несильный китайский микроскоп чистый, канавки от ленты нет, полирнул на всякий полиролью для хрома типа Autosol. Сдается мне что завал на ВЧ при воспр. вызван именно отсутствием резонансной цепочки на крайних ВЧ.
 
 
Цитата
K.Pitonov написал:
Визуально зазор в несильный китайский микроскоп чистый, канавки от ленты нет,
Это ни о чём не говорит,когда есть "канава" - последние предсмертные судороги...
 
 
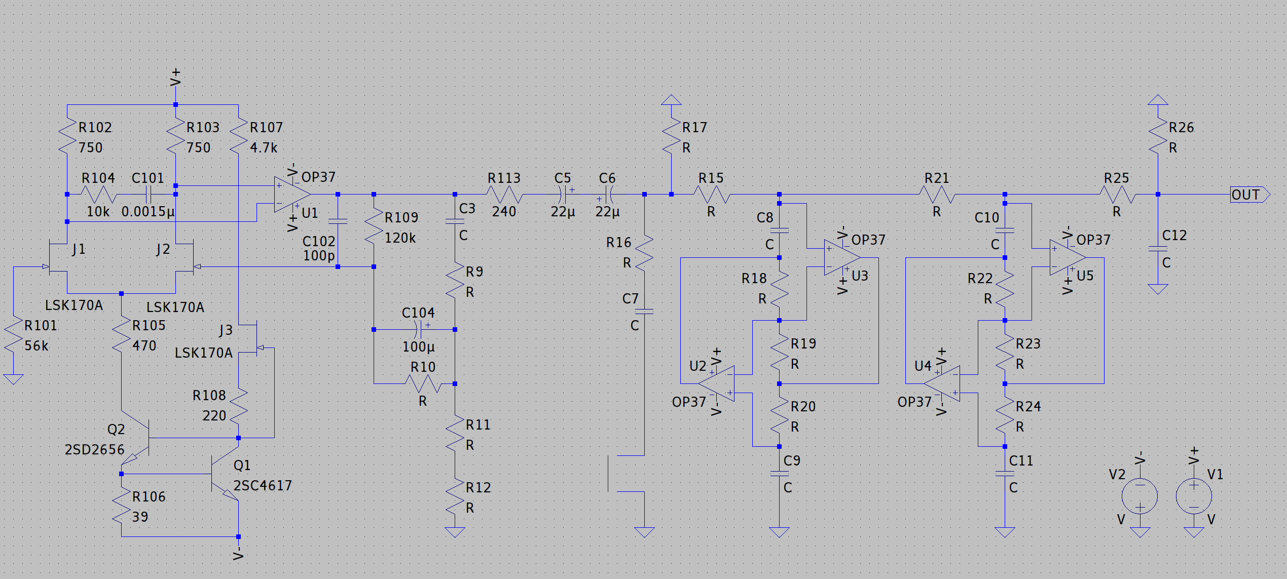
У K 333-й -870, лазераморфная головка, убить ее сложно, у всех дек этой серии завал прямо с завода, исправляется это с помощью конденсатора в параллель с головкой, и еще есть проблема, на хром и на метал у ней не правильная коррекция записи, исправляется легко.
 
 
Ну про неправильную коррекцию вы правы наполовину - исправлять нужно в 870-ой, а в 333ESL все в порядке с этим. Буду пробовать с кондером в параллель.

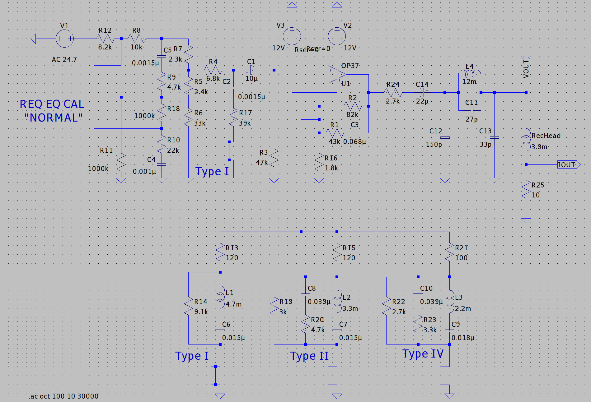
ЗЫ а в УВ 870ой схемотехника другая кстати, там резонансная цепочка на крайние верха есть и судя по графику на ней завала нет

http://www.ant-audio.co.uk/Tape_Recording/Graphs/PB_FR/album/slides/SONY_TCK870ES.html
Изменено: K.Pitonov - 17-04-2020 07:31:25
 
 
Там неправильно сделано в обоих в 970 и 870  :D  
 
 
Это легко проверяется  :D  
УВ 970.png (137.03 КБ)
УЗ 970.png (131.96 КБ)
 
 
Цитата
Сергей Галкин написал:
Вон у верхних наков тоже подъёма не предусмотрено...
Подъем в УВ осуществляется контуром после УВ ;).  Он совмещен с фильтром-пробкой УВ.

Цитата
K.Pitonov написал:
Буду пробовать с кондером в параллель
Вариантов много. Но самый простой : кондер впараллель головке. Добротность  у аморфа достаточно высокая при входном сопротивлении 100кОм можно до 5-6дБ резонанс получить, при 56кОм примерно 2-3дБ (величина подъема регулируется этим входным сопротивлением)
Изменено: Veschii Oleg - 19-04-2020 04:57:57
 
 
Цитата
Veschii Oleg написал:
Цитата
Сергей Галкин написал:
Вон у верхних наков тоже подъёма не предусмотрено...
Подъем в УВ осуществляется контуром  после УВ     .  Он совмещен с фильтром-пробкой УВ.

Цитата
K.Pitonov написал:
Буду пробовать с кондером в параллель
Вариантов много. Но самый простой : кондер впараллель головке. Добротность  у аморфа достаточно высокая при входном сопротивлении 100кОм можно до 5-6дБ резонанс получить, при 56кОм примерно 2-3дБ (величина подъема регулируется этим входным сопротивлением)
Олег, написал вам личное сообщение неделю назад, посмотрите пожалуйста)

Всех с Пасхой Христовой!
Изменено: Saxxon - 19-04-2020 08:00:06
 
 
Цитата
Партагас написал:
Там неправильно сделано в обоих в 970 и 870  

да чего уж там.
везде сделано неправильно
:D  
Hi_B_ _C.F._
Страницы: Пред. 1 ... 121 122 123 124 125
Архив Форума Hi-Fi.ru
По 23-5-2020
Портал Hi-Fi.ru более не предоставляет возможностей и сервисов по общению пользователей

1997—2026 © Hi-Fi.ru (Лицензионное соглашение)