| Цитата |
|---|
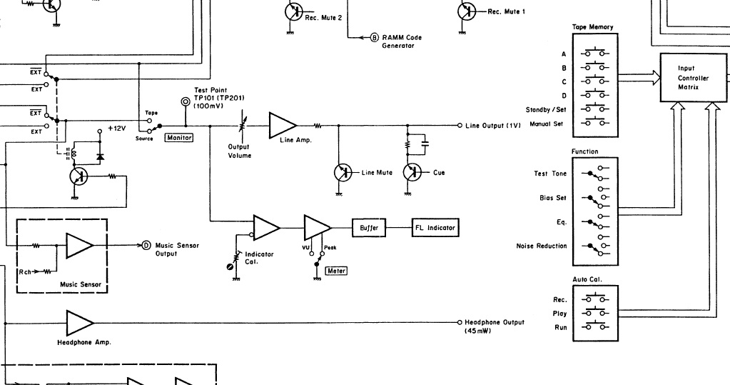
| Veschii Oleg пишет: В идеале должно быть вот так: У1 -усилитель с нулевым выходным сопротивлением, У2 - с бесконечным входным. В этом случае индикатор подключен к лин. выходу и имитирует внешний вольтметр. Показывает сигнал на реальной нагрузке, оператор постоянно видит, что происходит на выходе. У2 не шунтирует ни лин. выход, ни нагрузку, потому что имеет очень высокое входное сопротивление.Нагрузка в свою очередь ничего не подсаживает в тракте записи, потому что у У1 - низкое выходное (на два или три порядка меньше нагрузки) и развязка получается отличной. И "овцы целы и волки сыты". (SA1 коммутирует сигнал либо с выхода канала воспроизведения, либо со входа УЗ.) |
Олег , вы так дальше схем не смотрите , а приводите примеры дек схемно выгодных для вас плюс фантазии , изначально речь шла только о наках и только о них ,а ваша теория насчет того что выше описано высосана из пальца ...
теперь для тех кто в тепловозе
и че в нем тоже вход УЗ подключен к линейному выходу или изза изменения нагрузки уровень изменится ???
Изменено: - 23-08-2012 15:22:36
