Архив Форума Hi-Fi.ru
По 23-5-2020
Портал Hi-Fi.ru более не предоставляет возможностей и сервисов по общению пользователей


Страницы: Пред. 1 ... 26 27 28 29 30 ... 93 След.

Измерение параметров кассетных дек, Складываем здесь все что можно намерять у кассетного аппарата

 
 
При случае попробую провести замер также на ZX-9
на нескольких кассетах в нескольких участках при полном цикле записи
 
 
А я вот еще заметил на Тритрейсере такую особенность, на разных типах ленты (1 и 2й) азимут ГЗ - разный, причем не так сильно  зависит от марки кассеты стороны и в начале или конце ее, как от типа ленты. Т.е. для нормала азимут в одном положении, а для хрома четверть оборота уж точно надо докрутить.
作りましょう!
 
 
Юра - фаза ВЧ сигнала меняется, когда ток подмагничивания меняешь
Сам это подтверждаю
 
 
Померял картой шумы стареньких магнитофонов с вынесенным блоком питания.
Nakamichi 350 и 550
Опорный у них 0dB = 580 mV
Nakamichi_350_EX.png (120.48 КБ)
Nakamichi_350_SX.png (117.93 КБ)
Nakamichi_550_SX.png (118.48 КБ)
 
 
У 550-го 50-герцовый пичок больше, но это внутренние наводки.
Поскольку БП использовался один и тот же.

Интересен резкий спад спектра шума после примерно 17 КГц
 
 
Цитата
Магнитофоныч  пишет:
Интересен резкий спад спектра шума после примерно 17 КГц
ФНЧ, наверное, стоит на 20кГц. Фильтр интегр. помехи.
 
 
Хотел как-нибудь фильтр для дек сделать
Есть два варианта схемы

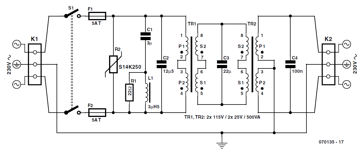
1. Elektor Electronics 2007 October pp 30-33
MainsFiterEE.png (54.62 КБ)
 
 
2. Андрианов В.И. Шпионские штучки стр. 141
image.jpg (92.52 КБ)
 
 
Кто-нибудь делал сетевые фильтры именно с развязывающими трансформаторами?
 
 
Цитата
Магнитофоныч  пишет:
Интересен резкий спад спектра шума после примерно 17 КГц
В 350 и 550 сигнал воспроизведения проходит через МПХ цепь
вот и завал по шумам получается

PS: 550-я, не смотря на свою портативность играет очень по-взрослому
Страницы: Пред. 1 ... 26 27 28 29 30 ... 93 След.
Архив Форума Hi-Fi.ru
По 23-5-2020
Портал Hi-Fi.ru более не предоставляет возможностей и сервисов по общению пользователей

1997—2026 © Hi-Fi.ru (Лицензионное соглашение)