Дохтор Фазотрон 

|
11-10-2015 09:52:28
Дохтор Фазотрон
![]() |
|
|
|
|
|
11-10-2015 10:11:51
Это не вам, а автору последних строк, бахвальству которого нет предела.
Наличие только диплома = наличию водительского удостоверения у "блондинки". :D
|
|
|
|
|
|
11-10-2015 10:17:07
Хоть волшебным гавном обмаж 482-ую - ей до 700ZXE никакак, вообще.
Хай-Энд -это законный способ кайфануть)) Но если это надоест, то и неплохо то же.
|
|
|
|
|
|
11-10-2015 10:51:23
Нельзя просроченное прописывать - может быть обратный эффект 482 неплохой аппарат с коротким трактом. Сам с удовольствием его слушаю Может там у Андрея головка и УВ от 1000ZXL |
|||
|
|
|
|
11-10-2015 11:04:26
Есть вопрос на засыпку. Какие совдеповские магнитофоны выпускались со штатной СДП? Где была лучшая реализация?
Если делать с нуля, например, в Вильме 207, то какую схему лучше взять? Или лучше брать за основу маг со штатной регулировкой подмагничивания на морде? |
|
|
|
|
|
11-10-2015 12:35:17
Точно в Оде стояла СДП
Николай Евгеньевич сильно ругался когда без спросу ставили |
|
|
|
|
|
11-10-2015 12:41:01
Была у меня такая. СДП её не спасала - звучание никакущее. |
|||
|
|
|
|
11-10-2015 12:41:48
Суховская САДП все же лучше будет чем просто СДП
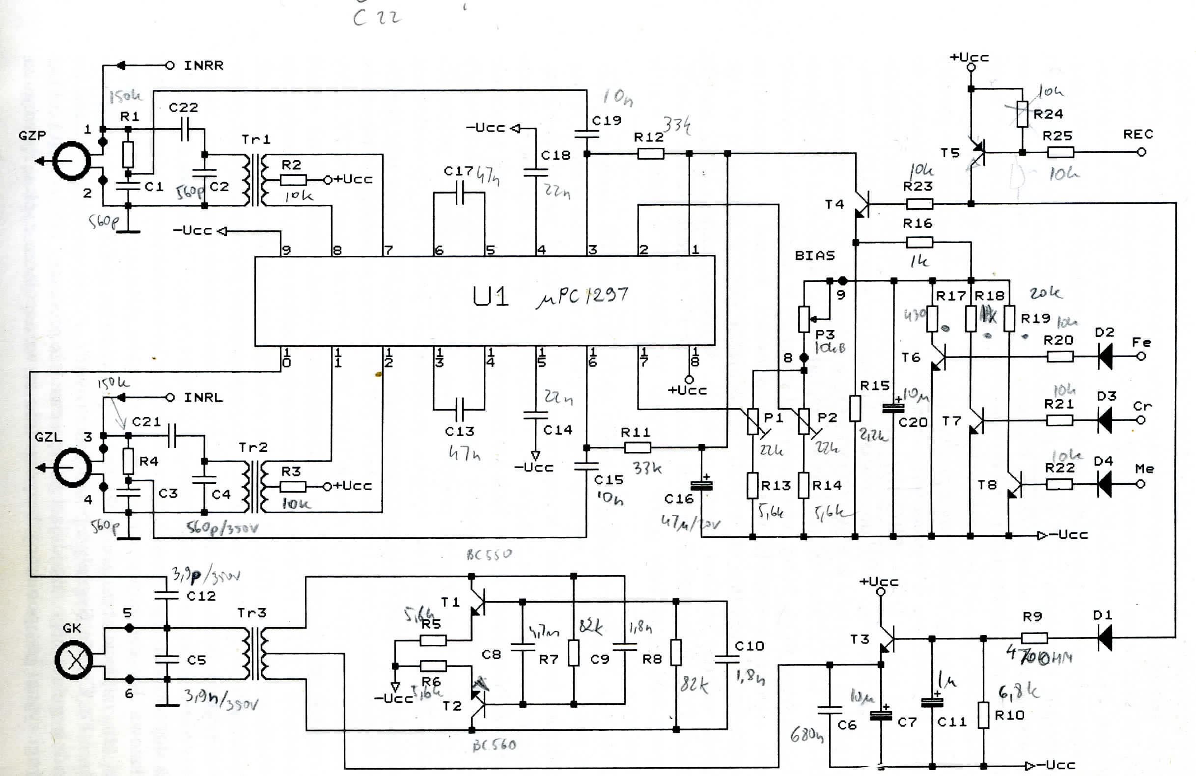
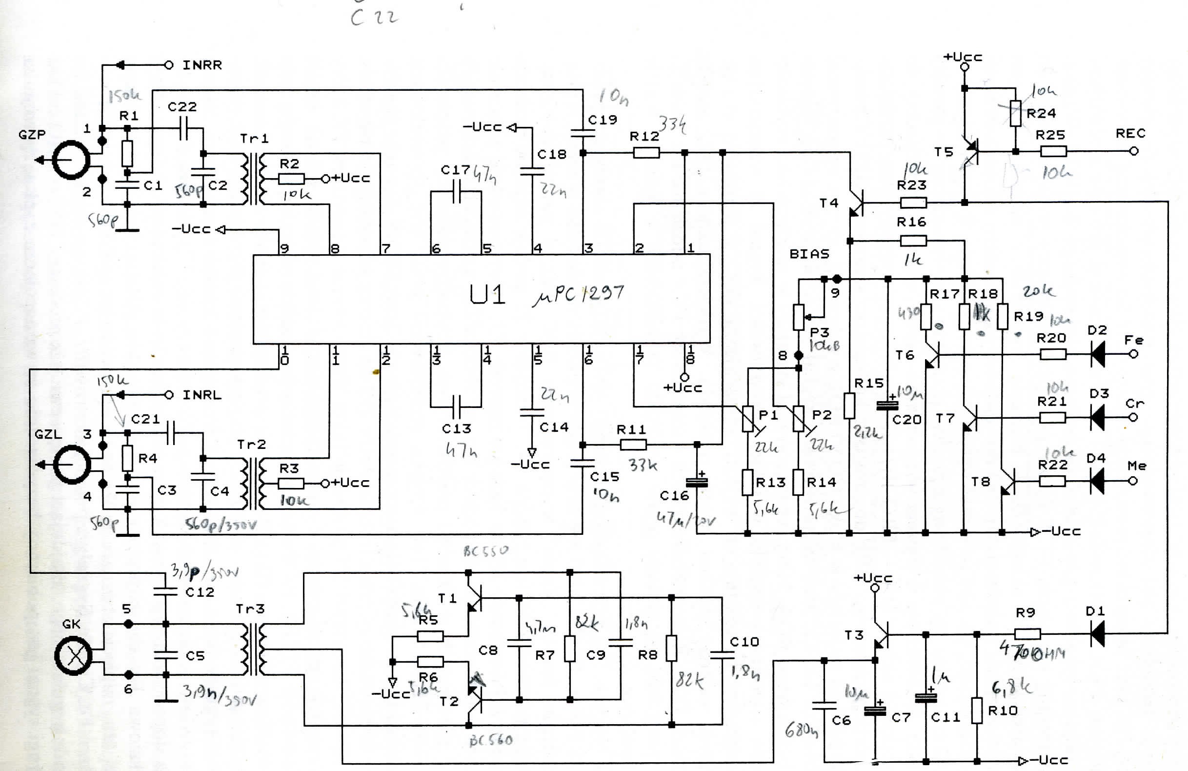
Из зарубежных промышленным стандартом была система HX Pro на микросхеме UPC1297 |
|
|
|
|
|
11-10-2015 12:46:49
Сейчас можно в принципе из любого нашего аппарата сделать конфету по звуку Но из родного останется только корпус, пожалуй |
||||
|
|
|
|||