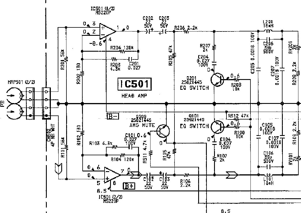
Во вложенном файле показана схема усилителя воспроизведения SONY TC-KA7ES, интересует, почему параллельно магнитной головке нет резонансного конденсатора для коррекции ВЧ?
Самое интересное, ниже приведены схемы SONY TC-KA3ES и SONY TC-KA6ES они практически идентичны, так в SONY TC-KA6ES стоит резонансный конденсатор, а в SONY TC-KA3ES его нет. Отличие этих дек заключается в магнитных головках, в SONY TC-KA3ES применены лазераморфные головки.
У кого был опыт по доработке схемотехники SONY TC-KA7ES?
Какие были заменены детали и на какие?
Самое интересное, ниже приведены схемы SONY TC-KA3ES и SONY TC-KA6ES они практически идентичны, так в SONY TC-KA6ES стоит резонансный конденсатор, а в SONY TC-KA3ES его нет. Отличие этих дек заключается в магнитных головках, в SONY TC-KA3ES применены лазераморфные головки.
У кого был опыт по доработке схемотехники SONY TC-KA7ES?
Какие были заменены детали и на какие?
Изменено: - 05-04-2016 14:14:48
