Архив Форума Hi-Fi.ru
По 23-5-2020
Портал Hi-Fi.ru более не предоставляет возможностей и сервисов по общению пользователей


Страницы: Пред. 1 ... 8 9 10 11 12 ... 18 След.

Параметры магнитных лент, Измерения, тесты, данные производителей

 
 
Причем из последнего фото видно
практически полное отсутствие 3-й гармоники

При этом шумовая полка на уровне -85 dB
не изменилась и анализатор мог бы зафиксировать наличие гармоники
 
 
Цитата
Владимир Леонов пишет:
Про всё,что ниже соотношения сигнал\шум(для данного аппарата в реальном времени),можно забыть.  
А соотношение сигнал/шум для данного аппарата в реальном времени есть значение накопленное или интеграл (площадь под кривой шума)... И оно больше 85дБ. Насколько? Если считать не от 3% искажений, а от 0дБ, то будет немного децибел 55... А это больше 0,1% искажений...  ;)
 
 
Цитата
Veschii Oleg пишет:
от 0дБ, то будет немного децибел 55... А это больше 0,1% искажений...  
Об чём и речь... :wink:
 
 
Цитата
Veschii Oleg пишет:
Но даже если считать, что все работает линейно, то при просадке уровень стал уже не 250нвбм, а 177нвбм.
Для уровня 177нвбм искажения в 0,45% вполне возможные.  

опять дезинформатор включил громковоритель!
:хu:
поднимать входное напряжение "после просадки" - как раз и есть грубейшая ошибка!
Даже после факта просадки напруги на выходе деки - уровень на ленте остается 250нВб!

Потому что факт просадки учтен Мафонычем, а между лентой и выходом деки - три каскада усиления (УВ/Долби+повторитель) - выполняющих развязку по току, между лентой и выходом деки.!
Учи матчасть дезинформатор
:read:

Цитата
Veschii Oleg пишет:
а учел поправку нового положения нуля ЗК! А это не верно, нужно именно добавить напряжение на вход магнитофона на 3дБ).

если ДОБАВИТЬ НАПРЯЖЕНИЕ НА ВХОД магнитофона - ты измеришь искажения ленты с перегрузкой на величину ДОБАВЛЕННОГО НА ВХОД ДЕКИ напряжения.

Потому что просадка вольтажа происходит на выходе деки, добавлять напругу НА ВХОД - глупее не придумаешь..
ппц.. Ну ты и тупица, прости господи..

Мафоныч, можно измерять так ты делаешь (делая поправку на просадку), но лучше (что бы измерять как можно ближе к реальности, без всяких поправок на просадки) добавить на выход нака после VR003+R161 (т.е. между декой и а-картой) сильноточный усилитель (+3дБ) на не5534 (этот опер работает на 600 Ом)

Или что лучше - заменить выходной повторитель деки построенный на слабеньком ТА75558 (ic301 по мануалу zx7) - на не5534, при этом r161/r261 можно будет уменьшить раз в 5.
Просадка останется,  но будет намного меньше 3дБ..
Изменено: ремонт-NIK - 25-09-2017 21:03:40
H_I_G_H _ B_I_A_S
 
 
Цитата
Veschii Oleg пишет:
В целом искажения оксидных лент ниже металлических. ;)

очередная деза.

Ты неподражаем, тупой как ... слов нет!
H_I_G_H _ B_I_A_S
 
 
:)  :)  :)
:)  :)  :)
:)  :)  :)

Ты все верно сказал Ген
Я вчера запутался после Олеговых корректировок

С учетом просадки же и делал замеры
Что вчера что раньше
Можно ж пленку в другой мафон сунуть и посмотреть чего там за уровень

Ладно сам виноват - сам повелся на развод  :D
 
 
Цитата
Магнитофоныч  пишет:
Я тут ступил Прости я неправ был Мне казалось что индикатор до масштабного усилителя
А он на линейном сидит до регулятора  

ты чего слился сразу?
А ну включи извилину. :)

У тебя мафон (и его индикатор) откалиброван по приборам и мануалу?
Так?
Теперь даже если подключаешь низкоомную нагрузку НА ВЫХОД ДЕКИ - ничего страшного не происходит.

Потому ПАДЕНИЕ напряжения просходит на резисторе r161 и частично на VR003.

Индикатор же подключен прямо на выход масштабирующего опера, и просадка
на ВЫХОДЕ ДЕКИ - НЕ ВЛИЯЕТ НА ПОКАЗАНИЯ ИНДИКАТОРА, т.к. резисторы выполняют функцию развязки индикатора -> от нагрузки!

Вот если бы не было резисторов - тогда стоило бы беспокоиться (добавить их в схему)
Изменено: ремонт-NIK - 25-09-2017 21:24:08
H_I_G_H _ B_I_A_S
 
 
Ладно - ты не пинай еще Ген
Лоханулся от Олежиных трелей - написал же
 
 
Так всегда
Вроде варишься в собственном соку - все понятно
Вышел в эфир с братьями по разуму - все туши свет

Защекочут  :D
Изменено: petrorlov - 25-09-2017 21:35:47
 
 
гони его НАХЕР, дезинформатора!
Он не только тебе - он любому слабо подкованному мозг затуманит.
В этом мастер.


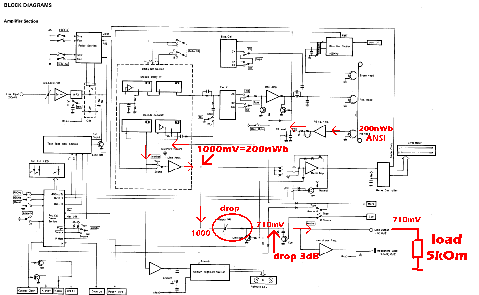
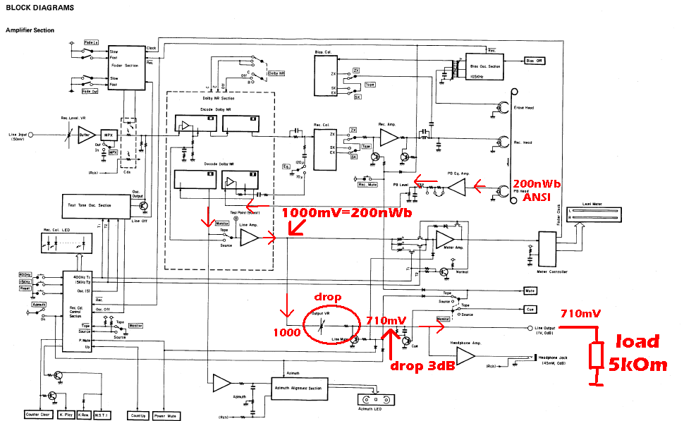
схематично вот смотри где (в каком месте схемы) происходит просадка напруги
zx7 drop.png (91.31 КБ)
Изменено: ремонт-NIK - 25-09-2017 21:39:51
H_I_G_H _ B_I_A_S
Страницы: Пред. 1 ... 8 9 10 11 12 ... 18 След.
Архив Форума Hi-Fi.ru
По 23-5-2020
Портал Hi-Fi.ru более не предоставляет возможностей и сервисов по общению пользователей

1997—2026 © Hi-Fi.ru (Лицензионное соглашение)