Архив Форума Hi-Fi.ru
По 23-5-2020
Портал Hi-Fi.ru более не предоставляет возможностей и сервисов по общению пользователей


Страницы: Пред. 1 2

Проектирование ШИМ усилителя записи., Задача сделать ШИМ усилитель записи с низкими искажениями.

 
 
Цитата
Veschii Oleg написал:
оптронов невысокое быстродействие (лампочка)
Это в ваших  оптронах лампочька.Но дело не в ней.
Цитата
ivanhoe написал:
поподробнее
Любая САР имеет время срабатывания. Alles. Приплыли автоматически.
 
 
Цитата
Федя написал:
Это в ваших  оптронах лампочька.Но дело не в ней.

:D Вы сами ответили:
Цитата
Федя написал:
Любая САР имеет время срабатывания.
 
 
Я вообще-то ничего не спрашивал. Любая САР имеет время срабатывания. совершенно безотносительно каких-либо оптронов. В случае всяких долби всё вокруг ыхыхпрё - срабатывать будет по фронтам, грубо гойваря, ударов в тарелку. Вы звуковые дорожки киньчеков на VHS, с переводами Лёни Володарского - хорошо помните?
 
 
Цитата
Федя написал:
Любая САР имеет время срабатывания
Это все отлично, вопрос о том какое оно ;)  
Если время интеграции меньше времени нарастания фронта с запасом, то ничего не исказится.
Десятки мкс должно быть.
 
 
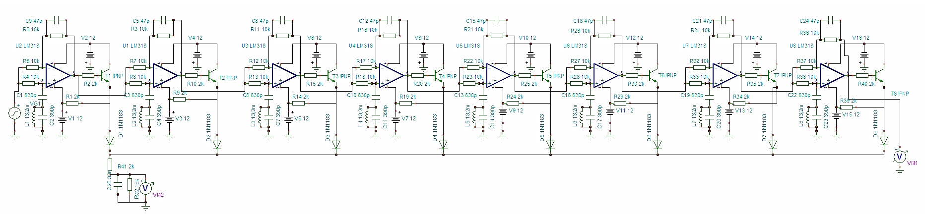
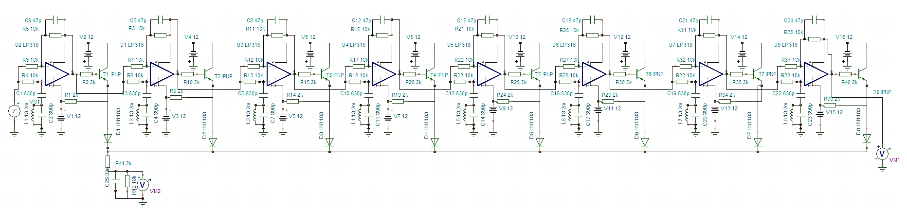
Придумал задержку для СДП   100 мксек + детектор. Дроссели Epcos двухобмоточные
3300 µH. Если обмотки включить последовательно - будет 13,2 мГн.
детектор.jpg (149.36 КБ)
Изменено: printnik - 19-05-2019 18:55:21
Страницы: Пред. 1 2
Архив Форума Hi-Fi.ru
По 23-5-2020
Портал Hi-Fi.ru более не предоставляет возможностей и сервисов по общению пользователей

1997—2025 © Hi-Fi.ru (Лицензионное соглашение)