Архив Форума Hi-Fi.ru
По 23-5-2020
Портал Hi-Fi.ru более не предоставляет возможностей и сервисов по общению пользователей


Страницы: Пред. 1 ... 26 27 28 29 30 След.

Дискретный УВ, Как основа хорошего звука деки

 
 
Цитата
Mr.Yu написал:
Все гибрид. Где чистый дискрет то?
Во!
csf9_amp.JPG (101.49 КБ)
Не Боги горшки обжигают! (с)
 
 
Цитата
Mr.Yu написал:
Все гибрид. Где чистый дискрет то?
Поправки в законодательную часть были внесены
Гибриды - тоже в правовом поле ветки
 
 
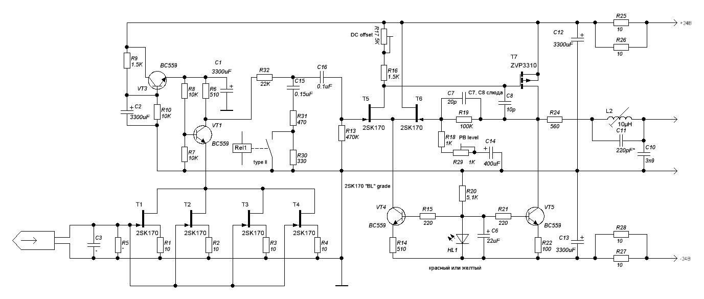
Народ, как и обещал (полтора месяца назад  :laughter: ) вот прикинул вариант УВ в идеологии Пасса (мной любимой), пинайте!  :laughter:
ПС
Биполярники BC550 , конечно, опечатался, скопипастил  :oops:  
pbamp.JPG (102.06 КБ)
Изменено: Mr.Yu - 30-08-2019 15:54:20
作りましょう!
 
 
Красный все-таки или желтый? :laughter:  
 
 
Цитата
Veschii Oleg написал:
Красный все-таки или желтый?  
1,7-2В падение чтобы было на нем. Лучше красный
作りましょう!
 
 
Цитата
Mr.Yu написал:
вот прикинул вариант УВ
Выходной ОУ будет в режиме генератора работать?
Это основное, а потом там много, ну это мои личные мысли, конечно. Можно мимо пропустить.
Параллелить полевики не надо. Нет надобности, и только хуже - лента все равно больше шипит.
Номиналы кондеров в питании слишком большие. Маленькие конды быстрее по звуку. Маленькие можно ставить твердотельные - они быстрые по природе своей.
Полевик в выходном каскаде зачем? Он кривой, вообще-то сильно. Емкость у него заметная.
Изменено: Олег Masterok - 30-08-2019 16:10:49
 
 
На землю всякие смещения лучше не пускать, оставить землю для сигнала, чтоб чистая была. Пускать все делители с плюса на минус.
 
 
Цитата
Олег Masterok написал:
Выходной ОУ будет в режиме генератора работать?
С какой стати, где там пос?
Цитата
Олег Masterok написал:
Параллелить полевики не надо. Нет надобности, и только хуже - лента все равно больше шипит.
Пластинка тоже  :wink:
Цитата
Олег Masterok написал:
Полевик в выходном каскаде зачем? Он кривой, вообще-то сильно.
КНИ примерно 0,05%, вых каскад, как все поняли в кл А, ток покоя 10мА.
ПС
Сейчас эта схема у меня работает в режиме РИАА МС корректора
作りましょう!
 
 
Цитата
Олег Masterok написал:
Маленькие конды быстрее по звуку.
Кто кого обгоняет? :laughter:  
 
 
Цитата
Veschii Oleg написал:
Цитата
Кто кого обгоняет?  
Меня не удивляет, что космонавты ничего не слышат.
Но очень технически подкованы.
Сделать, правда, чтоб звучало - не могут, ибо - см. первую фразу.
Страницы: Пред. 1 ... 26 27 28 29 30 След.
Архив Форума Hi-Fi.ru
По 23-5-2020
Портал Hi-Fi.ru более не предоставляет возможностей и сервисов по общению пользователей

1997—2026 © Hi-Fi.ru (Лицензионное соглашение)