Хорошие вообще корректоры, кто имел дело, слушал, на уровне каких известных брендов по звуку?
Архив Форума Hi-Fi.ru
По 23-5-2020
Портал Hi-Fi.ru более не предоставляет возможностей и сервисов по общению пользователей
По 23-5-2020
Портал Hi-Fi.ru более не предоставляет возможностей и сервисов по общению пользователей
Фонокоры Sander'z: есть обьективные мнения?
|
31-07-2019 10:08:45
|
|
|
|
|
|
31-07-2019 10:24:45
Новый логотип отличный!
|
|
|
|
|
|
31-07-2019 12:57:37
С уважением, Александр!
|
|
|
|
|
|
31-07-2019 13:03:19
Красиво! Аккуратно!
|
|
|
|
|
|
31-07-2019 13:04:18
Извините, а по ценам, где можно прайс посмотреть?
|
|
|
|
|
|
31-07-2019 13:08:29
Это видимо только то, что готово на продажу. Он же принимает заказы на разные модели с учетом индивидуальных особенностей. Напишите ему в личку или на почту
Изменено: - 31-07-2019 13:11:38
|
|||
|
|
|
|
31-07-2019 13:27:57
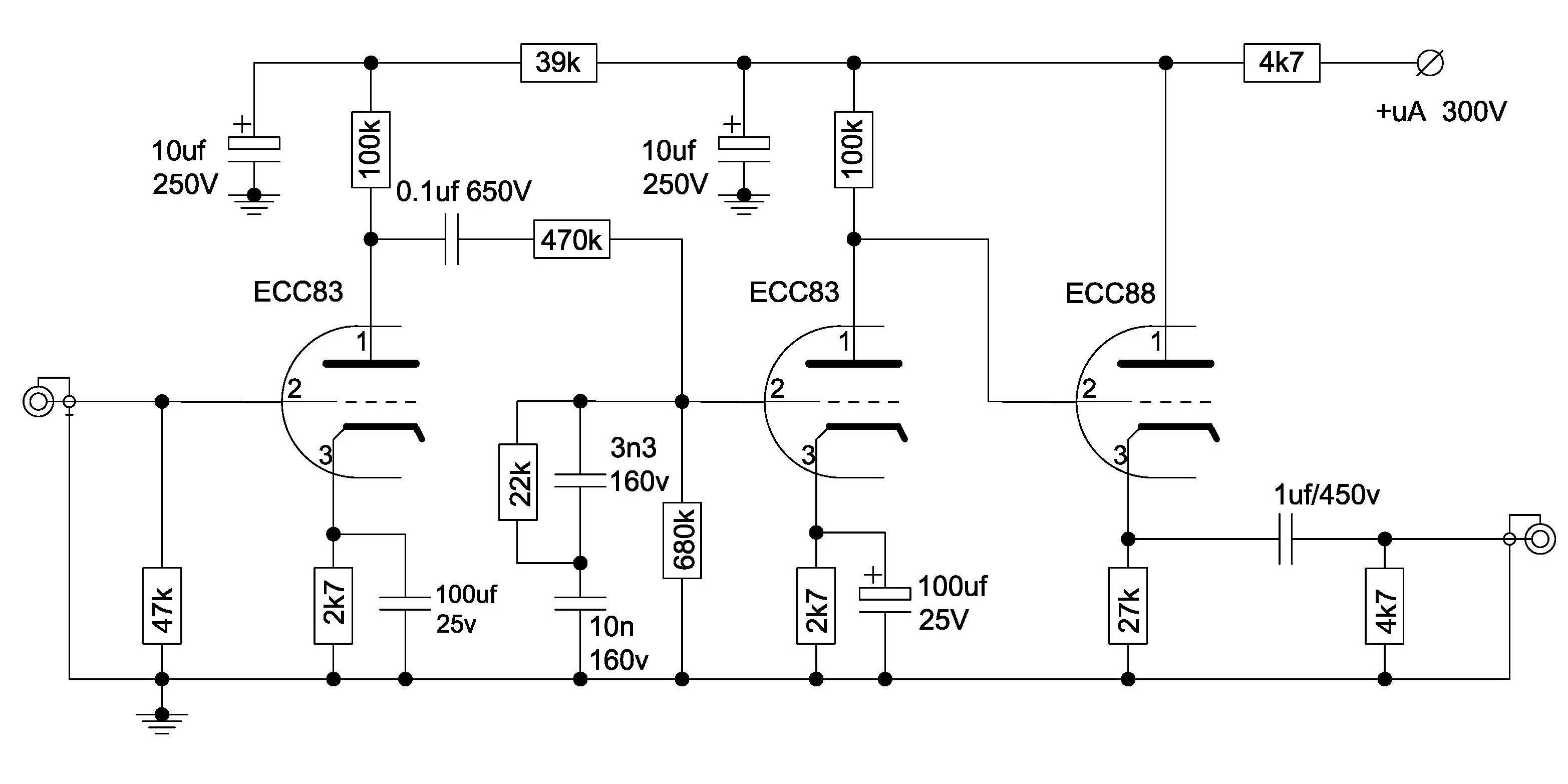
А данную схему вы уже не используете ?
|
|
|
|
|
|
31-07-2019 19:38:48
На фото выше корректор, собранный практически по этой схеме. На ней, правда, есть несколько неточностей.
С уважением, Александр!
|
|
|
|
|
|
31-07-2019 20:30:12
Резик на выходе 4,7к ???
Схема классическая "василич" играет нормально,полностью зависит от применённых деталей. Кенотрон в питании пробовали ? |
|
|
|
|
|
31-07-2019 20:54:15
Наши авторы, когда публикуют схемы,обычно пару-тройку засад спецом организуют, чтоб жизнь малиной не казалась. |
||||
|
|
|
|||
Архив Форума Hi-Fi.ru
По 23-5-2020
Портал Hi-Fi.ru более не предоставляет возможностей и сервисов по общению пользователей
По 23-5-2020
Портал Hi-Fi.ru более не предоставляет возможностей и сервисов по общению пользователей
