заказал себе Shure M64, скоро должен приехать. питание у него 110 вольт
можно ли обойтись без понижающего трансформатора, например такого
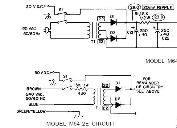
в мануале 64 вроде показано, что можно
по схеме ему резистор нужен до первичной обмотки, но я давно уже не экспериметировал с паяльником, боюсь, что могу в дым превратить че-нить
если не сложно, подскажите, где нынче резистор купить такой можно и все ли я правильно понял, что можно так сделать и все будет хорошо.
или нет?
спасибо!
можно ли обойтись без понижающего трансформатора, например такого
в мануале 64 вроде показано, что можно
по схеме ему резистор нужен до первичной обмотки, но я давно уже не экспериметировал с паяльником, боюсь, что могу в дым превратить че-нить
если не сложно, подскажите, где нынче резистор купить такой можно и все ли я правильно понял, что можно так сделать и все будет хорошо.
или нет?
спасибо!
Изменено: - 24-11-2011 14:06:49
Я не заправляюсь на лукойле
