Архив Форума Hi-Fi.ru
По 23-5-2020
Портал Hi-Fi.ru более не предоставляет возможностей и сервисов по общению пользователей


Страницы: Пред. 1 2

Требуется ремонт фонокорректора

 
 
Цитата
*** Деточкин написал:
Думаю починить и продать нафик
Вот это по нашему..:)! Я написал.
Отрыв от народа и...падение!

 
 
Цитата
Сергей Сергей написал:
Вот это по нашему..! Я написал.
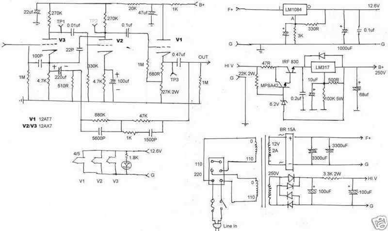
Сергей, схеме нужна,
а  то у  меня  вроде  была,могу  пошарить?
 
 
Схема
image.jpeg (36.88 КБ)
Страницы: Пред. 1 2
Архив Форума Hi-Fi.ru
По 23-5-2020
Портал Hi-Fi.ru более не предоставляет возможностей и сервисов по общению пользователей

1997—2026 © Hi-Fi.ru (Лицензионное соглашение)