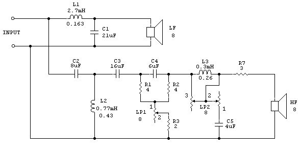
Имеем следующее:
НЧ 20-1600 Гц, резонансная частота 25 Гц, чувствительность 100 Дб, сопротивление 8 Ом.
ВЧ/СЧ драйвер диапазон 500-22000 гц, чувствительность 110 Дб, сопротивление 8 Ом.
Драйвер работает в рупоре, рупор на 500 гц.
Оригинальный кроссовер естественно 8 Ом, частота 500 герц, спад 12 Дб/октава, имеет аттенюатор уровня ВЧ.
Можно ли имея эти данные рассчитать и изготовить кроссоверы?
Сколько это может стоить на заказ, хотя бы примерно?
Или купить например Altec N-500E, они подойдут?
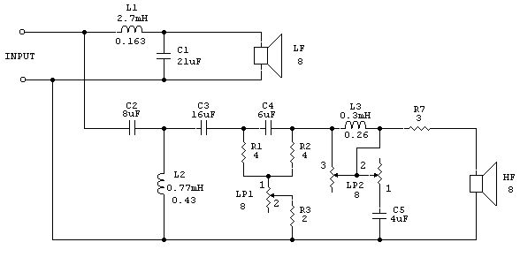
НЧ 20-1600 Гц, резонансная частота 25 Гц, чувствительность 100 Дб, сопротивление 8 Ом.
ВЧ/СЧ драйвер диапазон 500-22000 гц, чувствительность 110 Дб, сопротивление 8 Ом.
Драйвер работает в рупоре, рупор на 500 гц.
Оригинальный кроссовер естественно 8 Ом, частота 500 герц, спад 12 Дб/октава, имеет аттенюатор уровня ВЧ.
Можно ли имея эти данные рассчитать и изготовить кроссоверы?
Сколько это может стоить на заказ, хотя бы примерно?
Или купить например Altec N-500E, они подойдут?
Изменено: - 26-03-2012 01:46:43
