доброго времени суток! есть одна небольшая проблема.
немного предыстории: попал ко мне раздолбанный мини-центр LG FFH-217. дабы извлечь с него пользы, решил распотрошить и собрать себе настольную АС для компа. подклеил колоночки и занялся усилителем. из центра (даташит прилагается) выдрал парочку TDA2052 (даташит прилагается). собрал все в соответствии с даташитом. подключил. заработало. качество вполне устроило (по сравнению с имеющимися Dialog W201). но через некоторое время появился один очень неприятный эффект: при подключении вх. сигнала стал слышен низкочастотный гул (как у китайских колоночек Genius за 150р.), которого изначально не было.
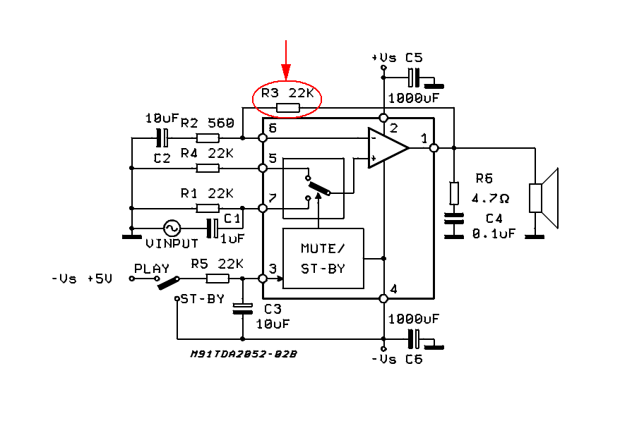
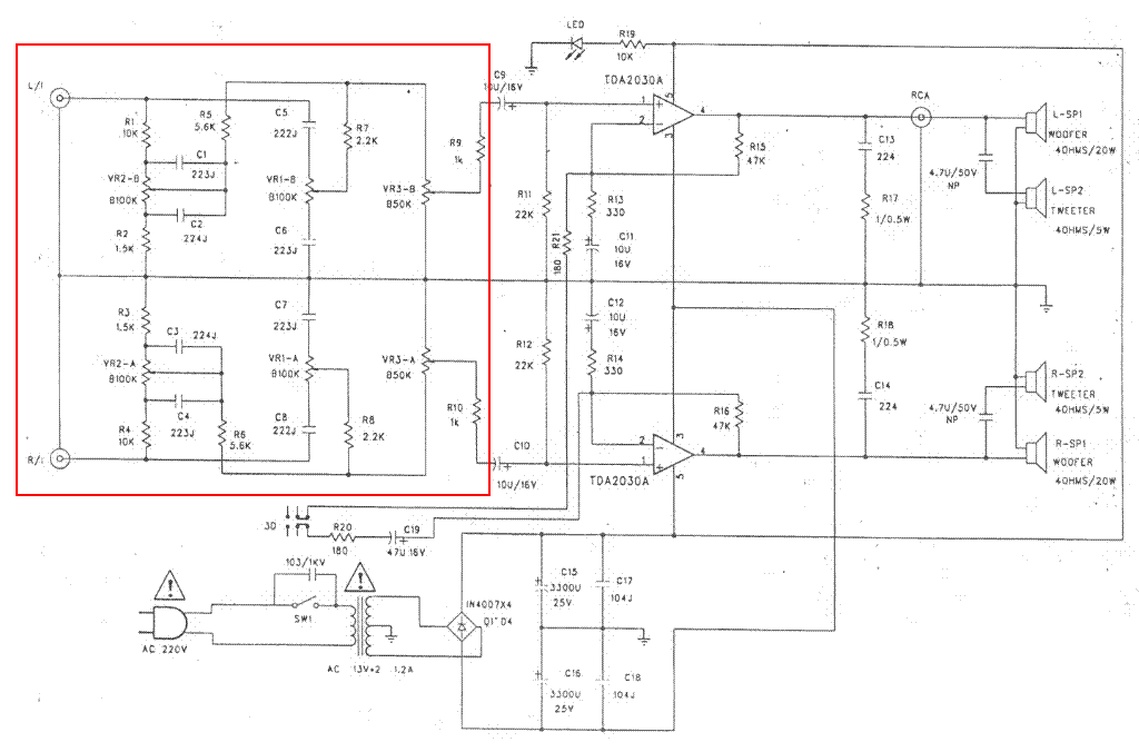
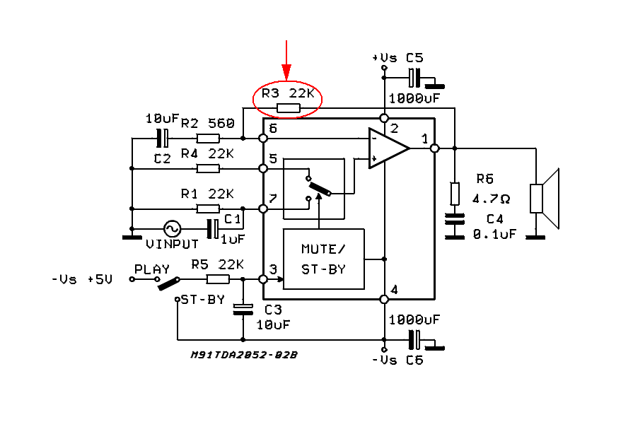
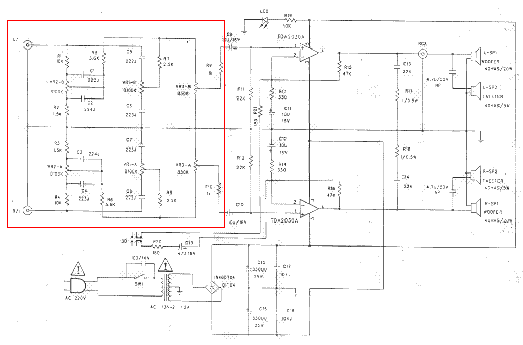
от момента изначальной сборки схемы до обнаружения эффекта была кое-какая доработка: я решил немного развить тему, а именно, прикрутить к нему простенький темброблок. регулировки верхов, низов и громкости мне более чем достаточно. выбор пал на гостящие у меня Sven SPS-678. задумал сделать как у них (картинка прилагается - блок обведен красным). сделал. работает. но вот неприятность: звук стал раза в три тише. приятель посоветовал уменьшить влияние обратной связи в схеме усилителя (она организована тупо через обычный резистор 22кОм, см.картинку - обведено красным). постепенным увеличением сопротивления этого резистора (где-то на 50-60 кОм'ах) я добился изначальной громкости звучания (но после этого вернул обратно 22кОм'ный резистор). вот примерно тем же днем я и обнаружил этот подлый гул.
до сих пор не могу выяснить откуда он появился. номиналы всех компонентов проверил, они не изменились, напряжения в норме, радиатор (на который я прикрутил микросхемы) заземлен (как и было изначально в муз.центре).
неужели повредились сами микросхемы?? помогите разгадать загадку.
немного предыстории: попал ко мне раздолбанный мини-центр LG FFH-217. дабы извлечь с него пользы, решил распотрошить и собрать себе настольную АС для компа. подклеил колоночки и занялся усилителем. из центра (даташит прилагается) выдрал парочку TDA2052 (даташит прилагается). собрал все в соответствии с даташитом. подключил. заработало. качество вполне устроило (по сравнению с имеющимися Dialog W201). но через некоторое время появился один очень неприятный эффект: при подключении вх. сигнала стал слышен низкочастотный гул (как у китайских колоночек Genius за 150р.), которого изначально не было.
от момента изначальной сборки схемы до обнаружения эффекта была кое-какая доработка: я решил немного развить тему, а именно, прикрутить к нему простенький темброблок. регулировки верхов, низов и громкости мне более чем достаточно. выбор пал на гостящие у меня Sven SPS-678. задумал сделать как у них (картинка прилагается - блок обведен красным). сделал. работает. но вот неприятность: звук стал раза в три тише. приятель посоветовал уменьшить влияние обратной связи в схеме усилителя (она организована тупо через обычный резистор 22кОм, см.картинку - обведено красным). постепенным увеличением сопротивления этого резистора (где-то на 50-60 кОм'ах) я добился изначальной громкости звучания (но после этого вернул обратно 22кОм'ный резистор). вот примерно тем же днем я и обнаружил этот подлый гул.
до сих пор не могу выяснить откуда он появился. номиналы всех компонентов проверил, они не изменились, напряжения в норме, радиатор (на который я прикрутил микросхемы) заземлен (как и было изначально в муз.центре).
неужели повредились сами микросхемы?? помогите разгадать загадку.
