Архив Форума Hi-Fi.ru
По 23-5-2020
Портал Hi-Fi.ru более не предоставляет возможностей и сервисов по общению пользователей


Страницы: Пред. 1 ... 311 312 313 314 315 ... 719 След.

Усилители из Европы конца 60 начало 70.

 
 
А схема, Михаил, есть :?:

Я свой уже из кладовки достал :)
Тоже руки почёсываются, а то в прошлом году остановился на полпути.
 
 
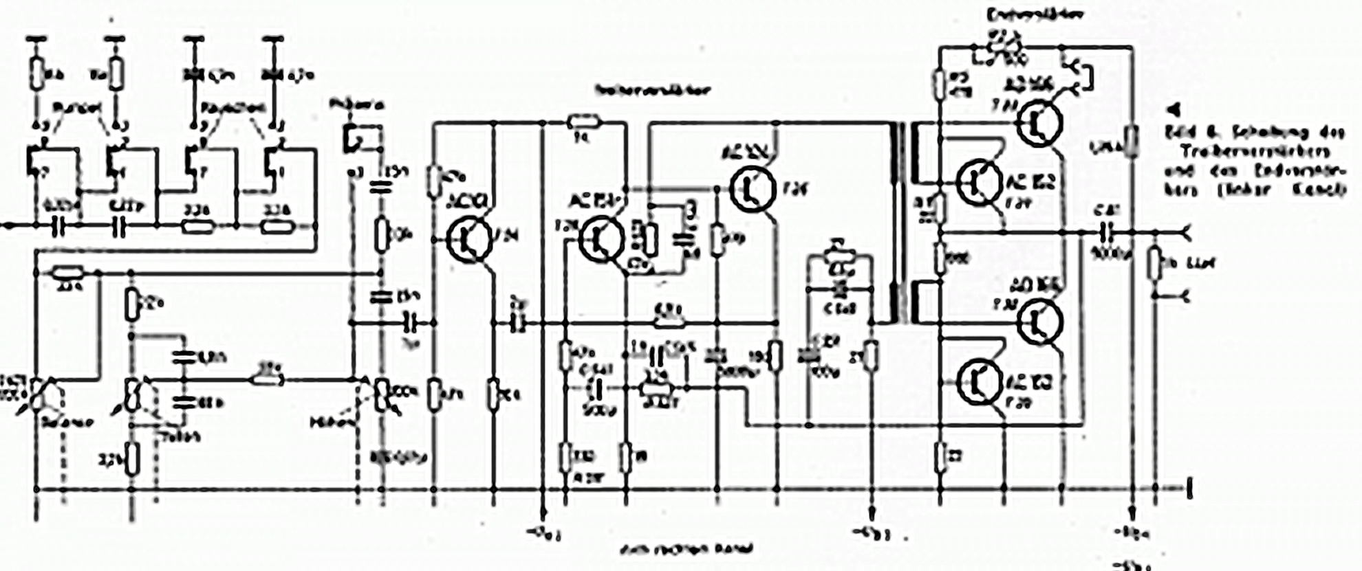
Схемы нет , точнее есть размытая .) на сайте немецком есть , но там нужно регистрироваться . Там , в принципе , все достаточно просто . Корректор , предусилитель , пассивный темброблок и усь . Питание на пред стабилизированное .
ad166.png (917.28 КБ)
 
 
СПАСИБО!

Я когда копал случайно резистор один (на навесном монтаже  на потенциометрах)
утконосами повредил а цветовую маркировку забыл.
Ну и вообще, приятнее со схемой.

У вас вариант с выходными ещё на дне шасси или уже на задней стенке?
 
 
У моего сзади , а резистор на потенциометре скорее всего тонкомпенсация и его лучше выкинуть совсем .) Это если он на регуляторе .
 
 
Для забывших цветовую маркировку - калькулятор .) http://www.radiant.su/rus/articles/?action=show&id=335
Изменено: Михаил Ефимов - 14-10-2012 03:51:24
 
 
Спасибо за ссылку по сопротивлениям!

Я выкидывал, но пропала регулировка баланса.
И один канал у меня помутнее стал вроде.

Вобще после вердикта Симеона о обязательной замене больших ёмкостей я поостыл.

Сейчас надо бы собрать записи и фото  моих переделок, чтоб определиться "мамо, иде я?"

Кстати, раздутые преувеличенные музыкальные образы в усилителях сопряжены с ёмкостями, как считаете?
Изменено: Дуалист ... - 14-10-2012 16:04:20
 
 
С тонкомпенсацией кертинг чересчур басит . Про раздутые образы ничего не знаю .) Емкости влияют на артикуляцию , чистоту звука , зернистость в звуке . Когда паяли , видимо отпаялся проводок от регулятора . Там входы идут на переключатель , с него на пред , с преда на регулятор уровня , с регулятора на темброблок и уже с темброблока на ум . ).
 
 
Цитата
Михаил Ефимов пишет:
Про раздутые образы ничего не знаю .) Емкости влияют на артикуляцию , чистоту звука , зернистость в звуке
Да,да, именно, так и есть - знать не знаю,но влияют,особенно, на "зернистость".
 
 
Цитата
Дуалист ... пишет:
Кстати, раздутые преувеличенные музыкальные образы в усилителях сопряжены с ёмкостями,
имхо это определяется схемотехникой и/или активными элементами.
Aditum nocendi perfido praestat fides
 
 
Вот , Леонов , беда какая - хотел в кертинг емкостей напхать , а они не лезуть .) А так хотелось подправить звучок . Подрихтовать , так сказать , раздутые образы .) Загнать , собственно говоря , образ в банку . Да видно - не судьба .)
SNC00120.jpg (835.92 КБ)
SNC00121.jpg (563.02 КБ)
SNC00122.jpg (846.66 КБ)
Изменено: Михаил Ефимов - 15-10-2012 07:56:47
Страницы: Пред. 1 ... 311 312 313 314 315 ... 719 След.
Архив Форума Hi-Fi.ru
По 23-5-2020
Портал Hi-Fi.ru более не предоставляет возможностей и сервисов по общению пользователей

1997—2026 © Hi-Fi.ru (Лицензионное соглашение)