| Цитата |
|---|
| ремонт-NIK написал: на веге такой номер не прокатил |
Архив Форума Hi-Fi.ru
По 23-5-2020
Портал Hi-Fi.ru более не предоставляет возможностей и сервисов по общению пользователей
По 23-5-2020
Портал Hi-Fi.ru более не предоставляет возможностей и сервисов по общению пользователей
Измерительные и настроечные кассеты "Мade ин СССР"
|
25-12-2015 23:26:29
не льсти себе, хвастун, ты сам первейший неадекват. Неисчерпаемый(!) кладезь перлов. Павлин, без способностей к элементарной самооценке. Это ты умудрился с помпой выложить на веге схему УВ кассетника якобы собственной разработки, которая была изначально не способна к работе по прямому назначению. Ведь ты взял готовую схему среднего распространенного УВ начала 90гг с ПОЛЕВЫМ входом, и не придумал ничего умней, чем тупо перерисовать в чужой схеме, входной диффкаскад с полевого на биполярный. И в таком виде выложил на веге как свою. После чего тебе там СРАЗУ(!) сказали, что твоя поделка работать в качестве УВ не будет, поскольку нагрузка входного каскада не соответствует выбранному типу транзисторов, и оптимальна для входа на полевиках, но не для биполяров. Так что с такой квалификацией, на Веге конкуренцию тебе мог составить только леха сиволобов)))))))))) И забанили тебя там, исключительно по техническим соображениям, как не способного к обучению и восприятию технической информации.
H_I_G_H _ B_I_A_S
|
|||
|
|
|
|
25-12-2015 23:48:34
Хватит ругаться парни
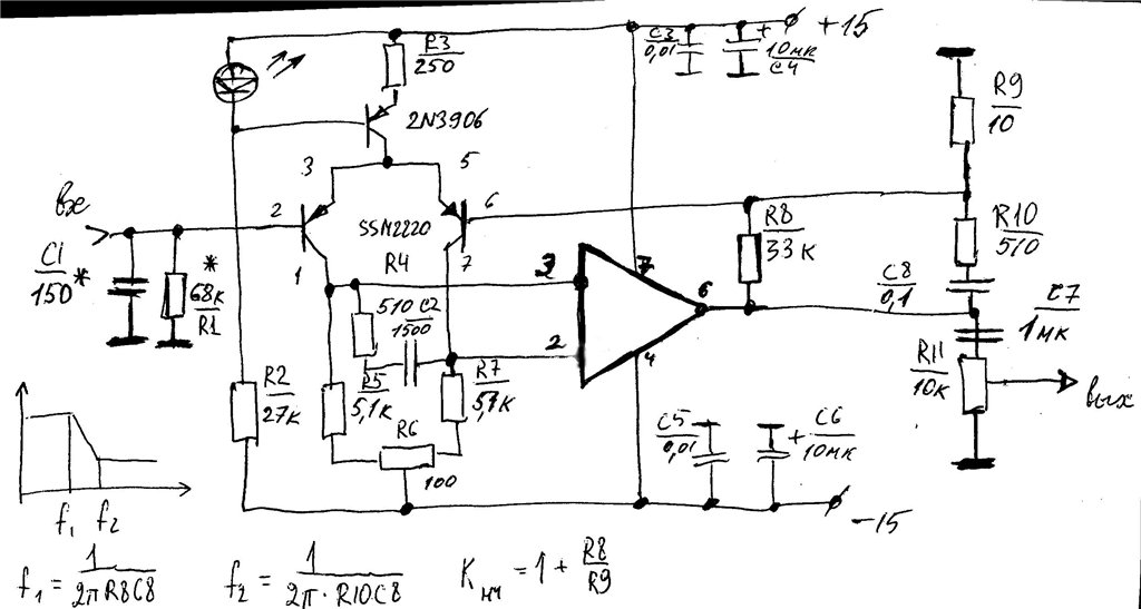
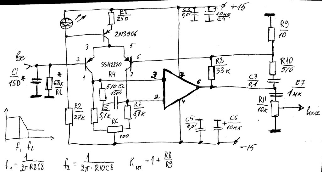
Я тоже хотел на дифкаскаде на биполярах сделать УВ за основу взяв похожую схему из C.D. Motchenbacher "Low-noise electronic system design" 1993 |
|
|
|
|
|
25-12-2015 23:52:16
И еще один пример оттуда же
|
|
|
|
|
|
26-12-2015 05:06:10
Скажу более, что мою схему взял за основу участник это же Веги с ником Берлио и был ей весьма доволен!
Схему делал её я еще в середине 90х г и она работала. Мне сделали замечание о высоковатом шумовом токе из-за небольшого сопротивления резисторов в коллекторах (5,1к), с этим я согласился, но это не влияет на работоспособность схемы.Наилучшие рез-ты схема дает при работе с низкоомным источником сигнала (единицы-десятки Ом), тк в этом случае оно изначально будет равно сопротивлению в базе второго тр-ра дифкаскада.
|
|||||||
|
|
|
|
26-12-2015 05:11:51
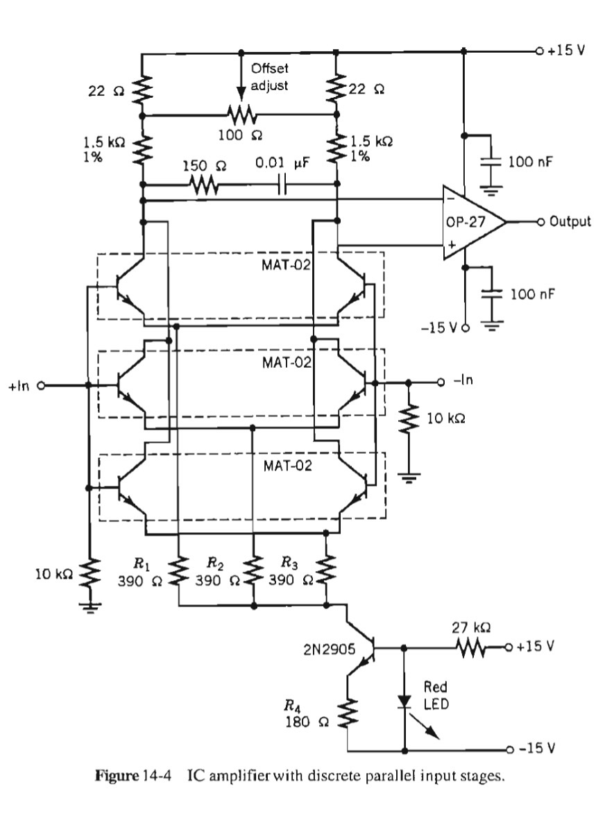
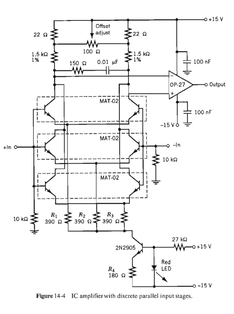
На верхней схеме запараллеливание тр-х сборок снижает шум в корень из n раз, где n - кол-во сборок. |
|||
|
|
|
|
26-12-2015 05:48:03
Вот схема Берлио, пост # 512:
и обсуждение |
|
|
|
|
|
27-12-2015 19:53:50
Не Боги горшки обжигают! (с)
|
|||||
|
|
|
|
27-12-2015 20:47:06
В качестве кассетного УВ твоя схема не будет работать, точнее кое-как работать будет, но полноценным УВ кассетника ее назвать не возможно.
То что ты был неоднократным лауреатом топика "аффтар жжот" за безграмотные перлы (играющий проффесор! ахаха), то, что дня не проходило, что бы тебя (и твои постулаты) не приходилось кому то из знающих поправлять? Ты грозил конкуренцией? Однако, каков апломб.. Местным с веги, в конце концов просто надоело поправлять твои перлы, ашипки и ачипятки, и тебя забанили как упрямого и неперспективного. Мафоныч, на твоих скринах схемы под другое применение. ------------------------------------------------------------------------------------
%))))))))) блин, когда уже смайлы заработают?!
Изменено: - 27-12-2015 20:53:11
H_I_G_H _ B_I_A_S
|
|||||||
|
|
|
|
27-12-2015 22:13:04
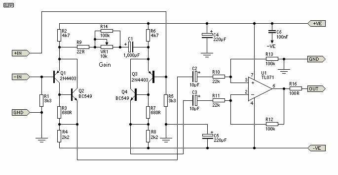
Вот такую схему собирал для своей деки давно - очень хорошая схема Отсюда проект Еще лежат два INA103 - никак не соберу на макетке |
||||
|
|
|
|||
Архив Форума Hi-Fi.ru
По 23-5-2020
Портал Hi-Fi.ru более не предоставляет возможностей и сервисов по общению пользователей
По 23-5-2020
Портал Hi-Fi.ru более не предоставляет возможностей и сервисов по общению пользователей
