Архив Форума Hi-Fi.ru
По 23-5-2020
Портал Hi-Fi.ru более не предоставляет возможностей и сервисов по общению пользователей
По 23-5-2020
Портал Hi-Fi.ru более не предоставляет возможностей и сервисов по общению пользователей
Измерительные и настроечные кассеты "Мade ин СССР"
|
27-12-2015 22:23:29
|
|
|
|
|
|
27-12-2015 22:55:43
作りましょう!
|
|||
|
|
|
|
27-12-2015 22:59:38
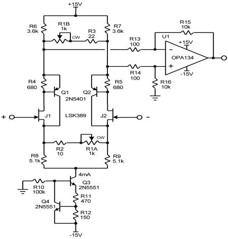
Есть задумка переделать МС корректор Пасса Pearl II в УВ.
作りましょう!
|
|
|
|
|
|
27-12-2015 23:14:57
Я эту схему по назначению использовал - как микрофонный усилитель Если бы эту схему как УВ использовал - коррекцию вынес бы в следующий каскад |
|||
|
|
|
|
27-12-2015 23:16:05
Теперь понятно
作りましょう!
|
|
|
|
|
|
27-12-2015 23:19:38
Просто сам переделал кучу подобных схем ИУ еще в институте, когда занимался проектом диагностики заболеваний по разбросу интервалов между R зубцами ЭКГ.
作りましょう!
|
|
|
|
|
|
27-12-2015 23:23:47
Схема хорошая
Главное согласование с нагрузкой и подбор оптимального тока для входного каскада Я все никак INA103 не помучаю - специализированный инструментальник для микрофона |
|
|
|
|
|
27-12-2015 23:48:56
Я на каких только не делал, и на BB INA121 и INA114 и девайсах AD620, сейчас уже все не упомню, 103 тож. где-то вроде валяется, вот только все делал не для аудио.
作りましょう!
|
|
|
|
|
|
27-12-2015 23:51:18
Вопрос вообще не в кассу конечно
Юр, а ты RLC-2 делал? |
|
|
|
|
|
28-12-2015 10:33:59
Нет, у меня простой китайский (ты про RLC метер?)
Изменено: - 28-12-2015 10:35:46
作りましょう!
|
||||
|
|
|
|||
Архив Форума Hi-Fi.ru
По 23-5-2020
Портал Hi-Fi.ru более не предоставляет возможностей и сервисов по общению пользователей
По 23-5-2020
Портал Hi-Fi.ru более не предоставляет возможностей и сервисов по общению пользователей
