Архив Форума Hi-Fi.ru
По 23-5-2020
Портал Hi-Fi.ru более не предоставляет возможностей и сервисов по общению пользователей


Страницы: Пред. 1 ... 246 247 248 249 250 ... 1099 След.

Деки NAKAMICHI, Настройка и обсуждение (Part 2)

 
 
:хu:
Ku в твоей ZX-9 у нормирующего усилителя равен 13,1
 
 
:хu:
Нагрузка в твоей ZX-9 указана на последней странице и равна 2,2K
 
 
Олег
давай посчитаем и почитаем вместе
IMG_4359.PNG (179.82 КБ)
IMG_4360.PNG (359.13 КБ)
 
 
Цитата
Магнитофоныч  пишет:
Ku в твоей ZX-9 у нормирующего усилителя равен 13,1
10 там, ты не только ОУ бери, а учитывай влияние делителей всяких и нагрузок всей цепи от КТ до лин. выхода. ;)  

Эх, по Накам можно уже садиться диссертацию писать...
 
 
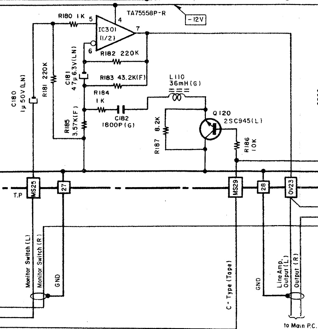
На первой картинке мы видим что?
Неивертирующий усилитель
Его Ku = R183/R185 + 1 = 43,2/3,57 + 1 = 12,1 + 1 = 13,1

На второй картинке мы видим строчку
Output (line) ........... 1V (blablabla), 2.2 k ohms
 
 
Цитата
Магнитофоныч  пишет:
в твоей ZX-9 указана на последней странице и равна 2,2K
Значит нагружать надо на резистор 22кОм. Тогда на выходе напряжение будет на 10% меньше и примерно 900мВ.  ;)
 
 
Значит надо
открывать документы а не спорить
с пеной у рта хрен знает про что

Тебе и Владимир уже сказал что ты не прав
 
 
Цитата
Магнитофоныч  пишет:
Его Ku = R183/R185 + 1 = 43,2/3,57 + 1 = 12,1 + 1 = 13,1
Да, как я и предполагал, ты учитываешь только ОУ, а влияние пассивных цепей от КТ до выхода - нет (слева и справа от ОУ). Там реально сигнал ослабляется немного и рез-й Ку получается немногим больше 10ки. Для чего это сделано я уже пояснял. Напряжение в КТ надо поднять до лин. выхода в 10раз. Тогда с учетом наргузки будет все точно.
 
 
Цитата
Магнитофоныч  пишет:
Тебе и Владимир уже сказал что ты не прав
Ты его неправильно понял. ;)
 
 
ОУ нагружен на выходной переменный резистор VR003 (10К)
и постоянник на его движке висит R161 (2,2К)
Страницы: Пред. 1 ... 246 247 248 249 250 ... 1099 След.
Архив Форума Hi-Fi.ru
По 23-5-2020
Портал Hi-Fi.ru более не предоставляет возможностей и сервисов по общению пользователей

1997—2026 © Hi-Fi.ru (Лицензионное соглашение)