Архив Форума Hi-Fi.ru
По 23-5-2020
Портал Hi-Fi.ru более не предоставляет возможностей и сервисов по общению пользователей


Страницы: Пред. 1 ... 414 415 416 417 418 ... 1099 След.

Деки NAKAMICHI, Настройка и обсуждение (Part 2)

 
 
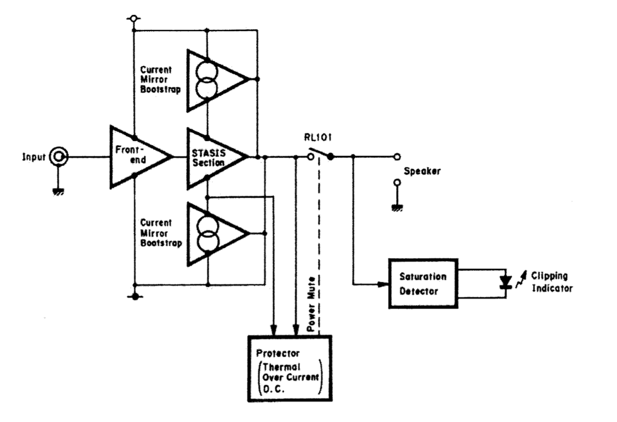
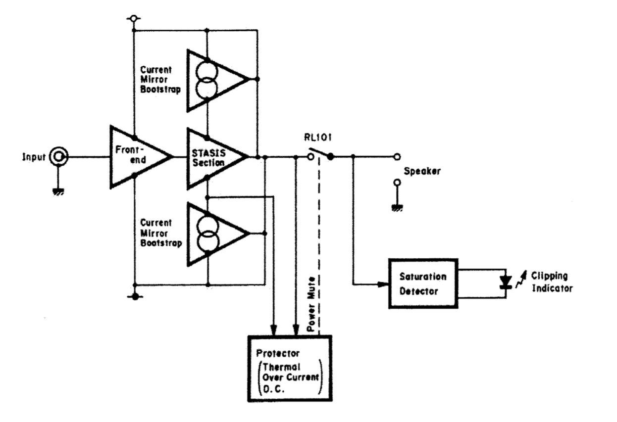
В STASIS петлей ООС не охвачены только выходные каскады
Изменено: petrorlov - 27-03-2018 10:51:32
 
 
Цитата
Магнитофоныч  пишет:
В STASIS петлей ООС не охвачены только выходные каскады
А зачем, стасис - обычный буффер, хоть и немного хитровывернутый. Это типичная идеология "папы Пасса" frontend - backend, т.е. усиление напряжения - усиление мощноти. Сейчас среди его адептов вообще принято по разным корпусам разносить. Смысла нет заводить ОООС после буффера. Вот если токовую ПОС (брать с нагрузки) для засылки Df в космос, тады да. Как это в F7 сделано.
作りましょう!
 
 
Цитата
Борис Шульгин пишет: но обладание и прослушивание этих дэк доставляет удовольствие. А что ещё надо меломану и коллекционеру.
ПлУсик вам.;)
 
 
Такие как вы пустили эту накамичевскую легенду, порой складывается впечатления что родственники владельца накамичи отстегивают вам за это денежки за рекламу накамичи, правильный звук лучше любого не правильного в том числе накамичевского.
Изменено: sony metallic Дмитрий - 27-03-2018 19:55:06
 
 
Цитата
sony metallic дмитрий пишет:правильный звук лучше любого не правильного в том числе накамичевского.
И да и нет.
Вот на виниле, казалось бы всё правильно, а я скучаю по пермаллоевому окрасу своего старого катушечника, как наркоман.:)
 
 
Цитата
sony metallic дмитрий пишет:
порой складывается впечатления что родственники владельца накамичи
отстегивают вам за это денежки за рекламу накамичи
Дмитро
При таком восприятии реальности
Некоторые мысли лучше озвучивать личному психиатру, чем озвучивать в общественных местах
:laughter:

Отстежка за рекламу товара, снятого с производства более 20-ти лет назад -
и забытого всеми, кроме нескольких десятков умалишенных (типа нас)
безусловно сильнейший маркетинговый ход!
:D
 
 
Цитата
Магнитофоныч  пишет:
Дмитро
При таком восприятии реальности
Некоторые мысли лучше озвучивать личному психиатру, чем озвучивать в общественных местах

Отстежка за рекламу товара, снятого с производства более 20-ти лет назад -
и забытого всеми, кроме нескольких десятков умалишенных (типа нас)
безусловно сильнейший маркетинговый ход!
 
Что разве было не понятно, что это шутка была, а одержимость накамичи тоже весьма весьма..., если это сказать...сказать психиатру любому; я одержим накамичи; то психиатр поставит диагноз вялотекущяя шизофрения и лечится от болезни накамичи назначит таблетки. Но это тоже конечно шутка, если я бы сказал врачу что одержим фирмой ANALOG DEVICES то последовало бы тоже самое что и при болезни накамичи.
Изменено: sony metallic Дмитрий - 27-03-2018 21:54:40
 
 
Начало шутки
Да мы все тут с приветами с большими и с малыми

А
Шутка должна обозначаться словом «начало шутки» и «конец шутки»
В Правилах форума - написано
Мы же тут все люди серьезные
:D
Конец шутки
 
 
В каждой шутке есть доля шутки. :-)
Сдам в аренду нуждающимся: инвалидную коляску и фильтр для базара.
 
 
Цитата
Дмитрий Новачук пишет:
Цитата
Борис Шульгин пишет: но обладание и прослушивание этих дэк доставляет удовольствие. А что ещё надо меломану и коллекционеру.
ПлУсик вам.  

и я плюсанул,
Хай-Энд -это законный способ кайфануть)) Но если это надоест, то и неплохо то же.
Страницы: Пред. 1 ... 414 415 416 417 418 ... 1099 След.
Архив Форума Hi-Fi.ru
По 23-5-2020
Портал Hi-Fi.ru более не предоставляет возможностей и сервисов по общению пользователей

1997—2026 © Hi-Fi.ru (Лицензионное соглашение)