Архив Форума Hi-Fi.ru
По 23-5-2020
Портал Hi-Fi.ru более не предоставляет возможностей и сервисов по общению пользователей


Страницы: 1 2 3 4 След.

Ошибки в технической документации и литературе, Собираем косяки

 
 
Как показала жизнь - ошибки в описаниях и книгах носят
не единичный а массовый характер

Будем складывать тут и обсуждать
что удалось обнаружить
 
 
Открываем тему с подборки сервисных инструкций
акционерного общества Ямаха

1. YAMAHA K-1020
Фрагмент схемы переключателя "Источник-Лента"
Художнику схемы показалось
что это переключатель моторов

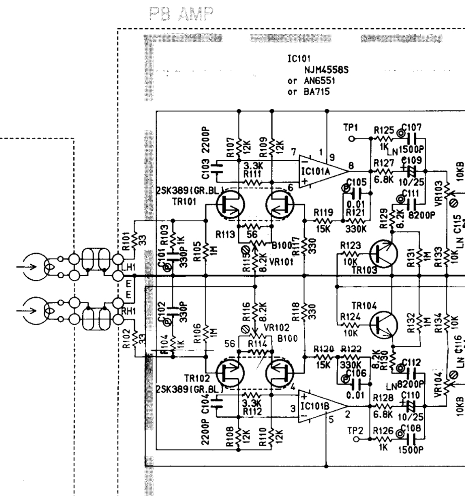
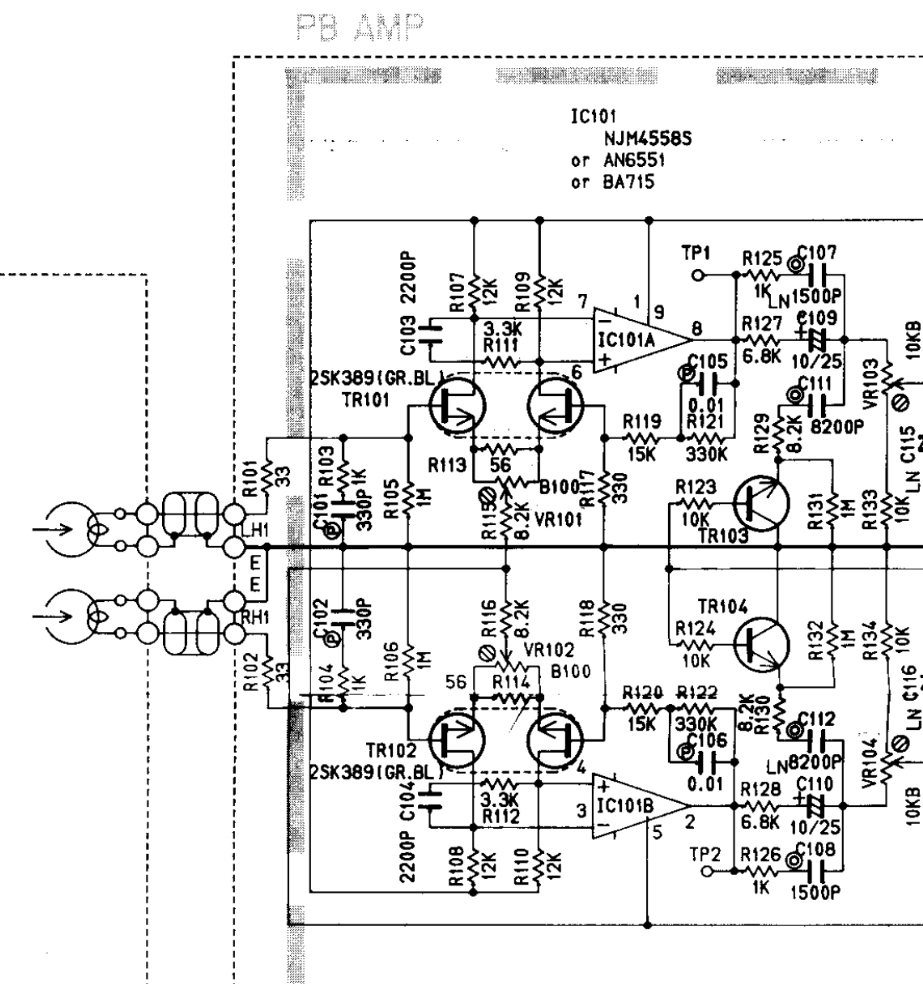
2. YAMAHA K-1020
Фрагмент схемы усилителя воспроизведения
предлагаю - озвучить что не так
(я то знаю)

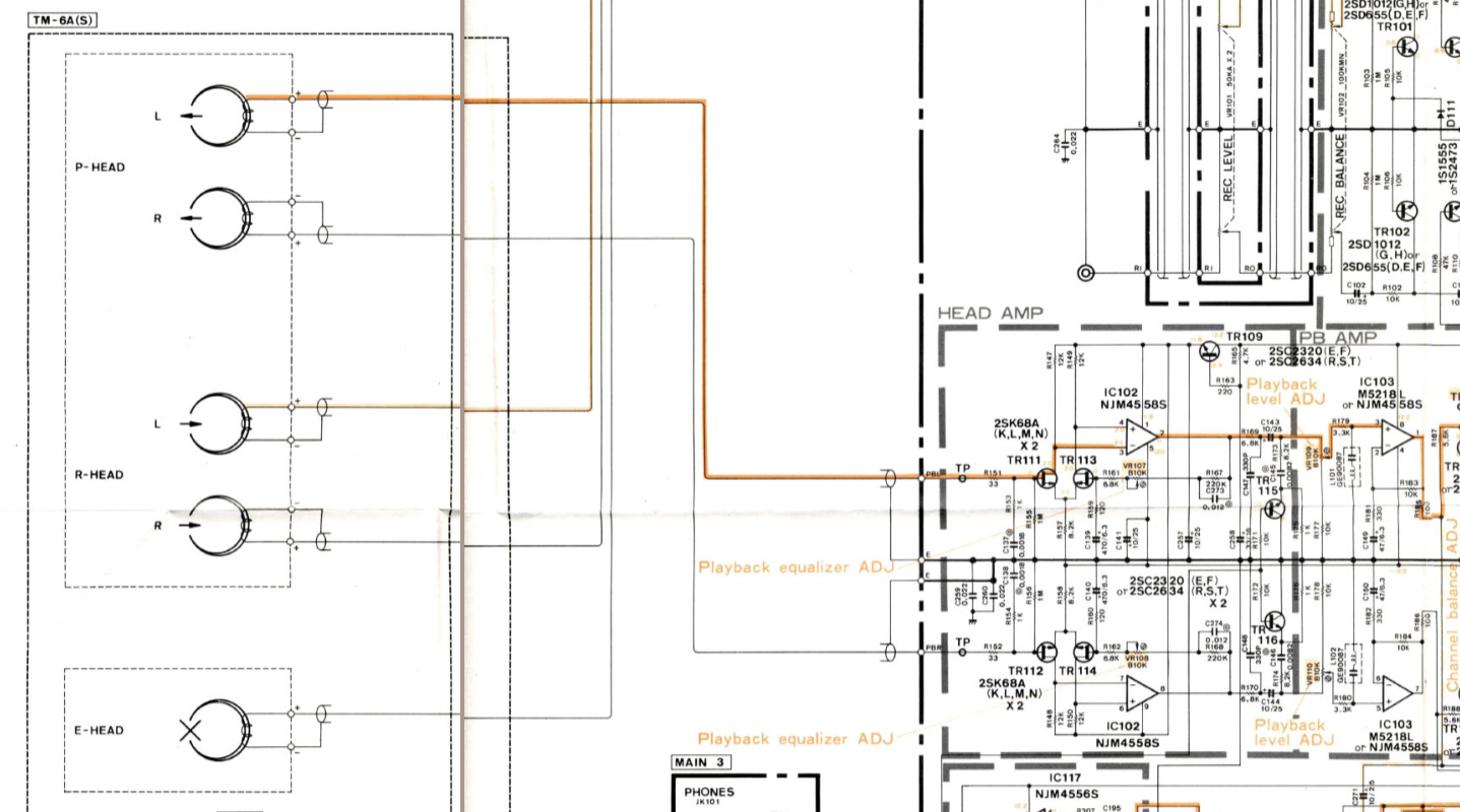
3. YAMAHA K-1000
Фрагмент схемы блока головок
Смотрим направление стрелки в ГВ
 
 
Подсказка
На третьем фото та же ошибка в добавок
что и на втором
 
 
Цитата
Магнитофоныч написал:
Фрагмент схемы усилителя воспроизведенияпредлагаю - озвучить что не так
издевательство над полевиками ?
Ушел до лучших времен
 
 
Цитата
Triac написал:
издевательство над полевиками ?
Садись - 5-ть!
 
 
такого плана полно ошибок на схемах, а вот коварные ошибки, несоответствие элементов или несоответствие межблочных соединений вот то да, коварные ошибки.
Ушел до лучших времен
 
 
В схеме Накамичи 682ZX есть соединение в узле ГСП
где его не должно быть
 
 
На схеме нарисовано
короткое замыкание резисторов регулировки
тока подмагничивания правого канала

Должен быть - разрыв в этом месте, а не узел соединения
 
 
Цитата
Triac написал:
издевательство над полевиками ?
В смысле УГО?
作りましょう!
 
 
Цитата
Mr.Yu написал:
В смысле УГО?
В смысле ЧАВЕС?
Страницы: 1 2 3 4 След.
Архив Форума Hi-Fi.ru
По 23-5-2020
Портал Hi-Fi.ru более не предоставляет возможностей и сервисов по общению пользователей

1997—2025 © Hi-Fi.ru (Лицензионное соглашение)