Как показала жизнь - ошибки в описаниях и книгах носят
не единичный а массовый характер
Будем складывать тут и обсуждать
что удалось обнаружить
не единичный а массовый характер
Будем складывать тут и обсуждать
что удалось обнаружить
|
11-12-2019 18:33:17
Как показала жизнь - ошибки в описаниях и книгах носят
не единичный а массовый характер Будем складывать тут и обсуждать что удалось обнаружить |
|
|
|
|
|
11-12-2019 18:42:28
Подсказка
На третьем фото та же ошибка в добавок что и на втором |
|
|
|
|
|
11-12-2019 19:02:45
Ушел до лучших времен
|
|||
|
|
|
|
11-12-2019 19:03:49
|
|||
|
|
|
|
11-12-2019 19:09:15
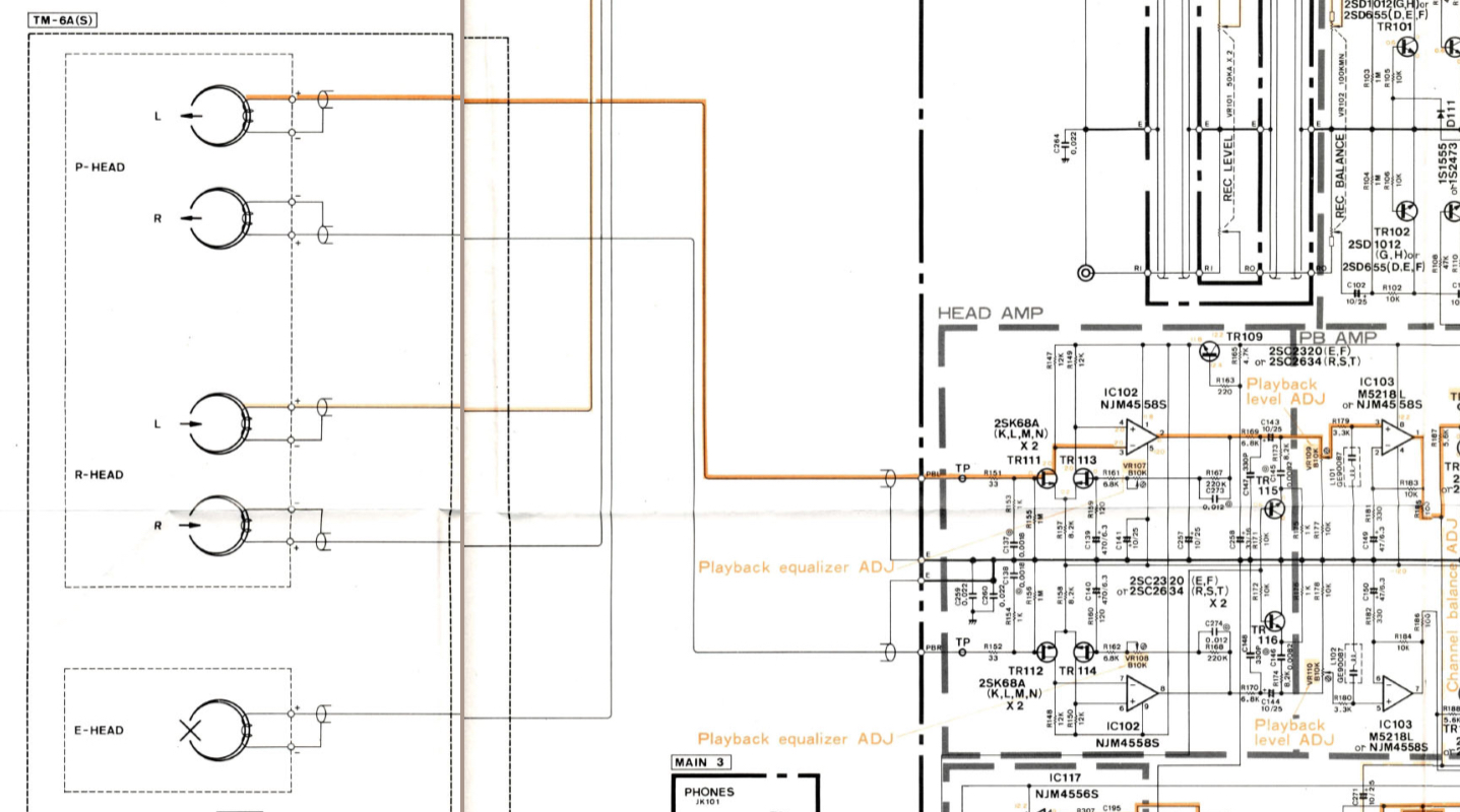
такого плана полно ошибок на схемах, а вот коварные ошибки, несоответствие элементов или несоответствие межблочных соединений вот то да, коварные ошибки.
Ушел до лучших времен
|
|
|
|
|
|
11-12-2019 19:12:08
В схеме Накамичи 682ZX есть соединение в узле ГСП
где его не должно быть |
|
|
|
|
|
11-12-2019 19:17:23
На схеме нарисовано
короткое замыкание резисторов регулировки тока подмагничивания правого канала Должен быть - разрыв в этом месте, а не узел соединения |
|
|
|
|
|
11-12-2019 19:20:17
作りましょう!
|
|||
|
|
|
|
11-12-2019 19:22:50
|
||||
|
|
|
|||