Архив Форума Hi-Fi.ru
По 23-5-2020
Портал Hi-Fi.ru более не предоставляет возможностей и сервисов по общению пользователей


Страницы: Пред. 1 ... 24 25 26 27 28 ... 32 След.

Стоимость проигрывателей винила и CD (пересоздано)

 
 
Цитата
*** Деточкин написал:
Цитата
Дим, ну ты теперь просто обязан развинтить свой ЧУДО-ресивер и представить общественности его потроха.
Я , как-то снимал на нём крышку. Там всё забито под завязку. И красивый транс, с надписью Sony ES. ;)
Может, как-нить, на днях, снова разберу. Засниму нутря.
Изменено: Дмитрий Новачук - 10-11-2019 19:17:51
 
 
Цитата
Сергей tsv написал:
Но вот только смущает соседство с DJ-им микшером...
Это да, таких парочек на Яху много.
 
 
Цитата
Сергей Петров написал:
Это да, таких парочек на Яху много.
Ну на этом фото вообще какой то жидкий кал (Вестакс) - фу!
 
 
Цитата
Дмитрий Новачук написал:
Может, как-нить, на днях, снова разберу. Засниму нутря.
Вот , картинки нашёл. Первый-мой. Остальные- подобные модели.
 
 
Цитата
Дмитрий Новачук написал:
Вот , картинки нашёл. Первый-мой. Остальные- подобные модели
Дим, что то все три фото разные по "потрохам"  ;)  
 
 
Цитата
Сергей tsv написал:
Цитата
Дим, что то все три фото разные по "потрохам"    
Модели по годам разные, но суть одно и тоже. Просто модификации.  Верхняя - моя, cамая последняя.
 
 
А чего тут эпического? Обычный ресивер
 
 
Цитата
Дмитрий Новачук написал:
Вот , картинки нашёл. Первый-мой. Остальные- подобные модели.
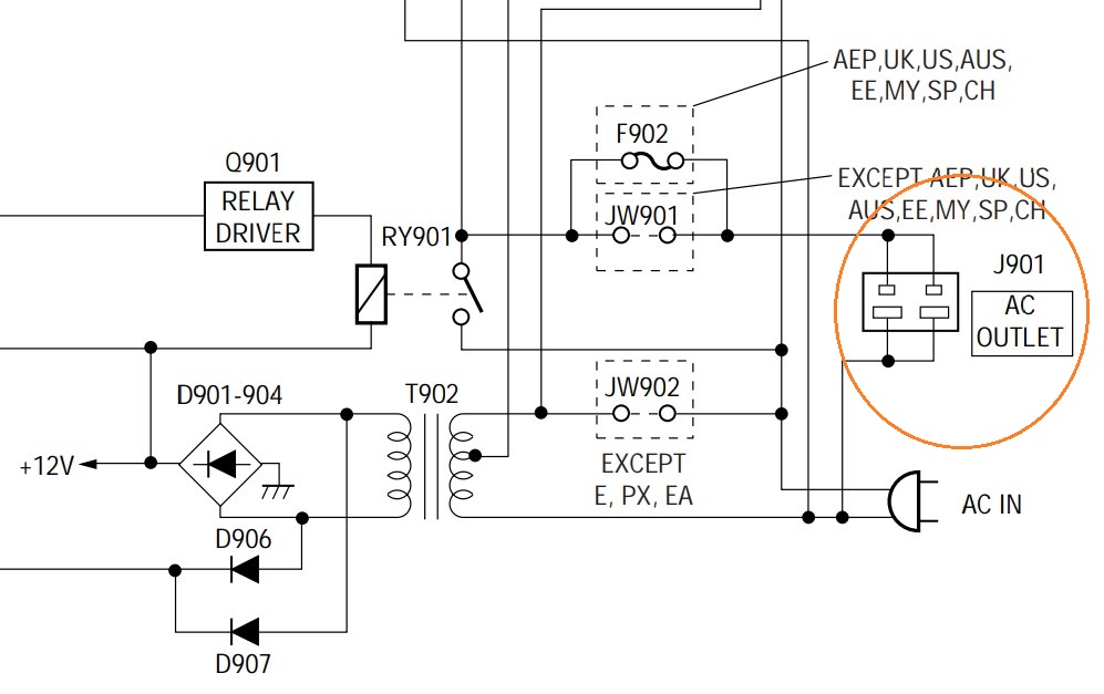
Схема твоего рессивера. Розетки к тр-ру не имеют никакого отношения.

 
 
 
Цитата
Sergey Ivanov написал:
Розетки к тр-ру не имеют никакого отношения.
И фильтров тоже никаких...  
 
 
Цитата
Sergey Ivanov написал:
Розетки к тр-ру не имеют никакого отношения.
Цитата
*** Деточкин написал:
И фильтров тоже никаких...  
Ну, вот, весь звук сломали. А такой классный был, гораздо прозрачнее, чем от обычной розетки.  :)  
Страницы: Пред. 1 ... 24 25 26 27 28 ... 32 След.
Архив Форума Hi-Fi.ru
По 23-5-2020
Портал Hi-Fi.ru более не предоставляет возможностей и сервисов по общению пользователей

1997—2026 © Hi-Fi.ru (Лицензионное соглашение)