Предлагаю на суд оконечный каскад усилителя мощности собранный по полностью симметричной схеме. Это новый тестовый вариант. Усилитель создан в 1989 году. Претерпел много разных вариантов реализации. Очень долго работал с КТ827А и КТ816В.
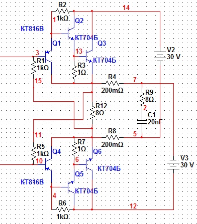
Всё было на одном радиаторе. Теперь новый, сильно изменённый вариант. Схема непривычная. Цель - получить правильный звук на абсолютно симметричных деталях без применения неравноценных комплиментарных пар транзисторов , которые разные по своей природе. Также - это отказ от средней точки, относительно которой нарушается симметрия гармонического сигнала. Мой усилитель навеянный работами Агеева и идееё Алексея Зызюка. Класс АВ. Возможен переход в класс А. Источник звука любой. В идеале диф.усилитель. На каждое плечо - свой радиатор. Первый резистор можно витой парой вынести на НЧ АС для компенсации потерь в кабеле. Перехлёст этих резисторов компенсирует неточность нуля на выходе. Он определяет ток покоя. Первый транзистор на радиаторе противоположного плеча, тоже компенсация теплового дрейфа нуля и термо стабилизация. Второй резистор можно уменьшить примерно до 200 Ом. Два последних транзистора можно заменить одним составным. Третий резистор преднамеренно выбран с таким номиналом с целью заставить почти равноправно работать на нагрузку двум одновременно и быстро. Здесь все три транзистора работают как одно целое. У меня они стоят на процессорных радиаторах. Дрейф нуля с подключенным проигрывателем 0-20 мВ. Выходное сопротивление 0,6 Ом. Входное синхронное 15 Ом, Асинхронное более 10 кОм. С транзисторами с высоким коэффициентом усиления может составлять сотни кило ом. На вход для тестов я включал проигрыватель DVD. Блоки питания собирал по принципу удвоения напряжения с целью ограничить ток на расчётном уровне. То есть с пассивной защитой. Основная идея - получить равномерное фазовое смещение сигнала во всём диапазоне за счёт симметрии компонентов. "Звук с ламинарным переносом как в линии задержки, а не разные фазовые сдвиги на разных уровнях". Ток покоя желательно сделать выше 150 мА. В моделировании идеальным был сигнал при токе больше 500 мА и номиналах второго резистора 200-470 Ом.
Всё было на одном радиаторе. Теперь новый, сильно изменённый вариант. Схема непривычная. Цель - получить правильный звук на абсолютно симметричных деталях без применения неравноценных комплиментарных пар транзисторов , которые разные по своей природе. Также - это отказ от средней точки, относительно которой нарушается симметрия гармонического сигнала. Мой усилитель навеянный работами Агеева и идееё Алексея Зызюка. Класс АВ. Возможен переход в класс А. Источник звука любой. В идеале диф.усилитель. На каждое плечо - свой радиатор. Первый резистор можно витой парой вынести на НЧ АС для компенсации потерь в кабеле. Перехлёст этих резисторов компенсирует неточность нуля на выходе. Он определяет ток покоя. Первый транзистор на радиаторе противоположного плеча, тоже компенсация теплового дрейфа нуля и термо стабилизация. Второй резистор можно уменьшить примерно до 200 Ом. Два последних транзистора можно заменить одним составным. Третий резистор преднамеренно выбран с таким номиналом с целью заставить почти равноправно работать на нагрузку двум одновременно и быстро. Здесь все три транзистора работают как одно целое. У меня они стоят на процессорных радиаторах. Дрейф нуля с подключенным проигрывателем 0-20 мВ. Выходное сопротивление 0,6 Ом. Входное синхронное 15 Ом, Асинхронное более 10 кОм. С транзисторами с высоким коэффициентом усиления может составлять сотни кило ом. На вход для тестов я включал проигрыватель DVD. Блоки питания собирал по принципу удвоения напряжения с целью ограничить ток на расчётном уровне. То есть с пассивной защитой. Основная идея - получить равномерное фазовое смещение сигнала во всём диапазоне за счёт симметрии компонентов. "Звук с ламинарным переносом как в линии задержки, а не разные фазовые сдвиги на разных уровнях". Ток покоя желательно сделать выше 150 мА. В моделировании идеальным был сигнал при токе больше 500 мА и номиналах второго резистора 200-470 Ом.
