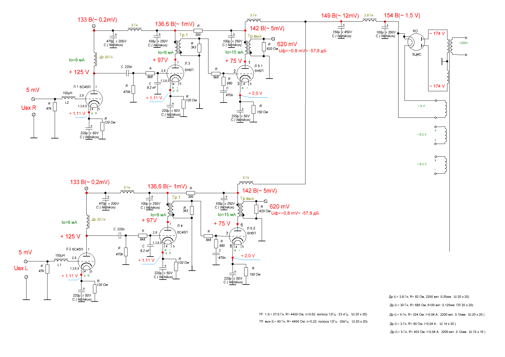
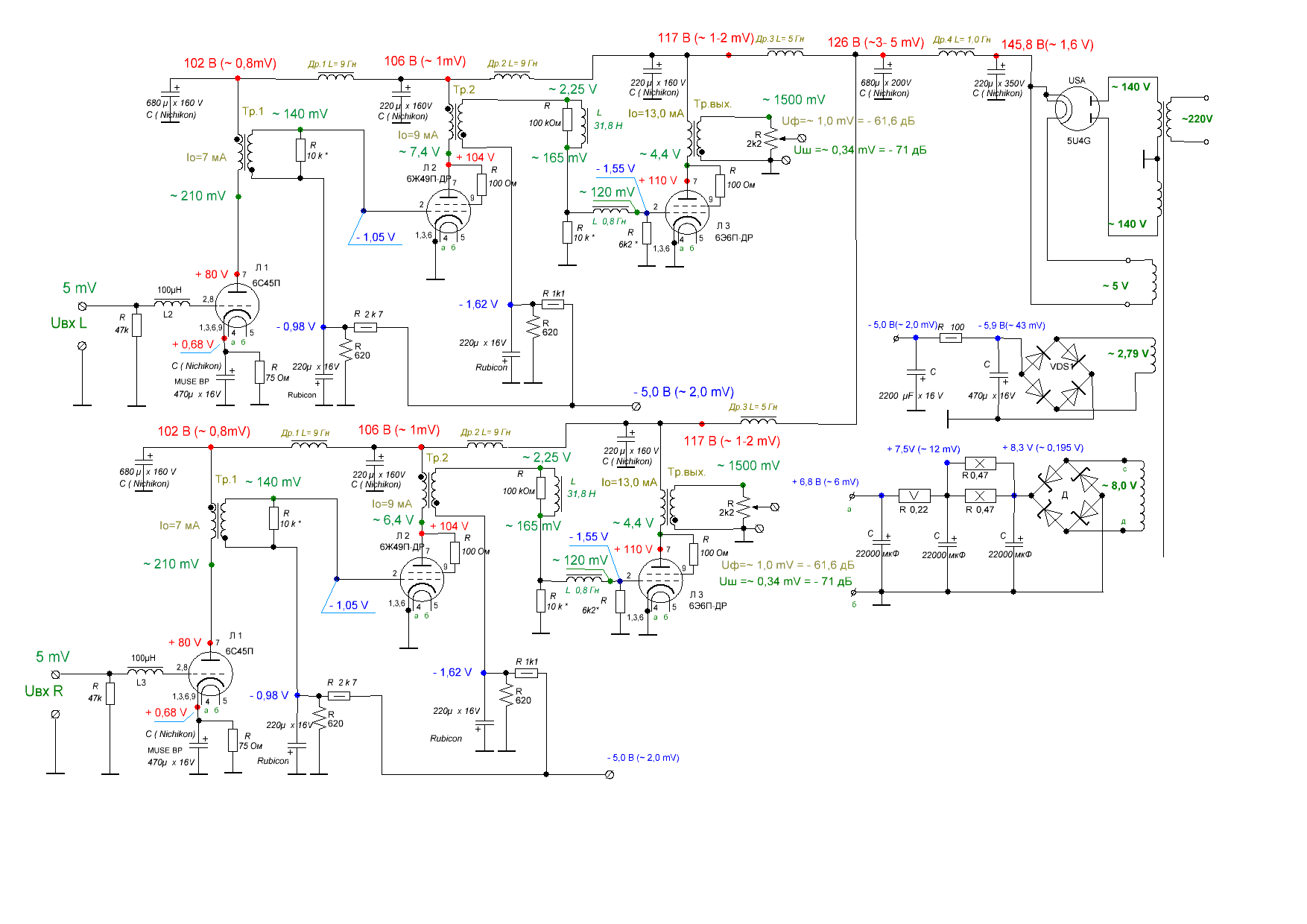
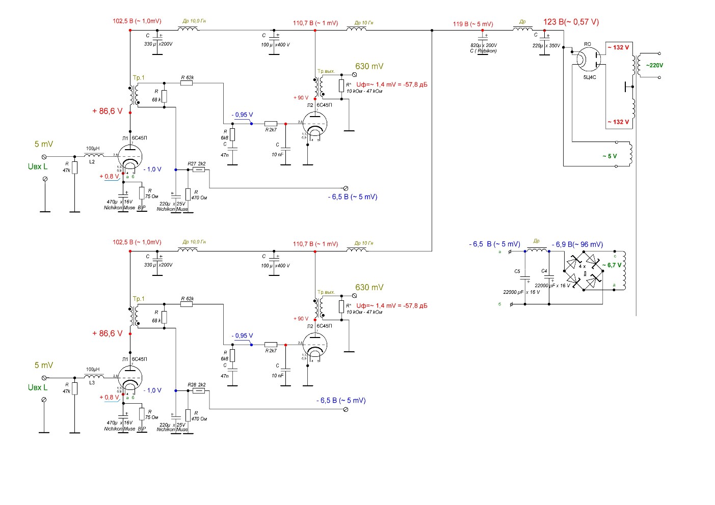
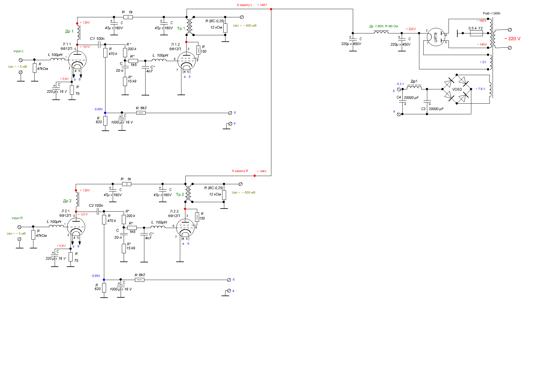
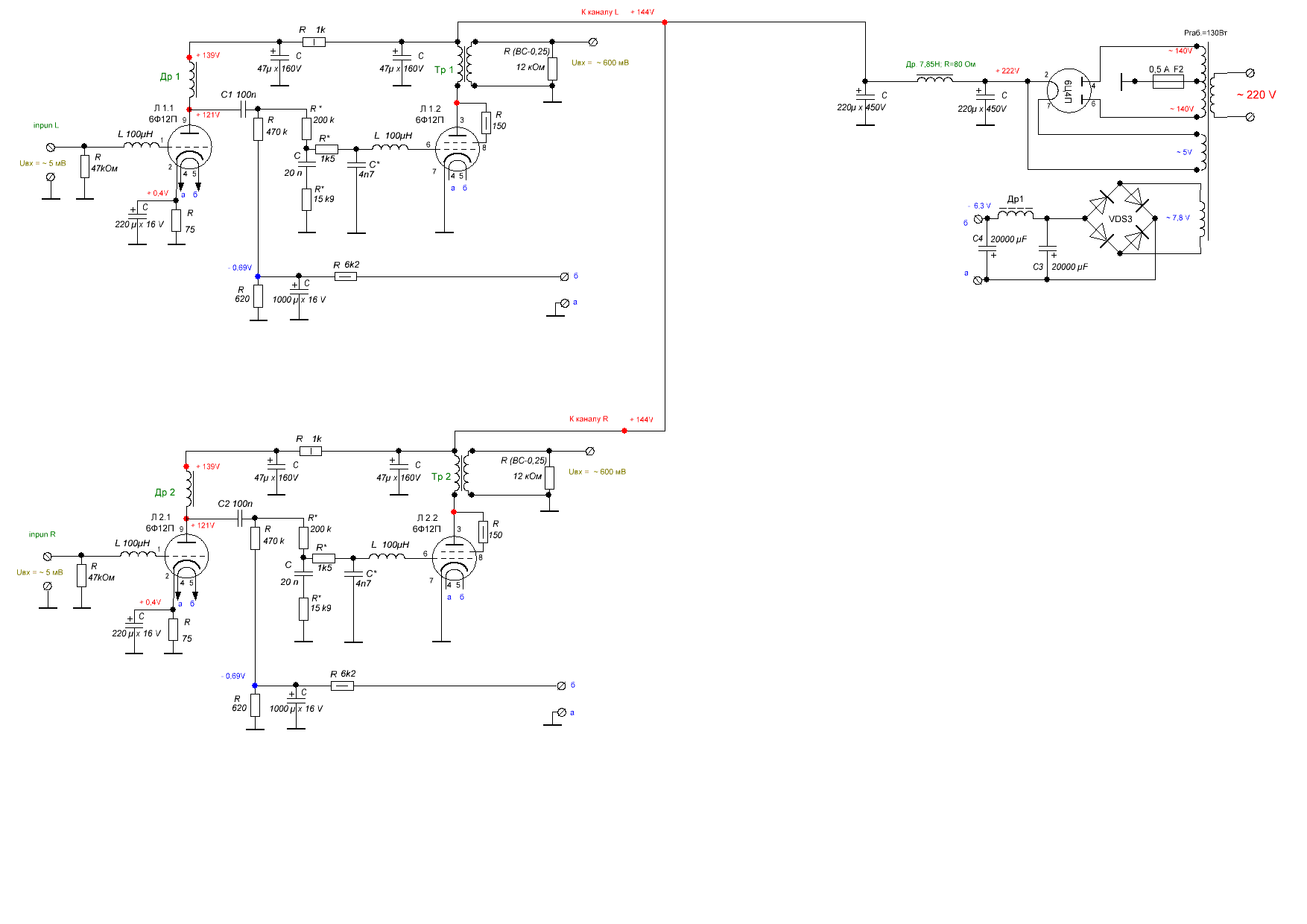
Привет всем, вниманию форума предлагаются ламповые фонокорректоры на дроссельных и трансформаторных каскадах.
Корректор для винила это больная тема для всех меломанов, аудиофилов и просто любителей музыки. Впервые мысль применять трансформаторные каскады появилась после того как прочёл статью «ФИЛОСОФИЯ SPB SOUND» ,посмотреть можно здесь . В этой статье говорится о преимуществе, в плане КПД, трансформаторного каскада над резистивным каскадом. Главная идея заключена в следующей фразе “в трансформаторном каскаде 9/10 мощности сигнала достигает нагрузки (пусть даже при 1/10 потерь в трансформаторе), а в резистивно-емкостном – лишь 1/11 часть (остальные 10/11 выделяются на анодном резисторе впустую!) . В связи с этим возникла мысль – если трансформаторный каскад настолько эффективнее, в плане КПД, резистивного каскада, то и усиливать звук он будет гораздо эффективнее. Математического аппарата, позволяющего оценить эту эффективность, на сегодня просто нет, или я об этом просто не знаю. Затем нашел работы Susumy Sakuma , посмотреть можно здесь , оказалось что свои корректора он строит
по этой же идеологии, т.е. на трансформаторных каскадах. Собственно говоря это было последней каплей и я решил проверить свои предположения на практике. Первым был собран макет, фото ниже, на четырёх лампах 6С45П и одной 6Н6П. Результаты превзошли все ожидания, получившийся звук просто завораживал.
Хочу поделиться своими наработками в этой области.
Архив Форума Hi-Fi.ru
По 23-5-2020
Портал Hi-Fi.ru более не предоставляет возможностей и сервисов по общению пользователей
По 23-5-2020
Портал Hi-Fi.ru более не предоставляет возможностей и сервисов по общению пользователей
Ламповые фонокорректоры на дроссельных и трансформаторных каскадах
|
20-03-2020 16:26:57
Совсем забыл, по этой ссылке можно скачать и послушать оцифровки сделанные с таких корректоров. Ссылка действительна 7 дней.
|
|
|
|
|
|
20-03-2020 16:46:39
|
|||
|
|
|
|
20-03-2020 19:03:48
|
|||||
|
|
|
|
20-03-2020 19:12:30
Просто существенно эффективнее используется питание. |
|||||
|
|
|
|
21-03-2020 20:30:55
Сегодня пришел отзыв о последнем корректоре, он правда поверхностный, но это первые впечатления обладателя корректора.
|
||||
|
|
|
|||
Архив Форума Hi-Fi.ru
По 23-5-2020
Портал Hi-Fi.ru более не предоставляет возможностей и сервисов по общению пользователей
По 23-5-2020
Портал Hi-Fi.ru более не предоставляет возможностей и сервисов по общению пользователей
