Писец... чего же Вы электронизируете, что не можете понятно изъясниться?
Вот обычное подключение (с перемычками), два провода на одну АС:
[img]data:image/png;base64,iVBORw0KGgoAAAANSUhEUgAAAPsAAADJCAMAAADSHrQyAAABj1BMVEX///8AAAD+/v79AACdnZ3w8PD19fXq6uotLS0TExOvr69JSUk9PT2cnJywsLDT09NxcXEbGxvCwsKMjIxkZGTg4ODsyD6SkpK4uLjFxcX/fn2Ghob+V1T+LC7+iIb+SUr+Ozna2tp3d3empqbNzc1VVVVdXV08QU5qamqnqa7kxDqYgivfvTooMECQeykmJiY2NjaGAAD0AADIAADeAABxAAAABw7pAAAABRCyAACmAADOrja4AAD30UCeiCy7ny+ylzW0ojuDBggOBQk2BQg/KyR6iYlQOzeYpqdRYGFkAABRFAkdAxBqfH1fGxzXBAlKBAZyYyY4NRVcVytVVjdcIS2KEyVTJi2DFhqcDhhVJyNeYTl+FS1OTzQhHAhORUVqMzJoFhVRHhiUAAB0GByltK1ucT1LNyxqHS1PRRd9cTAzJg6wHhu+ERlyJSKtWl7ZcXMoPDv9ubn5aGUANzwZKR6FTU+/bmdpS0D8zMsKNi8uBQtAPjY2HxpRAABbIxm9SUmMOjeLPz0gLy29Nzg559+hAAATXElEQVR4nO1dCYPb1nEePBIPJEESJEgsACNxgoM0LB/k7mq5q5WcNJa8OmxZtpNajtwmcWSnTpukdts4bZoodd0f3pmHm3uQy10eK+HTisfg8WG+N/PuAwAlSpQoUeJ8YMlf/BURvSXfM1FeGolykdB1IadLuSjS32wcYgpJArB8MqRXWPqFpV9jgrl0K6ZG8nFTiQvIPH2NLScEPDEgywOvy3Q18YP4esyQc5JynhlfvPE1MTsbDJTmeOSAMVJrQwamhGpKICkArZ4iNcdVkBwAvRdI9Xq95zYBg6iSDjAOATT8L0sNAHsYcXe64wE4I3XMpS7+A4ptaDP8hbNuoseBGo/aaC6oW6i5B62mR9x7VYCuoTQpRLPrgo6qtztIVgVrjMmFaTOo2YK776jIvS+4KxJF5VgiZgkl9L9vY4QwCtZL9AQwMCRyXXol1U19pKGq7pj+lJqmyUy1mxH3UHAP2xgy9GEQjAT3pqwaCXdGPgCOqWmYBoI7T7iP7XVTPQFajV7dLiovI3dL65KqXcVsgdJ1PA1qMPTtjPtQx5BOFZrcM90OJhFrmRBE3EHpY3boDdCBYu6YrMS9Uws3scgjP6VcCyIBzDbaFD+3/JoCkc/XmFxv9FLuHmYHGFhob95tdKA3bqo14h4DHSjy+dTuA+RuyLCR9dzAkxUDhp5sNH0wG8DryN3oDjBZaoohsxEDX0LuDeLeBE0K5EaXI3ewJA/qWOirQTDAkPiDgGvIvaUYLOI+NFHAGSXsJlIH7qgD9GNTHWCh18YS3BqijTw0ntzvDxvQQa07VJabmCTozEFf9bAa8NCkTtVwkJRVNTCkjz8Yqn0DfPwiAx9wrNs8te8CG2wm89ggaWsFkgZcPgTLN9sS0bFGW3IpFyBtA20o9xIlSpQoUaJEiRIvIF6otik3sAejIOeA8SCQQZaFTLNt2WBKYLv40X1O2+vUczVD6pfLhheEho4dPcOEQaDLDvd9W2PDoOU/n/7g+Qq0HBla2L/3IbBsG7m3AFMDkDs6BfPo7/kDA62htKCl+WC20O5WKOsR96HZ4z3uh9jNH/qe+/zZHXOx45gDMJmna6ZsOAaDmHvIeGx37vFw3YouBdwBsGyTWwPoyS6N1OltWcb8TmOTyN2WZXT4oLVuPS8fDAwyrB1wboPNFQ1lRrXa4AFYeNFmWrVqARZ+7eewnM8NYaUTcvFbNidZjkmVuFLg8kqwibmiV2uuBGN741oAZrgijYyuu5obzY8uX4UvUiVhOZtmeDH9LFuN9tLQaFhiGlLrrJvrNGjSXe861dbyUHW6lNc3kTtwWl6yVCg0Eb2R3G1v6Vm+E2wod335hZBjby73ZaPkvvTbnBMl92Wj5L7025wTs7mLNTM8sHSluAiHPnPbstOltWfgqnJHXtyUCB2lyJE7QuzJM+9yZbmDUZdi6Hmxlkil4Lm1uyxJx1nS0tsMxoy7XFnuoaAX2X6UGXiQEzdn3OWqchf2rYfD/iDyesY49knBpW/dzjBUI384E1eVe4O4ke0HYyrYaMi+gS9C3MH/wxq+zJia2Fjudu/MEC0i2ZcmkygBACzTa9DiYkmqqdLkoDucgzv14zZhulLxOhlqnc5Q7ZyFZsxdEiSRO9d87I4Td5RMpNpAmomuKCtmh1OXPJIgF+6GflyfQ6nBQKp79IH6u4qe+PxQxSw/+9fSCIvEem2OgLXlcm9Pc4+sMgPN/lC8a8lS6qiKU2PxsH8m1EG/P2yeHabfD9HFlmv4dqE6rs/M79DLJYGaCBl4OXH/rN9DlN/d2fndXwn3tJqep13XzEjKWduGZz5cn7X5LS7nZw0PVVdr9zO5JxsGhkm2VfK9Fq4m+UFOg5+COeu4TeLO5Xjmwib2amN6t6dORfwg2gsHZ9n+CnIftrxqbuZ9ug+b7hQR385y6SvIHUunWaVYijNXWl1B7qHtV+cdv37euHe0nNlPnL/IZM8dd3DN/JkAxR38hT3/zx33KoAp6i/Z/Pq7r4/cYjmPbbujr//89VEUG3O8zqmKX0HuAsjx3ru7O5XKowcPeW5nIAPzGYp3dh8cXdZY5eZxB+dpJcKtQbbSjMHDw1h84/6sucyryh3a25UEt44SITrDYSq+Yc6451Xlzv5C9B5tH6LbVx6kXQH+Dol3t2/Q2/szVD6pPc/YMW/ZOO4BefyNycHkDnG9lxDQyeyHB5PJM7r8RfE0kCkI7m5nKszxUmLp3L8o3OBgZh/23i6S++/JZCKhiffJcRWFyr9HlcqOhOIJXr/+zctn4ps/vfzyV/85Lf2vacNfKnfGf1CZxg1Jup59+3Ol8vtPjoXJ4xPifnsi3T5AS+/Q6ulqjyN3jGQHzX774BYmydlRVP6AYR79YVq6829Tbn+J3DHifz+uR5H7fyD3z8/U+3e/w5dtNPtkHw38MDm9p01Jsofi21gO7D49m/vnuydxr3xvyusvlTv7YeX7L79UxL9K0lfZtz++9NKfvnnpLHxFOu9s3/ngUWWncmhFR/lg0bWNX3fevvMMfb/ydMYRJieW89+vfI8tjTvih5i2U7Cmy7pZY1b3c25yN+mlMxjsZ86rLlK/E/ei5DK5M+T+g+nSNRqzSnA7Wmt0ViFtPNlJSO7pWdTur2PiWPPNOrVnDXaPuE/h/O264HFk+f0Hr+Yv6O/G4nethdq0V4E79lkefnZ468beQCuOWRnhg8Nbh3v3Z28MvKrcBTHFtnTj+LoLEitznE53ZblfAkruU8KSex4l98tByX0KJ3Ff9hryjeW+rvXzm8B9XfsmNoE76N1edZnodambt4ncqc3abiwTbTFrv5ncV7A/7qQ9YmvnPp61HPTSYE6vQ1s7d71mKyuBX5tenLB27nTu5krgHFtpvnbua9yiunbuJ02PrAjr574+lNzzKLlfDkruUyi5bwBK7nmU3C8HJfcplNw3ACX3PErul4MXmTucxN3aIO5TkotwP75gBLlPLyEhu0/LVoFjugm7F9RoIffja17mQaPWPYbvvvtuWlQbj0dTopG/3AEcJOBP3zPS7Y+zVENhY7ZulnrC2Qsn+/y0Y8lqY6nTUgwaJyh33Od92oA3DUW1Zt6gaZyg/zz5nSYnRks1PIORcly5efI7/cYYz7xBXSz6Cyw9g6X/3+//x9aL6NUlP/c1Ukpa8qClJM7vK6qCuk2p5tWlRkEQnaFSn4c7GKOwV8C3n3xrFiVmOOp62VenK3ZCSUtlHsXvdgvKmd9+8r9F1XrDUdfJf3fq/vzca9OL/GbndzbWYCV2h65WlJ3o88X8zmvuvNyNwbRwjvH5dg9Wwl0bTsnmadv4rXm5u1O7GGe36/DmYsnJKrhPbxqdzZ2BZV6UO4NcMT7dpl0h9yJS7vHOq5Psvjj31Od1MLjfig6I3TTuzAaNV1tE+hK5s9Tne6ArYi8T2wjukR9+P9o7wE1oK6283XOqLMhdxCC40wNNPdlrREdxWYVzD9Zjd3GzhDsp12nILGnX5dvwi9qd31PvPB7/ip4E0QNbETsExG59qbCdbT0+L5vq4yfv0H5SYXex7bZNB4+o7bzhF+FOazxqt2h1+/W9I2xWgMKppkyOoqnnLL8Wn9f/StttKo+e3QNmoHKYBvI4OXol9zTVhbiDdifZ7XDjYSLNHdqRlSnrsLv+LNmJsR37IOPZSTN1DhfhDuwv6UaPyrYezbLnD2vJTh5bA3f+V7HVJNpvokUZPCwcGbMod/G7ttiteusp7WKqqEImFw7poSOi6XHlK23bxIMRJjn8zo1D2nOyf18EMApHBVEZJVPIheweit2rk8mE0mBPtKR1inWgSpJXj4/jaVNlt0q7x00ZlQzyweSAtlRW/ibWIPnC3s34iCjqwvREpXQ+7naLGP0SY92d3L49mWAiHLYpgDiBig7lqlPidoG1PVNfsc83WpSXf0Wl0ESSxBbbbdF9Ie4jcTQYnZrTArnR94Nzc5cNSsiYO/5D7jdS7t0BHcbWj7jLfiCv1ueBHhMdcX96gE75XsQ9qtqlsUqnpQ0EdyY7irygz/d34q26DzD6t8W2RYvsLs6go/KeHtCsU1W3Up+PnrhBhrlOyr2NH97PfD49CpAeX+Sz8/dlIhL3qHJ/9MFkbz/dzRgdvtjph6KWTwfBVl3OI/kjKoF379x+mww0ECqLQ0+7qJw4KEpLaCxk92hrfoTDe+KehZPHumnIlddxDIx3M+WoAiZp/gRA9UL1O3rLgyT23fss2mjP61n02Ta/NXCHe+kxEtTwEq244pGvF2rb4M+eiLp95+f3U1pKeuxa7mEva2nT3ntf7Cfd/+Rh2nt304Zd7mEsi/Zl1E/f+YePv/zHnzZyUX30C4r8w3FuxHgd3Bk0f/b444///mc/TbbSoqjxkfDLD9Xc7xbl/sq113/yk5tvvZbbwNt+bevHf/fja1tvwHrtzuCNrUi5dsb91R+Rcq9feyX3u4W5v76FKHJ/8y2SXXsjF2w9fdg3rpEiW2+2M9GrrwnlXr887ltF7lsl91ywknvJfWkoueewDu4vSjl/bevmzdff+lGhfn/r5s2bW1sbwH3rGimX1u8IrN9JuQvX79SCV3/zT19++eTTD3Pcrd9+hC2nX/zzK+tt1+HNXvnN3S+/fPxpoV33238h5d5Uc7os1pcB+7EYBt7/+GEalZycJJzryqynPf9F1Nm4/vlRKjKSzkY9N220GPfgs6SrdCs+gyp/gnSuv7AOu7f3kmOBDpMDH/P9uGwAfSHufJyNUT8VmYqBk4s+W8OyBu7Kr7P++1786JJ+TrnhxfqwX4jzBA9/vpsdNxWNUavhUHQW09OZVj5uA3AktDp8Sm/7kc6uUG4QDusFr1x8jPrZZDJ5GqUtxGPUw6ZUD7tx2gYrHq8T86/4QmPUO3dQuRvReB1LxqjHUj0eo8aij8rrc3J325Rd7opxWkk6EGPUogtP47T1YTZGDayhsRWP09pWOkZ9MJkcTI1RD5LHV7QwiXoyP7fdDZu401DoLYxdEty/oACCe36M2u/0rBX7vGZzFnE/nKAm7+3kuYsx6lHEXa4OW/YFfH7nvYN4jDrz+bAePyiGVv6sfF5GgAnD7KPLH2wfH6Puj6TF52UivEpZ6fqDO9uUBr9k2XxcGEbDwFTWyXy1Ph+BQW9XzD9/QGXRfrT8SpR1dVSuGZV1jCkLc+d3p+s42Mw67u24jhvmlKPkELXygm0bOx2jvhVS4cplvjltm8ZeOndwRA9r4DLLP/ZGuVj9jnXXO1GbdhvbtL4MnmXk2rS5J76tp037btSmpUUhJkPllKxNOzIutu6CoBzd/WzvSUhzccjdMag89Sk71cz80RPr6ccZR3c/f/CkQ5PjyN2h+VNWpTJ43OI5XS6wtlBWolPTfS64U3LKNL257nVWmXIIpEfcRXE8rdyia8zi1ZTUPGqYeguyHRiFnRjr4Z5bUWm27CqkZ08U94lcZF3lHFjbusp5cCncT6e2fu7s9Jufj/tp0ZwiX+3ag1Nx2t3PwX14loFPuam1qvXzi2TIxtzc2WiBXX8DqgRXsV+mvsC+PzWYlzvYXfOc56v5Kj39ciX7ZfRR69zKUX6c0+6g+K3znavXCuJ9UkvnvoByVbEucF7uC4CtiPtC2ok2ymzuqjYzyKlwZz3Y92Jg0HRnhzoNmjozSDAK+ILQRsGSjyoNRtqiyiGv2fFrg9qCGMwR+0WAyRosrpw2O7cst5LabER9l/Mj+emytVsQL7RNS5Q4DdGi2SzXQy6TQfpSkMNKM1SioLgli5+lVVAlek/1jLWdK+70BQql/gkfT766XMyRyuxYsTs3eb9qYY8XW2mmaYPNgAdu1a/6jLqCFljVNoNGtSUDawMoLsg2x8vQJvlKQEv2rWrVlas+oYqdTsU0DZna7Uq12gCaHIWAgy1jMJLP3+4Ycr0HfdAdWTbAQ+4Okz1XRsYWN6AvBx50ZAV77CoDrcH6zG3JCoQkXwmoAx8qCteqsqJoPZoV6suKbJiyE+htVAVCGrfkdovkFMyZu53eAe5BGD/K15O5gj1AcRywRfNbIf15NBPgaRZy9zi4PuP4K7q0CtBtOnhHjRZXGTR4CiEa2vDBtmydnt7U6HHoBZgAIQWzoD3jGV0Zmk7I8QZDTAIPvJ7ZS7iD1bdg2OoEMDBNbvTkEDsIyNkdmj4MnKGymlwf4m1Cs6doA6dK3Gk7Q68jG0PTY3aI2dLULAucPiZNH4O5g86s51Dm4+4Q9z4j90I/5il3vMZDHknArPodRbPcHrhkgA66yKq4i0dMp3YXUDzaAA46DdCEvh9CjzmGCKpZfP7M2AfDwxc31FwV0KXlhHugaZQVsKDtB7aMBld6rg8t23UCG28jh6vhrgY2CwNb0WhZhUEjccxy/YZBJ63oZqDp6OGm4chsCEMMFjSgqs+OlcAA+8gawxfZsgygjWiUmWjuQ7F0uorVpWbbCg2buRxfNW7bdvSrZVJOEdg2d1EBujfjYmgxaGsgPsm2HRhi2gg1lhUKhoUfm7Osi9sF6f6TRJYLkJuWYcXKfgXki1V1bl7m2L1Z8jZ/Hytr2CWttVw7Lk6brOkHhZbUwozOgULXLE19lrVFk+9J44+l1ipRokSJFxD/D4AbL36J8FwVAAAAAElFTkSuQmCC[/img]
Вот подключение bi-wiring, без перемычек, четыре провода на одну АС:
[img]data:image/png;base64,iVBORw0KGgoAAAANSUhEUgAAAPsAAADJCAMAAADSHrQyAAABfVBMVEX///8AAAD+AADf39/y8vKwsLCfn5+mpqbm5uZcXFz+09L8AABQUFCcnJza2to3NzdmZmaEhIT/YGBzc3O+vr4JCQn/oqP5+fn99fSPj4/Pz88sLCwcHBz+VFRubm4hISH7GR3/6+r+tLH9wr/+LSv+DA7s7Oy3t7fKysp7e3tYWFgrKyuUlJT9TUxBQUEzMzNJSUm2AADNAAAQEBDuAAChAAAABQ3bAADkAACOAACDAAAANzb/ERPFAAB4AACqAABfAABqAAAZCAsAAxE/MTRgGxSlsKsoBghGJRo+JCCDkI9FFhF1goFVCAtsdnFENjRcISCNnJh9DxY1QD1QXluxv7qcHh2uERdTYGOOJCApMSkbKyu7sbHRwcB+aGeXAAArBgxRRUhLIiL8e3kAFhphQD64QkL7mIqNPjlwKCr5OTuCJihACgfVioq+VFQAICogPTxUAACjbm3Kqq9kUEvVyMLVTUrVISFmOjRlLDOpVlEPIh8NMyUHDwDULi6llgPDAAARw0lEQVR4nO2djX+byJnHBzEIWCEEFQoGOVKSrnmRFEmWZdl5sRMnTbbxep1sN2992c023W0vbfduu727ba9397d3ngFJICGBJOvFLr9Pgs0whufLvD8wA0KpUqVKlSpVqvml63Q72NCfeii8fxiv3LjlSmCae4qOGKAry0hmMLIrepX80mSySK4jjZERarPIateb2+u29mIlNAmZ7bGrWdQoO8i1cRnJTWQxmG0hrdlGSGJRnRtmjCsioSXIBcFjd0RyG1xUtzx2XKLs+QqHJMEsr9vSi5ewrSoiJuysKeCW1dabQgHhFsnzrT0HAbuKGV0SyH2RGUZYt7kXKsjzhoEYlC1yqJ03kJh3kZfuks9ODomsDGW9cMXYywLb5r08j/KMifiShnAdyQXEbutsGdhRk2FRW7Ws+tVitxRF4RFSKLtMfgg1jHARsS65FZxVRGaWhNcEhFWppl61Vi5VqlSpUqVKlSpVqlSXXAGPjB76Xe9vr5jPZiihhpCmkF/api4aFUEggzesIkM1HI41FaOBKoarrdvK5ShvsMhWLGQqJjaQZQh5ktAqIkN3lGVNgK4gJK7byuVI1Q1ka3lkcI6u6jzXZ3ccTNgrWRtVBMdYt5VLkaPk28hmXZzXHL2W1xDrs9sasHMYI8WW1m3lclTEuqbZrKYItoMho7NZj12HPO9AnleQk123mcuQRVIZGRqrV5Bm6g0EdZ+q4gZqYIR4VlZUFbkIuanHKlWqVJssrEorUUVeN+mYcDnPCquQVnXWzTqq/Mo6ZHJhVVdKqooJW41bqrzszqwVNELAjguV/FJVgO7gZrJX+GVfRYKe70ayL98oh/R6/1XZzSJK2TdKKfuylbIv/TIzKmVfQIlc85eZ3W4yRJXRt8i4AgS7VuzfX152XWR8ccFg3O4H81qM8qKmOdtxsUicJZKOKwm7xAxkB4KbTHLVyf9CgnjSKp9uJWDng8YN3bENul+6WHZm6UOLgCLYzZF8WAWbFEWhOR+c1DoUcJ2aqohKDX5W7KmDWKNmc3Y1dqxL7vIq/fzj7FJUcigk4ZpwBB7A6ODvcGjwNgmBvK9Mv0rCuk5fMzsfhc4oTK9HNgzTJtRZhcdePIUplZgK5OnpV0nIjtfMrpLaXLOH0rKj7LpgkBqJCwW3pl9FTjaG1Vdc3uVx9nBdawFkm5RqpdXP89DU0TwvkWauAvVY1S1Ok9gkm/LUKCCSg9oRwebF4Vp8QJLB81VuuM8RyCwfEq3Km4pShp/5/ln0PT+4nqD23ktcz0fKnoYzi+TQaWc1arSNS6jF2KsXxR6ux2c0KvhqSTsQzE6XrQissBcTiWVNhjGE0UCB5MSLYi8wddnsS1Y4Wd4b7psyKXOOGZas9BlDmU+v9YNju6IL1fPiRbIHZ3RF1XXjj9IdmsZjgxaNdmsTTBbZUPaINm7AohWLodHLVE17wHMJ2TkZqYlnP03r2l1Cdl5GxcTvklSmHLuE7FylmbxfccXYeRYXE5/3qrGbKO+16Nrp6WmWHTsXBPN+jVBT1YmZ5BKy92U27xx0u0cn5+GevlPYh+C/nMVec1PYv2B+HdhL0r6/+qyboeq0g4e4k5wXfPQyztNknpNNL9a0edj1j2bQh4cfAntf/fWjj3rBwz88/MvIH3z5PpejlLlM5zzA8xBCaPBRMeaaf/2KbL6JOLAw+80d37g59OEgk7k3PcrDA4LXfbC7Q36/O+y+ioeZXI4Ew7X/1Jl2AnLPPpBN1GVuh3LMHOy3ydVnYg9E/tCJY+/+nWwOH/Uef93N5A4GCS+cEPSD3uPen8k96fxp+gWj2cldy/1uQfZc7o+3riXW6zuvA3vffnft2n8ED//7nTvh+N+9Jnaf9Eq93l1i7aD3pj0gwQ8h+A0J/u30a3737bWRy3i6n7m+IHsm85PJB8cUruvOR+u6s9G6jt0nSfRZr1TqHZNfviIhWYU0a093Cfufe73S4zskuD39mpPq+RuLs+dmYf+euRfYG6vnT0d9VsJdwrbfI9ol2XSY7vuE/Q4EH5Fy8Xb6NdfFfvN6bieg+6SQ3R/ufvhx5/69wP79ndBhohs/hwribq/3jlQrB4O23HpCsvrOce8R3IOjzzeSXf84M7kRyPl13dSa8sOPcDxHo58M3ww9P/DOAKd/EjPaWxP7zVzuxsdBHR4eBvY+/P/HH98LRrgROgz647MuBST/dgNdOOF9zg/N7J9OR18beyZzKxQwe79Ofnbg5YD9l8Fg59NDL+Ffn6MYbQr7HD4rQTnZPejsv8+Hg9m3xxD8bP/W6B+MakPZk4xlCOYr+5UzHi5rr15pucwfJl/e06Vmn6KtTOZaXJyUfTw8ZR8oZR9Vyj5BKfsEbQT7pPfn18+uBF92GHv3IE5J2CfNm1g/Oy5Usn3x4vZePjuL8q9f/xATpQnJvpnsoXlSynaJn2kSFP/mzQ8xUTy//YayB7SUPE+1cezF0fcGllLXUW0cuz26SMfS0p2LeEi9XnZUbIdfqxKre3l+FmVJeU8QrdiKeNV8zezIDJnIkXo+O8H8Seyvk7BHvie2bvYRLa+ui9DmsS+protQyj5Qyj6qlH2CUvYJStkDStknKmWfQSn7fErZB0rZR5WyT9Cy2be2pv3B1Wa/eVnZt0bZm7On+9QB/QWyR8+LTMTOK1F68eI/Q/utcqsyEqUSmPq1pPIuqFG2/e3vfwvt1+vtsTiGlIBdcuUI/dfBwXehgEKpzI7EcZqNJbOzJS7KuB87/x2yg2HUUdtkrlWKZbejJy6MlffIPL83cCQuh12KnkJ3I3M7uBtd3pVqLLsRPWv0Zi6XgH0433Y57NHW6zdySeq6ejw7FFq7VRrRN/fu/SO4v9cqtPYC+3U6A24l7Fw5bNr/fXPv+/8N2rJXKNSDEZgypKdYTsSujX/ILK6et5pwfncF7HZzzEMfV88LTS0xe3N8MdDY9l2A3VWwt8bnGsW273IzMfv2eEsc37eBM6+Cfa7ncduJ2atXjV1fnN1COhZkry7YOHZinC7IcNGLZydtnIoExxA8po1jV5FsusJS2KF9V7OqaWQ9vubooiTrZIf23c2qsktnV46vbzM3O3t6dnZmHJI8b5B0p91WnXe3mb1wJ2s97DIY97p7HSbOsyZdwBY3GKYdnlg6L/vZw04u0z16/u4W4pAgQzNu+4s0hFradbDj82Mw7s2z/yFdHsSy0MHqrypUC1x/Tva3R/6cj+Gr/YE1iwLwa2DHX3To/LhM5heDmTbqwLbtoQHzsZ/uevNkyOaOv3CDGViwJFDm18D+tpPZ8SfsHPsFUAsYN/xqyVzsAkxjynQ7XZh9+NwL9tYlqUkjS5asnt08phMuO8Cf80Fb1CrRWzhmYM1c7J8fwdStXq8H0xff0XOxND8V6+UiLElUQzDtoW/XatnPYP7NfqlXgmJ5TLu6dMWhVnG7UKQrqpAQm9b8s7Fj2lS+PCQ3tgdTNg9zmc5TiEYrOlh0rATr1eyREzscXjE7FiB1JFIYD2FaYYn8svsKIvB946qwTF6BxORlfWZ22YAS9LILpyfovYM+O+edvtfzbgC5GYbLr5hdMyCVv4DpwYSc6RErd+0Bu9I3rkwa42JDmzPPnx9kcjufwL3t5vzTa97pSZLDBlaco+3eGvI8JEwXEuYTmFxHKzu7b1y95ld23Bx53tPTfb+8w5Rdr0hhOP1esS3RIkUX8dD7dq2WPQvlfLf3+FGHGPeENrcC2FSvNCVIdm9lSGrgPOz6c5iTnzuEmfGHbwdYUKHQtdiY4Uh/9ezWp7QROtwh244/1dJbM6tQD/c+5mvftRNvcj2B/9R3GnhLznlyw3atuH3n7/idj0z3Zz6nFWjfh3MQ5+zX8SfeCh0Hnw6678Lg7MF3W9fRpz099qYfd54N8p8ZlS7z9udN6Xj36MHJ24ALD1e8s4e8YmsZy2jNu7u7+5+dB/rWlrf88XbQ3zz/GJZ1NGfEeWk5mjbyyvyaxrAyMW7EeWlpmhb2OC42fo/XGsfvsUrZU/ZIpewp+xznT9n7eyn7DFoq+9zPpOTTWlP8PPQEEOelaj34igm6APbc734ap2/8/0N9eSb99mU21LkRGu1quehYAQlVjMXWzOz6+fFBLtftPAmsOcT5PebQo+pF2XMJVpC7N7KOWffJXTBu90Wgdx25wDWsF93am5Fdf3nkeYEz+4MFefLDcwZyw4Ls6A8JVpALsZPR2/MfvaVxMncGywK5UeiUvT5lgeBI9rPd/oUifdSBZ3KLsqOPbsXqH/5/X992aLJAhjn2C6AdJBbFGpVYa4k1cdo7cZE+6odA3T2iSw/5PmrqnC5Jnht4eC8XZk+gcF0nw0p4mcOjLmSBoI962zduOKAhdR2akuUj2U/BR73b6/XAd/WOjuCpG7haKbcq24zno2advl2rZR/4qIcONZonC0q9UCn5I3in76+bgV3HcANeknvaBVdlj6T80QQftWnraLXsnnHtoI/6Ac30vp926KPWBz7qqey5zE+2bm6pv9na+vXNra0vvyK/bIEr9ICydzJjPmq4RokEqG7Wt2mB96xmYrddSOUm+Okek3SnPuqhf37go24hPVuBl+Zi2e/TVuaXbzKZX0ENch/q3Rd9H3UJfNT09J6PmmSpbf/WIuEinsvMxO7pbdd/cPI1Mffd0EdNsftfseES5flrdJ1SYP8+5yvzBlbY7HzSewTl/iTgo65Inhu4rihKTVJEUSkrotKskd9A8DGRJXzTKczOQxt09Kj3NTyNfUJvteVVRm2J+mvBWWnpSdjRrdtE//b729d/df22r+uej7oLd+XA91EbXovZimpCAy7cZXwlOcyO30Pb6xnX91F7nsSC50AP+ains1MZJGMHPsjx6qS/zmLufd9HXZ3YfQgcSb7y+Awa6c8/vdvvDkX6qIcvniRlt0d81A8PPR/1zx1ksojjHCRsDwDxoMuMS7qFK1o/YAmFHUX5qD0Heue5jDSMeE4OfPtFHcZLyj7moxZPHuzuPzkndYYmowZ9kcnrOFZDncRwXbccjY3jHOmYGPfijKQ6b3nfqrD8bB8cac3LTvou9tNXNEsBu/eaFdZ4fqqPejmK8lHbTzVqHI+RytOenGXz3LiPej72gTRebkysvdfEPhBvyxOr1wtg12V2cjleNzuWhYlf27wA9li71sk+TSl7bLR/dfbaHB9YNWH99FWwt+e4hgND7WTsZtXBM8qsgkmrYJ/DOIcal4wdyWKrMJtESr0KdtLZmtG2lkhb+4Ts82ol7PMqnj2/yOdFpfFJRheq7QWGCdbU+btUQjXx587GZMd843Rh5ad9bWq6dCXBd1Odek2cT+12/GfMF5TamtM2sZzIn6DHfoxygubPMMllzWvc0pMlVapUqVJtvgSYjwH9J1nW4aeOsWBRlwjMNrXgqCAIEE6iQVRdIEfpX61G1FsqCBjMsAam6Z5pFhjim6Z7pllC0t6gJXIV2VKRrNi8jURyC/Im14Z1YTmDs1GNKzpY4nidLozBm6hocSo52uTGlqReluDlbTfLm7jG8RrX5MkAhG9wml4jJpANjxHvki6gjCqYV8lRiXMTfv3caiChgQ1Uo3uETyAdfPqgwYVMoCLdxXReqNuwECcbAnz2lwQirE4560UKjHE9S/09VIT8p5J/OjVCbWCUZVUL8awXN2FX2FI0l8UGnIlzkKS6Fd6/gKXkdb3IGhpuuiRf8OSmcLU86cUrLockTV3yOGYgMEZ1XROLPO9jCUoWYVdWHV1SVd20WQ7xEgeLV5MkVzQjoS/Gck0VWQY5p26KoXQn2V8hJxLgKFxdlRBnqiyCdeF1RV7KQ6goDdJdxdYgSc2iDqbRzOe6qoh42RUQ9ddX2GnfmA6KgOVNkuddcq9EKFts3r8AhgDXiwKZnJR2gi0ikj1gl19k4D+LwBhX98wYmqbQ7A7s8D/PZmVd8diLSEswhKOnsZGeJRuUdVUb8fAmPkL0b3lXFXR4DIVdVTVliOqwiNVMVSW5H6FGzJkvSnnVlW1V1XRvRhxsiK0WNU03yAEZjHYEJDumq/KrNC1VqlSpUqXaCP0TWyJ0Ds3KLZoAAAAASUVORK5CYII=[/img]
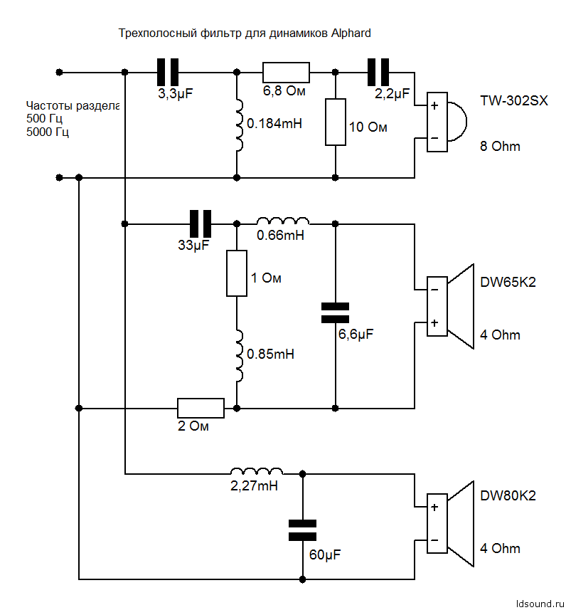
Вот обычное подключение (с перемычками), два провода на одну АС:
[img]data:image/png;base64,iVBORw0KGgoAAAANSUhEUgAAAPsAAADJCAMAAADSHrQyAAABj1BMVEX///8AAAD+/v79AACdnZ3w8PD19fXq6uotLS0TExOvr69JSUk9PT2cnJywsLDT09NxcXEbGxvCwsKMjIxkZGTg4ODsyD6SkpK4uLjFxcX/fn2Ghob+V1T+LC7+iIb+SUr+Ozna2tp3d3empqbNzc1VVVVdXV08QU5qamqnqa7kxDqYgivfvTooMECQeykmJiY2NjaGAAD0AADIAADeAABxAAAABw7pAAAABRCyAACmAADOrja4AAD30UCeiCy7ny+ylzW0ojuDBggOBQk2BQg/KyR6iYlQOzeYpqdRYGFkAABRFAkdAxBqfH1fGxzXBAlKBAZyYyY4NRVcVytVVjdcIS2KEyVTJi2DFhqcDhhVJyNeYTl+FS1OTzQhHAhORUVqMzJoFhVRHhiUAAB0GByltK1ucT1LNyxqHS1PRRd9cTAzJg6wHhu+ERlyJSKtWl7ZcXMoPDv9ubn5aGUANzwZKR6FTU+/bmdpS0D8zMsKNi8uBQtAPjY2HxpRAABbIxm9SUmMOjeLPz0gLy29Nzg559+hAAATXElEQVR4nO1dCYPb1nEePBIPJEESJEgsACNxgoM0LB/k7mq5q5WcNJa8OmxZtpNajtwmcWSnTpukdts4bZoodd0f3pmHm3uQy10eK+HTisfg8WG+N/PuAwAlSpQoUeJ8YMlf/BURvSXfM1FeGolykdB1IadLuSjS32wcYgpJArB8MqRXWPqFpV9jgrl0K6ZG8nFTiQvIPH2NLScEPDEgywOvy3Q18YP4esyQc5JynhlfvPE1MTsbDJTmeOSAMVJrQwamhGpKICkArZ4iNcdVkBwAvRdI9Xq95zYBg6iSDjAOATT8L0sNAHsYcXe64wE4I3XMpS7+A4ptaDP8hbNuoseBGo/aaC6oW6i5B62mR9x7VYCuoTQpRLPrgo6qtztIVgVrjMmFaTOo2YK776jIvS+4KxJF5VgiZgkl9L9vY4QwCtZL9AQwMCRyXXol1U19pKGq7pj+lJqmyUy1mxH3UHAP2xgy9GEQjAT3pqwaCXdGPgCOqWmYBoI7T7iP7XVTPQFajV7dLiovI3dL65KqXcVsgdJ1PA1qMPTtjPtQx5BOFZrcM90OJhFrmRBE3EHpY3boDdCBYu6YrMS9Uws3scgjP6VcCyIBzDbaFD+3/JoCkc/XmFxv9FLuHmYHGFhob95tdKA3bqo14h4DHSjy+dTuA+RuyLCR9dzAkxUDhp5sNH0wG8DryN3oDjBZaoohsxEDX0LuDeLeBE0K5EaXI3ewJA/qWOirQTDAkPiDgGvIvaUYLOI+NFHAGSXsJlIH7qgD9GNTHWCh18YS3BqijTw0ntzvDxvQQa07VJabmCTozEFf9bAa8NCkTtVwkJRVNTCkjz8Yqn0DfPwiAx9wrNs8te8CG2wm89ggaWsFkgZcPgTLN9sS0bFGW3IpFyBtA20o9xIlSpQoUaJEiRIvIF6otik3sAejIOeA8SCQQZaFTLNt2WBKYLv40X1O2+vUczVD6pfLhheEho4dPcOEQaDLDvd9W2PDoOU/n/7g+Qq0HBla2L/3IbBsG7m3AFMDkDs6BfPo7/kDA62htKCl+WC20O5WKOsR96HZ4z3uh9jNH/qe+/zZHXOx45gDMJmna6ZsOAaDmHvIeGx37vFw3YouBdwBsGyTWwPoyS6N1OltWcb8TmOTyN2WZXT4oLVuPS8fDAwyrB1wboPNFQ1lRrXa4AFYeNFmWrVqARZ+7eewnM8NYaUTcvFbNidZjkmVuFLg8kqwibmiV2uuBGN741oAZrgijYyuu5obzY8uX4UvUiVhOZtmeDH9LFuN9tLQaFhiGlLrrJvrNGjSXe861dbyUHW6lNc3kTtwWl6yVCg0Eb2R3G1v6Vm+E2wod335hZBjby73ZaPkvvTbnBMl92Wj5L7025wTs7mLNTM8sHSluAiHPnPbstOltWfgqnJHXtyUCB2lyJE7QuzJM+9yZbmDUZdi6Hmxlkil4Lm1uyxJx1nS0tsMxoy7XFnuoaAX2X6UGXiQEzdn3OWqchf2rYfD/iDyesY49knBpW/dzjBUI384E1eVe4O4ke0HYyrYaMi+gS9C3MH/wxq+zJia2Fjudu/MEC0i2ZcmkygBACzTa9DiYkmqqdLkoDucgzv14zZhulLxOhlqnc5Q7ZyFZsxdEiSRO9d87I4Td5RMpNpAmomuKCtmh1OXPJIgF+6GflyfQ6nBQKp79IH6u4qe+PxQxSw/+9fSCIvEem2OgLXlcm9Pc4+sMgPN/lC8a8lS6qiKU2PxsH8m1EG/P2yeHabfD9HFlmv4dqE6rs/M79DLJYGaCBl4OXH/rN9DlN/d2fndXwn3tJqep13XzEjKWduGZz5cn7X5LS7nZw0PVVdr9zO5JxsGhkm2VfK9Fq4m+UFOg5+COeu4TeLO5Xjmwib2amN6t6dORfwg2gsHZ9n+CnIftrxqbuZ9ug+b7hQR385y6SvIHUunWaVYijNXWl1B7qHtV+cdv37euHe0nNlPnL/IZM8dd3DN/JkAxR38hT3/zx33KoAp6i/Z/Pq7r4/cYjmPbbujr//89VEUG3O8zqmKX0HuAsjx3ru7O5XKowcPeW5nIAPzGYp3dh8cXdZY5eZxB+dpJcKtQbbSjMHDw1h84/6sucyryh3a25UEt44SITrDYSq+Yc6451Xlzv5C9B5tH6LbVx6kXQH+Dol3t2/Q2/szVD6pPc/YMW/ZOO4BefyNycHkDnG9lxDQyeyHB5PJM7r8RfE0kCkI7m5nKszxUmLp3L8o3OBgZh/23i6S++/JZCKhiffJcRWFyr9HlcqOhOIJXr/+zctn4ps/vfzyV/85Lf2vacNfKnfGf1CZxg1Jup59+3Ol8vtPjoXJ4xPifnsi3T5AS+/Q6ulqjyN3jGQHzX774BYmydlRVP6AYR79YVq6829Tbn+J3DHifz+uR5H7fyD3z8/U+3e/w5dtNPtkHw38MDm9p01Jsofi21gO7D49m/vnuydxr3xvyusvlTv7YeX7L79UxL9K0lfZtz++9NKfvnnpLHxFOu9s3/ngUWWncmhFR/lg0bWNX3fevvMMfb/ydMYRJieW89+vfI8tjTvih5i2U7Cmy7pZY1b3c25yN+mlMxjsZ86rLlK/E/ei5DK5M+T+g+nSNRqzSnA7Wmt0ViFtPNlJSO7pWdTur2PiWPPNOrVnDXaPuE/h/O264HFk+f0Hr+Yv6O/G4nethdq0V4E79lkefnZ468beQCuOWRnhg8Nbh3v3Z28MvKrcBTHFtnTj+LoLEitznE53ZblfAkruU8KSex4l98tByX0KJ3Ff9hryjeW+rvXzm8B9XfsmNoE76N1edZnodambt4ncqc3abiwTbTFrv5ncV7A/7qQ9YmvnPp61HPTSYE6vQ1s7d71mKyuBX5tenLB27nTu5krgHFtpvnbua9yiunbuJ02PrAjr574+lNzzKLlfDkruUyi5bwBK7nmU3C8HJfcplNw3ACX3PErul4MXmTucxN3aIO5TkotwP75gBLlPLyEhu0/LVoFjugm7F9RoIffja17mQaPWPYbvvvtuWlQbj0dTopG/3AEcJOBP3zPS7Y+zVENhY7ZulnrC2Qsn+/y0Y8lqY6nTUgwaJyh33Od92oA3DUW1Zt6gaZyg/zz5nSYnRks1PIORcly5efI7/cYYz7xBXSz6Cyw9g6X/3+//x9aL6NUlP/c1Ukpa8qClJM7vK6qCuk2p5tWlRkEQnaFSn4c7GKOwV8C3n3xrFiVmOOp62VenK3ZCSUtlHsXvdgvKmd9+8r9F1XrDUdfJf3fq/vzca9OL/GbndzbWYCV2h65WlJ3o88X8zmvuvNyNwbRwjvH5dg9Wwl0bTsnmadv4rXm5u1O7GGe36/DmYsnJKrhPbxqdzZ2BZV6UO4NcMT7dpl0h9yJS7vHOq5Psvjj31Od1MLjfig6I3TTuzAaNV1tE+hK5s9Tne6ArYi8T2wjukR9+P9o7wE1oK6283XOqLMhdxCC40wNNPdlrREdxWYVzD9Zjd3GzhDsp12nILGnX5dvwi9qd31PvPB7/ip4E0QNbETsExG59qbCdbT0+L5vq4yfv0H5SYXex7bZNB4+o7bzhF+FOazxqt2h1+/W9I2xWgMKppkyOoqnnLL8Wn9f/StttKo+e3QNmoHKYBvI4OXol9zTVhbiDdifZ7XDjYSLNHdqRlSnrsLv+LNmJsR37IOPZSTN1DhfhDuwv6UaPyrYezbLnD2vJTh5bA3f+V7HVJNpvokUZPCwcGbMod/G7ttiteusp7WKqqEImFw7poSOi6XHlK23bxIMRJjn8zo1D2nOyf18EMApHBVEZJVPIheweit2rk8mE0mBPtKR1inWgSpJXj4/jaVNlt0q7x00ZlQzyweSAtlRW/ibWIPnC3s34iCjqwvREpXQ+7naLGP0SY92d3L49mWAiHLYpgDiBig7lqlPidoG1PVNfsc83WpSXf0Wl0ESSxBbbbdF9Ie4jcTQYnZrTArnR94Nzc5cNSsiYO/5D7jdS7t0BHcbWj7jLfiCv1ueBHhMdcX96gE75XsQ9qtqlsUqnpQ0EdyY7irygz/d34q26DzD6t8W2RYvsLs6go/KeHtCsU1W3Up+PnrhBhrlOyr2NH97PfD49CpAeX+Sz8/dlIhL3qHJ/9MFkbz/dzRgdvtjph6KWTwfBVl3OI/kjKoF379x+mww0ECqLQ0+7qJw4KEpLaCxk92hrfoTDe+KehZPHumnIlddxDIx3M+WoAiZp/gRA9UL1O3rLgyT23fss2mjP61n02Ta/NXCHe+kxEtTwEq244pGvF2rb4M+eiLp95+f3U1pKeuxa7mEva2nT3ntf7Cfd/+Rh2nt304Zd7mEsi/Zl1E/f+YePv/zHnzZyUX30C4r8w3FuxHgd3Bk0f/b444///mc/TbbSoqjxkfDLD9Xc7xbl/sq113/yk5tvvZbbwNt+bevHf/fja1tvwHrtzuCNrUi5dsb91R+Rcq9feyX3u4W5v76FKHJ/8y2SXXsjF2w9fdg3rpEiW2+2M9GrrwnlXr887ltF7lsl91ywknvJfWkoueewDu4vSjl/bevmzdff+lGhfn/r5s2bW1sbwH3rGimX1u8IrN9JuQvX79SCV3/zT19++eTTD3Pcrd9+hC2nX/zzK+tt1+HNXvnN3S+/fPxpoV33238h5d5Uc7os1pcB+7EYBt7/+GEalZycJJzryqynPf9F1Nm4/vlRKjKSzkY9N220GPfgs6SrdCs+gyp/gnSuv7AOu7f3kmOBDpMDH/P9uGwAfSHufJyNUT8VmYqBk4s+W8OyBu7Kr7P++1786JJ+TrnhxfqwX4jzBA9/vpsdNxWNUavhUHQW09OZVj5uA3AktDp8Sm/7kc6uUG4QDusFr1x8jPrZZDJ5GqUtxGPUw6ZUD7tx2gYrHq8T86/4QmPUO3dQuRvReB1LxqjHUj0eo8aij8rrc3J325Rd7opxWkk6EGPUogtP47T1YTZGDayhsRWP09pWOkZ9MJkcTI1RD5LHV7QwiXoyP7fdDZu401DoLYxdEty/oACCe36M2u/0rBX7vGZzFnE/nKAm7+3kuYsx6lHEXa4OW/YFfH7nvYN4jDrz+bAePyiGVv6sfF5GgAnD7KPLH2wfH6Puj6TF52UivEpZ6fqDO9uUBr9k2XxcGEbDwFTWyXy1Ph+BQW9XzD9/QGXRfrT8SpR1dVSuGZV1jCkLc+d3p+s42Mw67u24jhvmlKPkELXygm0bOx2jvhVS4cplvjltm8ZeOndwRA9r4DLLP/ZGuVj9jnXXO1GbdhvbtL4MnmXk2rS5J76tp037btSmpUUhJkPllKxNOzIutu6CoBzd/WzvSUhzccjdMag89Sk71cz80RPr6ccZR3c/f/CkQ5PjyN2h+VNWpTJ43OI5XS6wtlBWolPTfS64U3LKNL257nVWmXIIpEfcRXE8rdyia8zi1ZTUPGqYeguyHRiFnRjr4Z5bUWm27CqkZ08U94lcZF3lHFjbusp5cCncT6e2fu7s9Jufj/tp0ZwiX+3ag1Nx2t3PwX14loFPuam1qvXzi2TIxtzc2WiBXX8DqgRXsV+mvsC+PzWYlzvYXfOc56v5Kj39ciX7ZfRR69zKUX6c0+6g+K3znavXCuJ9UkvnvoByVbEucF7uC4CtiPtC2ok2ymzuqjYzyKlwZz3Y92Jg0HRnhzoNmjozSDAK+ILQRsGSjyoNRtqiyiGv2fFrg9qCGMwR+0WAyRosrpw2O7cst5LabER9l/Mj+emytVsQL7RNS5Q4DdGi2SzXQy6TQfpSkMNKM1SioLgli5+lVVAlek/1jLWdK+70BQql/gkfT766XMyRyuxYsTs3eb9qYY8XW2mmaYPNgAdu1a/6jLqCFljVNoNGtSUDawMoLsg2x8vQJvlKQEv2rWrVlas+oYqdTsU0DZna7Uq12gCaHIWAgy1jMJLP3+4Ycr0HfdAdWTbAQ+4Okz1XRsYWN6AvBx50ZAV77CoDrcH6zG3JCoQkXwmoAx8qCteqsqJoPZoV6suKbJiyE+htVAVCGrfkdovkFMyZu53eAe5BGD/K15O5gj1AcRywRfNbIf15NBPgaRZy9zi4PuP4K7q0CtBtOnhHjRZXGTR4CiEa2vDBtmydnt7U6HHoBZgAIQWzoD3jGV0Zmk7I8QZDTAIPvJ7ZS7iD1bdg2OoEMDBNbvTkEDsIyNkdmj4MnKGymlwf4m1Cs6doA6dK3Gk7Q68jG0PTY3aI2dLULAucPiZNH4O5g86s51Dm4+4Q9z4j90I/5il3vMZDHknArPodRbPcHrhkgA66yKq4i0dMp3YXUDzaAA46DdCEvh9CjzmGCKpZfP7M2AfDwxc31FwV0KXlhHugaZQVsKDtB7aMBld6rg8t23UCG28jh6vhrgY2CwNb0WhZhUEjccxy/YZBJ63oZqDp6OGm4chsCEMMFjSgqs+OlcAA+8gawxfZsgygjWiUmWjuQ7F0uorVpWbbCg2buRxfNW7bdvSrZVJOEdg2d1EBujfjYmgxaGsgPsm2HRhi2gg1lhUKhoUfm7Osi9sF6f6TRJYLkJuWYcXKfgXki1V1bl7m2L1Z8jZ/Hytr2CWttVw7Lk6brOkHhZbUwozOgULXLE19lrVFk+9J44+l1ipRokSJFxD/D4AbL36J8FwVAAAAAElFTkSuQmCC[/img]
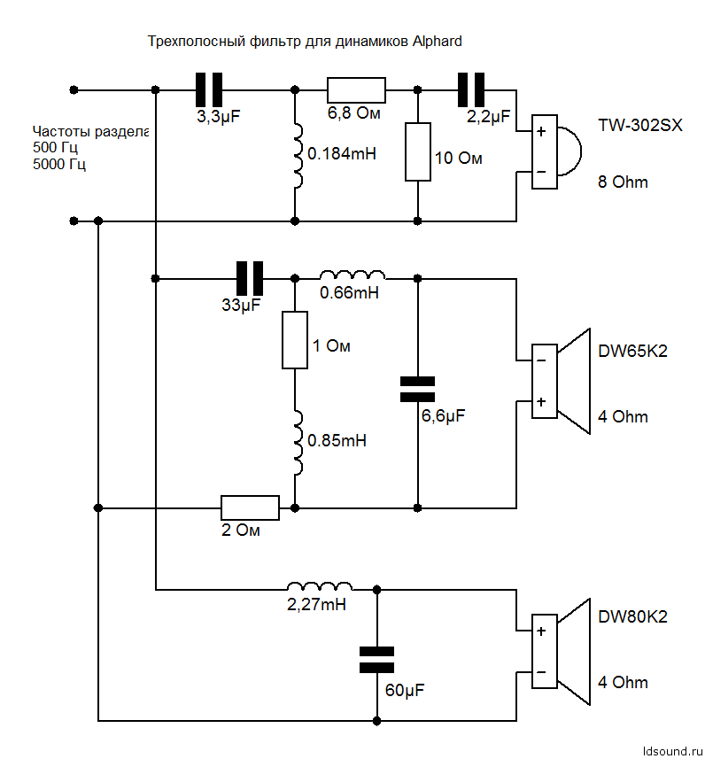
Вот подключение bi-wiring, без перемычек, четыре провода на одну АС:
[img]data:image/png;base64,iVBORw0KGgoAAAANSUhEUgAAAPsAAADJCAMAAADSHrQyAAABfVBMVEX///8AAAD+AADf39/y8vKwsLCfn5+mpqbm5uZcXFz+09L8AABQUFCcnJza2to3NzdmZmaEhIT/YGBzc3O+vr4JCQn/oqP5+fn99fSPj4/Pz88sLCwcHBz+VFRubm4hISH7GR3/6+r+tLH9wr/+LSv+DA7s7Oy3t7fKysp7e3tYWFgrKyuUlJT9TUxBQUEzMzNJSUm2AADNAAAQEBDuAAChAAAABQ3bAADkAACOAACDAAAANzb/ERPFAAB4AACqAABfAABqAAAZCAsAAxE/MTRgGxSlsKsoBghGJRo+JCCDkI9FFhF1goFVCAtsdnFENjRcISCNnJh9DxY1QD1QXluxv7qcHh2uERdTYGOOJCApMSkbKyu7sbHRwcB+aGeXAAArBgxRRUhLIiL8e3kAFhphQD64QkL7mIqNPjlwKCr5OTuCJihACgfVioq+VFQAICogPTxUAACjbm3Kqq9kUEvVyMLVTUrVISFmOjRlLDOpVlEPIh8NMyUHDwDULi6llgPDAAARw0lEQVR4nO2djX+byJnHBzEIWCEEFQoGOVKSrnmRFEmWZdl5sRMnTbbxep1sN2992c023W0vbfduu727ba9397d3ngFJICGBJOvFLr9Pgs0whufLvD8wA0KpUqVKlSpVqvml63Q72NCfeii8fxiv3LjlSmCae4qOGKAry0hmMLIrepX80mSySK4jjZERarPIateb2+u29mIlNAmZ7bGrWdQoO8i1cRnJTWQxmG0hrdlGSGJRnRtmjCsioSXIBcFjd0RyG1xUtzx2XKLs+QqHJMEsr9vSi5ewrSoiJuysKeCW1dabQgHhFsnzrT0HAbuKGV0SyH2RGUZYt7kXKsjzhoEYlC1yqJ03kJh3kZfuks9ODomsDGW9cMXYywLb5r08j/KMifiShnAdyQXEbutsGdhRk2FRW7Ws+tVitxRF4RFSKLtMfgg1jHARsS65FZxVRGaWhNcEhFWppl61Vi5VqlSpUqVKlSpVqlSXXAGPjB76Xe9vr5jPZiihhpCmkF/api4aFUEggzesIkM1HI41FaOBKoarrdvK5ShvsMhWLGQqJjaQZQh5ktAqIkN3lGVNgK4gJK7byuVI1Q1ka3lkcI6u6jzXZ3ccTNgrWRtVBMdYt5VLkaPk28hmXZzXHL2W1xDrs9sasHMYI8WW1m3lclTEuqbZrKYItoMho7NZj12HPO9AnleQk123mcuQRVIZGRqrV5Bm6g0EdZ+q4gZqYIR4VlZUFbkIuanHKlWqVJssrEorUUVeN+mYcDnPCquQVnXWzTqq/Mo6ZHJhVVdKqooJW41bqrzszqwVNELAjguV/FJVgO7gZrJX+GVfRYKe70ayL98oh/R6/1XZzSJK2TdKKfuylbIv/TIzKmVfQIlc85eZ3W4yRJXRt8i4AgS7VuzfX152XWR8ccFg3O4H81qM8qKmOdtxsUicJZKOKwm7xAxkB4KbTHLVyf9CgnjSKp9uJWDng8YN3bENul+6WHZm6UOLgCLYzZF8WAWbFEWhOR+c1DoUcJ2aqohKDX5W7KmDWKNmc3Y1dqxL7vIq/fzj7FJUcigk4ZpwBB7A6ODvcGjwNgmBvK9Mv0rCuk5fMzsfhc4oTK9HNgzTJtRZhcdePIUplZgK5OnpV0nIjtfMrpLaXLOH0rKj7LpgkBqJCwW3pl9FTjaG1Vdc3uVx9nBdawFkm5RqpdXP89DU0TwvkWauAvVY1S1Ok9gkm/LUKCCSg9oRwebF4Vp8QJLB81VuuM8RyCwfEq3Km4pShp/5/ln0PT+4nqD23ktcz0fKnoYzi+TQaWc1arSNS6jF2KsXxR6ux2c0KvhqSTsQzE6XrQissBcTiWVNhjGE0UCB5MSLYi8wddnsS1Y4Wd4b7psyKXOOGZas9BlDmU+v9YNju6IL1fPiRbIHZ3RF1XXjj9IdmsZjgxaNdmsTTBbZUPaINm7AohWLodHLVE17wHMJ2TkZqYlnP03r2l1Cdl5GxcTvklSmHLuE7FylmbxfccXYeRYXE5/3qrGbKO+16Nrp6WmWHTsXBPN+jVBT1YmZ5BKy92U27xx0u0cn5+GevlPYh+C/nMVec1PYv2B+HdhL0r6/+qyboeq0g4e4k5wXfPQyztNknpNNL9a0edj1j2bQh4cfAntf/fWjj3rBwz88/MvIH3z5PpejlLlM5zzA8xBCaPBRMeaaf/2KbL6JOLAw+80d37g59OEgk7k3PcrDA4LXfbC7Q36/O+y+ioeZXI4Ew7X/1Jl2AnLPPpBN1GVuh3LMHOy3ydVnYg9E/tCJY+/+nWwOH/Uef93N5A4GCS+cEPSD3uPen8k96fxp+gWj2cldy/1uQfZc7o+3riXW6zuvA3vffnft2n8ED//7nTvh+N+9Jnaf9Eq93l1i7aD3pj0gwQ8h+A0J/u30a3737bWRy3i6n7m+IHsm85PJB8cUruvOR+u6s9G6jt0nSfRZr1TqHZNfviIhWYU0a093Cfufe73S4zskuD39mpPq+RuLs+dmYf+euRfYG6vnT0d9VsJdwrbfI9ol2XSY7vuE/Q4EH5Fy8Xb6NdfFfvN6bieg+6SQ3R/ufvhx5/69wP79ndBhohs/hwribq/3jlQrB4O23HpCsvrOce8R3IOjzzeSXf84M7kRyPl13dSa8sOPcDxHo58M3ww9P/DOAKd/EjPaWxP7zVzuxsdBHR4eBvY+/P/HH98LRrgROgz647MuBST/dgNdOOF9zg/N7J9OR18beyZzKxQwe79Ofnbg5YD9l8Fg59NDL+Ffn6MYbQr7HD4rQTnZPejsv8+Hg9m3xxD8bP/W6B+MakPZk4xlCOYr+5UzHi5rr15pucwfJl/e06Vmn6KtTOZaXJyUfTw8ZR8oZR9Vyj5BKfsEbQT7pPfn18+uBF92GHv3IE5J2CfNm1g/Oy5Usn3x4vZePjuL8q9f/xATpQnJvpnsoXlSynaJn2kSFP/mzQ8xUTy//YayB7SUPE+1cezF0fcGllLXUW0cuz26SMfS0p2LeEi9XnZUbIdfqxKre3l+FmVJeU8QrdiKeNV8zezIDJnIkXo+O8H8Seyvk7BHvie2bvYRLa+ui9DmsS+protQyj5Qyj6qlH2CUvYJStkDStknKmWfQSn7fErZB0rZR5WyT9Cy2be2pv3B1Wa/eVnZt0bZm7On+9QB/QWyR8+LTMTOK1F68eI/Q/utcqsyEqUSmPq1pPIuqFG2/e3vfwvt1+vtsTiGlIBdcuUI/dfBwXehgEKpzI7EcZqNJbOzJS7KuB87/x2yg2HUUdtkrlWKZbejJy6MlffIPL83cCQuh12KnkJ3I3M7uBtd3pVqLLsRPWv0Zi6XgH0433Y57NHW6zdySeq6ejw7FFq7VRrRN/fu/SO4v9cqtPYC+3U6A24l7Fw5bNr/fXPv+/8N2rJXKNSDEZgypKdYTsSujX/ILK6et5pwfncF7HZzzEMfV88LTS0xe3N8MdDY9l2A3VWwt8bnGsW273IzMfv2eEsc37eBM6+Cfa7ncduJ2atXjV1fnN1COhZkry7YOHZinC7IcNGLZydtnIoExxA8po1jV5FsusJS2KF9V7OqaWQ9vubooiTrZIf23c2qsktnV46vbzM3O3t6dnZmHJI8b5B0p91WnXe3mb1wJ2s97DIY97p7HSbOsyZdwBY3GKYdnlg6L/vZw04u0z16/u4W4pAgQzNu+4s0hFradbDj82Mw7s2z/yFdHsSy0MHqrypUC1x/Tva3R/6cj+Gr/YE1iwLwa2DHX3To/LhM5heDmTbqwLbtoQHzsZ/uevNkyOaOv3CDGViwJFDm18D+tpPZ8SfsHPsFUAsYN/xqyVzsAkxjynQ7XZh9+NwL9tYlqUkjS5asnt08phMuO8Cf80Fb1CrRWzhmYM1c7J8fwdStXq8H0xff0XOxND8V6+UiLElUQzDtoW/XatnPYP7NfqlXgmJ5TLu6dMWhVnG7UKQrqpAQm9b8s7Fj2lS+PCQ3tgdTNg9zmc5TiEYrOlh0rATr1eyREzscXjE7FiB1JFIYD2FaYYn8svsKIvB946qwTF6BxORlfWZ22YAS9LILpyfovYM+O+edvtfzbgC5GYbLr5hdMyCVv4DpwYSc6RErd+0Bu9I3rkwa42JDmzPPnx9kcjufwL3t5vzTa97pSZLDBlaco+3eGvI8JEwXEuYTmFxHKzu7b1y95ld23Bx53tPTfb+8w5Rdr0hhOP1esS3RIkUX8dD7dq2WPQvlfLf3+FGHGPeENrcC2FSvNCVIdm9lSGrgPOz6c5iTnzuEmfGHbwdYUKHQtdiY4Uh/9ezWp7QROtwh244/1dJbM6tQD/c+5mvftRNvcj2B/9R3GnhLznlyw3atuH3n7/idj0z3Zz6nFWjfh3MQ5+zX8SfeCh0Hnw6678Lg7MF3W9fRpz099qYfd54N8p8ZlS7z9udN6Xj36MHJ24ALD1e8s4e8YmsZy2jNu7u7+5+dB/rWlrf88XbQ3zz/GJZ1NGfEeWk5mjbyyvyaxrAyMW7EeWlpmhb2OC42fo/XGsfvsUrZU/ZIpewp+xznT9n7eyn7DFoq+9zPpOTTWlP8PPQEEOelaj34igm6APbc734ap2/8/0N9eSb99mU21LkRGu1quehYAQlVjMXWzOz6+fFBLtftPAmsOcT5PebQo+pF2XMJVpC7N7KOWffJXTBu90Wgdx25wDWsF93am5Fdf3nkeYEz+4MFefLDcwZyw4Ls6A8JVpALsZPR2/MfvaVxMncGywK5UeiUvT5lgeBI9rPd/oUifdSBZ3KLsqOPbsXqH/5/X992aLJAhjn2C6AdJBbFGpVYa4k1cdo7cZE+6odA3T2iSw/5PmrqnC5Jnht4eC8XZk+gcF0nw0p4mcOjLmSBoI962zduOKAhdR2akuUj2U/BR73b6/XAd/WOjuCpG7haKbcq24zno2advl2rZR/4qIcONZonC0q9UCn5I3in76+bgV3HcANeknvaBVdlj6T80QQftWnraLXsnnHtoI/6Ac30vp926KPWBz7qqey5zE+2bm6pv9na+vXNra0vvyK/bIEr9ICydzJjPmq4RokEqG7Wt2mB96xmYrddSOUm+Okek3SnPuqhf37go24hPVuBl+Zi2e/TVuaXbzKZX0ENch/q3Rd9H3UJfNT09J6PmmSpbf/WIuEinsvMxO7pbdd/cPI1Mffd0EdNsftfseES5flrdJ1SYP8+5yvzBlbY7HzSewTl/iTgo65Inhu4rihKTVJEUSkrotKskd9A8DGRJXzTKczOQxt09Kj3NTyNfUJvteVVRm2J+mvBWWnpSdjRrdtE//b729d/df22r+uej7oLd+XA91EbXovZimpCAy7cZXwlOcyO30Pb6xnX91F7nsSC50AP+ains1MZJGMHPsjx6qS/zmLufd9HXZ3YfQgcSb7y+Awa6c8/vdvvDkX6qIcvniRlt0d81A8PPR/1zx1ksojjHCRsDwDxoMuMS7qFK1o/YAmFHUX5qD0Heue5jDSMeE4OfPtFHcZLyj7moxZPHuzuPzkndYYmowZ9kcnrOFZDncRwXbccjY3jHOmYGPfijKQ6b3nfqrD8bB8cac3LTvou9tNXNEsBu/eaFdZ4fqqPejmK8lHbTzVqHI+RytOenGXz3LiPej72gTRebkysvdfEPhBvyxOr1wtg12V2cjleNzuWhYlf27wA9li71sk+TSl7bLR/dfbaHB9YNWH99FWwt+e4hgND7WTsZtXBM8qsgkmrYJ/DOIcal4wdyWKrMJtESr0KdtLZmtG2lkhb+4Ts82ol7PMqnj2/yOdFpfFJRheq7QWGCdbU+btUQjXx587GZMd843Rh5ad9bWq6dCXBd1Odek2cT+12/GfMF5TamtM2sZzIn6DHfoxygubPMMllzWvc0pMlVapUqVJtvgSYjwH9J1nW4aeOsWBRlwjMNrXgqCAIEE6iQVRdIEfpX61G1FsqCBjMsAam6Z5pFhjim6Z7pllC0t6gJXIV2VKRrNi8jURyC/Im14Z1YTmDs1GNKzpY4nidLozBm6hocSo52uTGlqReluDlbTfLm7jG8RrX5MkAhG9wml4jJpANjxHvki6gjCqYV8lRiXMTfv3caiChgQ1Uo3uETyAdfPqgwYVMoCLdxXReqNuwECcbAnz2lwQirE4560UKjHE9S/09VIT8p5J/OjVCbWCUZVUL8awXN2FX2FI0l8UGnIlzkKS6Fd6/gKXkdb3IGhpuuiRf8OSmcLU86cUrLockTV3yOGYgMEZ1XROLPO9jCUoWYVdWHV1SVd20WQ7xEgeLV5MkVzQjoS/Gck0VWQY5p26KoXQn2V8hJxLgKFxdlRBnqiyCdeF1RV7KQ6goDdJdxdYgSc2iDqbRzOe6qoh42RUQ9ddX2GnfmA6KgOVNkuddcq9EKFts3r8AhgDXiwKZnJR2gi0ikj1gl19k4D+LwBhX98wYmqbQ7A7s8D/PZmVd8diLSEswhKOnsZGeJRuUdVUb8fAmPkL0b3lXFXR4DIVdVTVliOqwiNVMVSW5H6FGzJkvSnnVlW1V1XRvRhxsiK0WNU03yAEZjHYEJDumq/KrNC1VqlSpUqXaCP0TWyJ0Ds3KLZoAAAAASUVORK5CYII=[/img]
Изменено: - 08-12-2018 13:06:12
