Получил я наконец из Англии акустику Gale GS401C и усилитель Sugden A48. После реставрации (замена подвесов диффузоров, замена неисправных резисторов в кроссоверах, работа по корпусу) я наслаждался звуком новой системы всего несколько дней. Потом сгорел усилитель Sugden A48.
Усилитель был не копанный, в отличном состоянии с оригинальными деталями. Даже пыли внутри не было.
Возник хлопок в колонках, появился дым и затем усилитель совсем выключился - сгорел предохранитель в питании.
Визуальный осмотр показал, что дымили резисторы, стоящие параллельно (см. фото). Других повреждений не обнаружил.
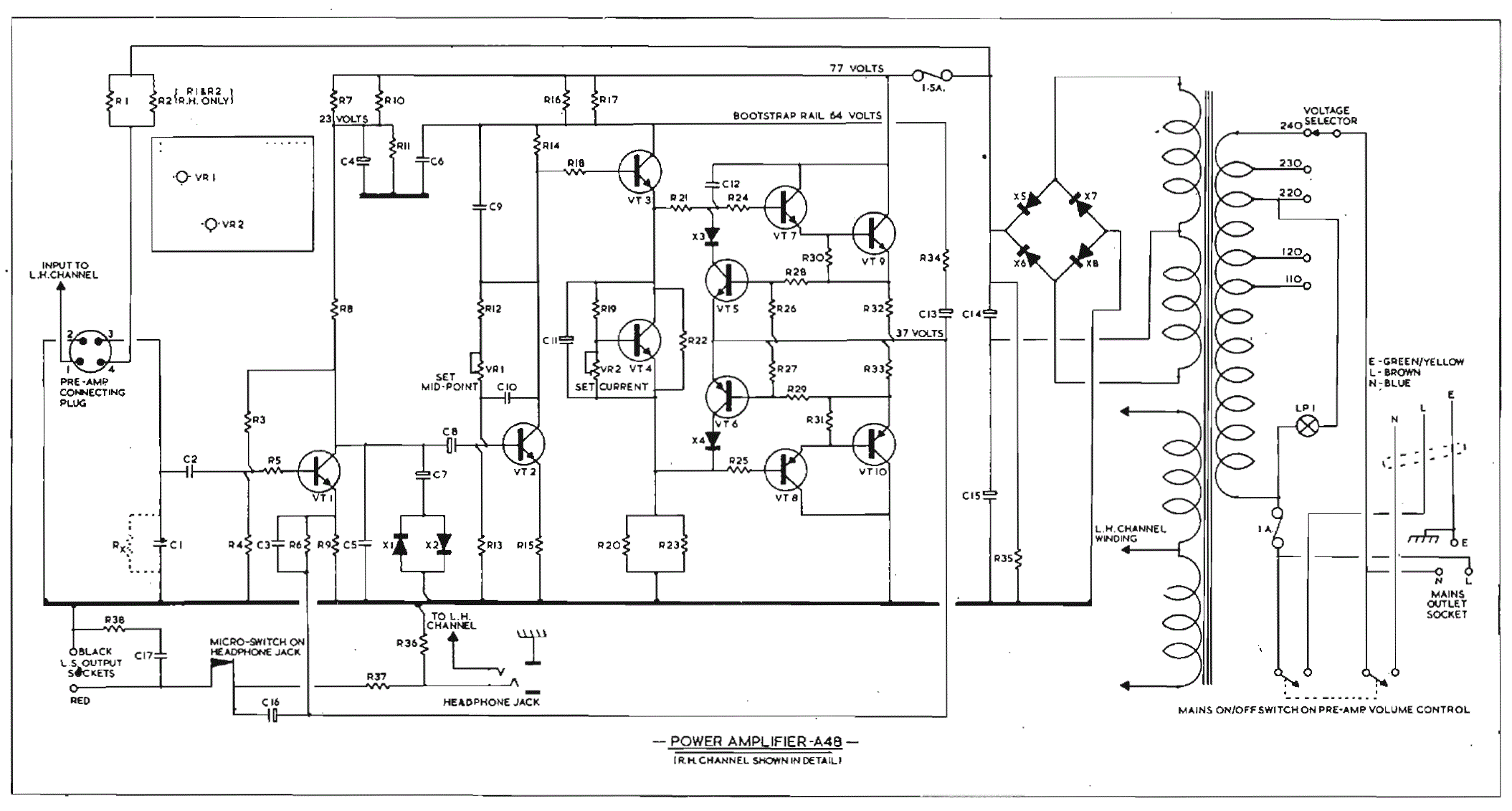
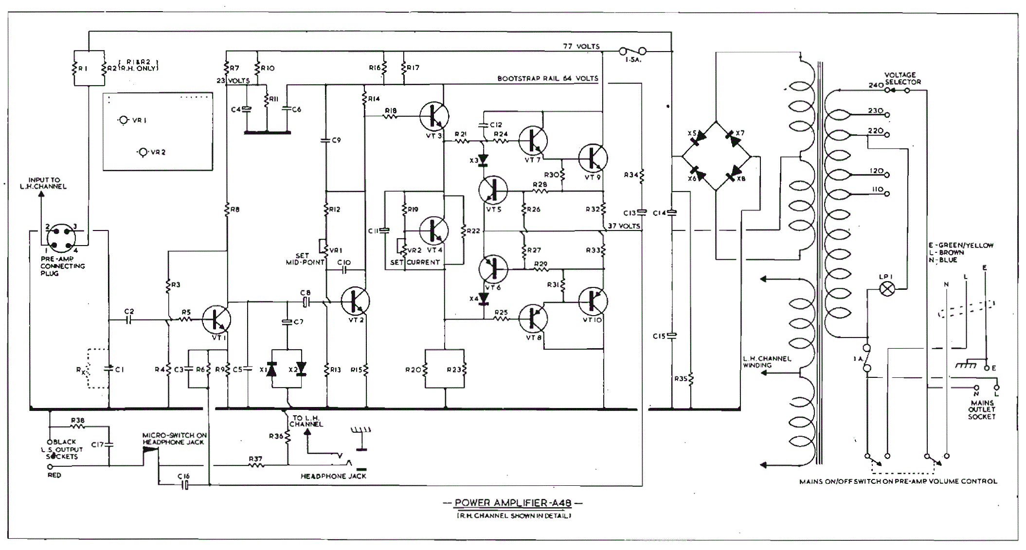
Чутье подсказывает, что резисторы задымили вследствие выхода из строя других элементов. Опыта в ремонте у меня нет, поэтому прошу помощи у грамотных форумчан, может проблема не сложная и справлюсь с заменой деталей сам. Схема усилителя прилагается.
Фотографии до поломки.
После поломки. На фото видно стоящие параллельно сгоревшие резисторы и предохранитель.
Также есть вопрос по усовершенствованию кроссовера акустики. Звук на средних и высоких частотах показался недостаточно выразительным, мутноватым. Есть подозрения, что старые конденсаторы могут портить. Целесообразна ли замена на современные аналоги?
На первом фото оригинальный кроссовер. На втором приведена схема. Далее фотографии твикнутых кроссоверов, найденных на забугорных форумах.
Усилитель был не копанный, в отличном состоянии с оригинальными деталями. Даже пыли внутри не было.
Возник хлопок в колонках, появился дым и затем усилитель совсем выключился - сгорел предохранитель в питании.
Визуальный осмотр показал, что дымили резисторы, стоящие параллельно (см. фото). Других повреждений не обнаружил.
Чутье подсказывает, что резисторы задымили вследствие выхода из строя других элементов. Опыта в ремонте у меня нет, поэтому прошу помощи у грамотных форумчан, может проблема не сложная и справлюсь с заменой деталей сам. Схема усилителя прилагается.
Фотографии до поломки.
После поломки. На фото видно стоящие параллельно сгоревшие резисторы и предохранитель.
Также есть вопрос по усовершенствованию кроссовера акустики. Звук на средних и высоких частотах показался недостаточно выразительным, мутноватым. Есть подозрения, что старые конденсаторы могут портить. Целесообразна ли замена на современные аналоги?
На первом фото оригинальный кроссовер. На втором приведена схема. Далее фотографии твикнутых кроссоверов, найденных на забугорных форумах.
