Архив Форума Hi-Fi.ru
По 23-5-2020
Портал Hi-Fi.ru более не предоставляет возможностей и сервисов по общению пользователей
По 23-5-2020
Портал Hi-Fi.ru более не предоставляет возможностей и сервисов по общению пользователей
По танноям есть знающие люди?
|
02-02-2017 05:16:21
|
|
|
|
|
|
02-02-2017 05:16:36
![]() |
|
|
|
|
|
02-02-2017 05:16:47
![]() |
|
|
|
|
|
02-02-2017 16:11:55
Я тоже попробую наставить тебя на путь истины : если у излучающего купола с одной стороны присутствует замкнутый закупольный объем, а с другой стороны выход в открытое пространство, с диаметром прохода меньше диаметра купола, то пищаль имеет полное право называться компрессионной, а ты автоматом получаешь право слать всех троллей в звезду. Можешь для важности взять штангель, но я и без очков вижу разницу.
.
Благословляю АЧХ. Кручу взглядом фазу. Режу полосы без скальпеля.Привораживаю бас. Дорого. |
|||
|
|
|
|
02-02-2017 16:21:18
На сколько, все-таки, живуча эта тема Dual Concentric, что до сих пор Танноевцы пытаются извините, зас... рать мозги непосвященным... |
|||||
|
|
|
|
02-02-2017 18:06:47
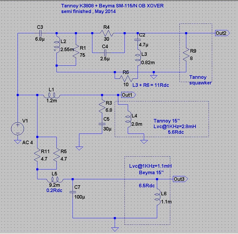
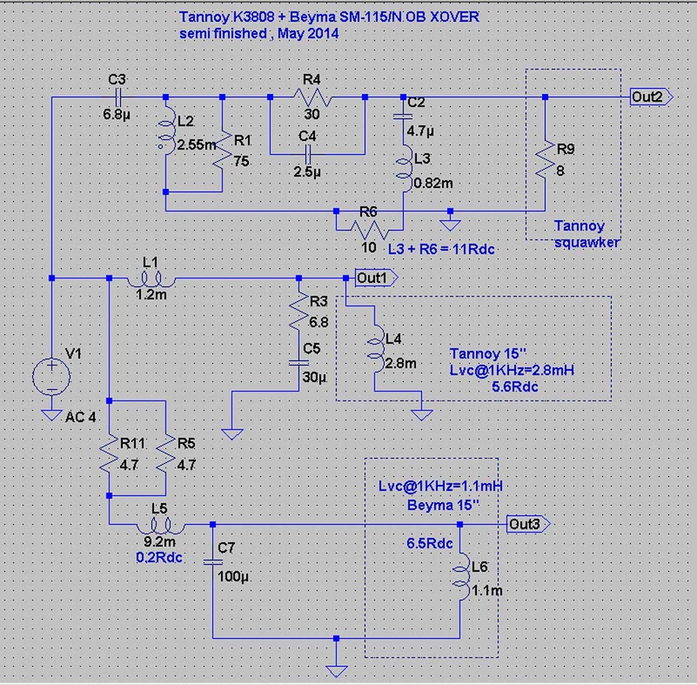
Короче говоря имеем дело с
Изменено: - 02-02-2017 19:36:33
|
|||||||||||
|
|
|
|
04-02-2017 06:19:43
Tannoy Open Baffle.
Впервые встречаю открытое оформление акустики на динамиках фирмы Tannoy |
|
|
|
|
|
04-02-2017 09:35:30
А если серьезно, то он не стал из Танноев вымучивать нч-отдачу - подзавалил их понизу индуктивностью, а Бейме дал шанс выразиться и показать себя.
.
Благословляю АЧХ. Кручу взглядом фазу. Режу полосы без скальпеля.Привораживаю бас. Дорого. |
|||
|
|
|
|
04-02-2017 14:02:59
Мы пойдём другим путём (с)
|
|||||
|
|
|
||||
Архив Форума Hi-Fi.ru
По 23-5-2020
Портал Hi-Fi.ru более не предоставляет возможностей и сервисов по общению пользователей
По 23-5-2020
Портал Hi-Fi.ru более не предоставляет возможностей и сервисов по общению пользователей

