Архив Форума Hi-Fi.ru
По 23-5-2020
Портал Hi-Fi.ru более не предоставляет возможностей и сервисов по общению пользователей


Страницы: Пред. 1 ... 127 128 129 130 131 ... 205 След.

По танноям есть знающие люди?

 
 
Цитата
Rapid Eye Movement пишет: и послушать было бы интересно
Еще бы, только тебе до момента истины придется их по комнате потаскать, на день-два даже не надейся - надо же поймать прямую отдачу и отраженку в синфазе, да еще и не в стоматологическом кресле от Панасоник, а в максимально широкой зоне - не побоюсь этого импортного слова - "свит-пойнте".
 Как это сделать, даже с микрофоном, трудно представляю.
WWW.SAGA-SIBIR.COM.

Благословляю АЧХ. Кручу взглядом фазу. Режу полосы без скальпеля.Привораживаю бас. Дорого.
 
 
Цитата
Анатолий Гаврилов пишет:
Еще бы, только тебе до момента истины придется их по комнате потаскать, на день-два даже не надейся - надо же поймать прямую отдачу и отраженку в синфазе,  
На фотке просто в углах стоят. Может не все так печально, просто комнату побольше надо и от стен подальше? Главное чтобы рисунок на обоях совпадал ).
Мы пойдём другим путём (с)
 
 
Цитата
Анатолий Гаврилов пишет:
Не заморачивайся - Зэну просто обои лишние некуда девать.
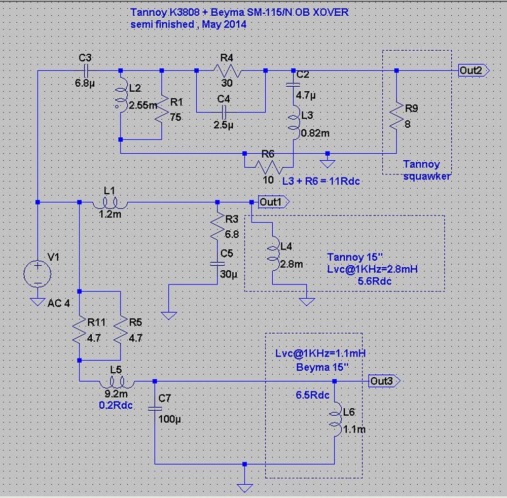
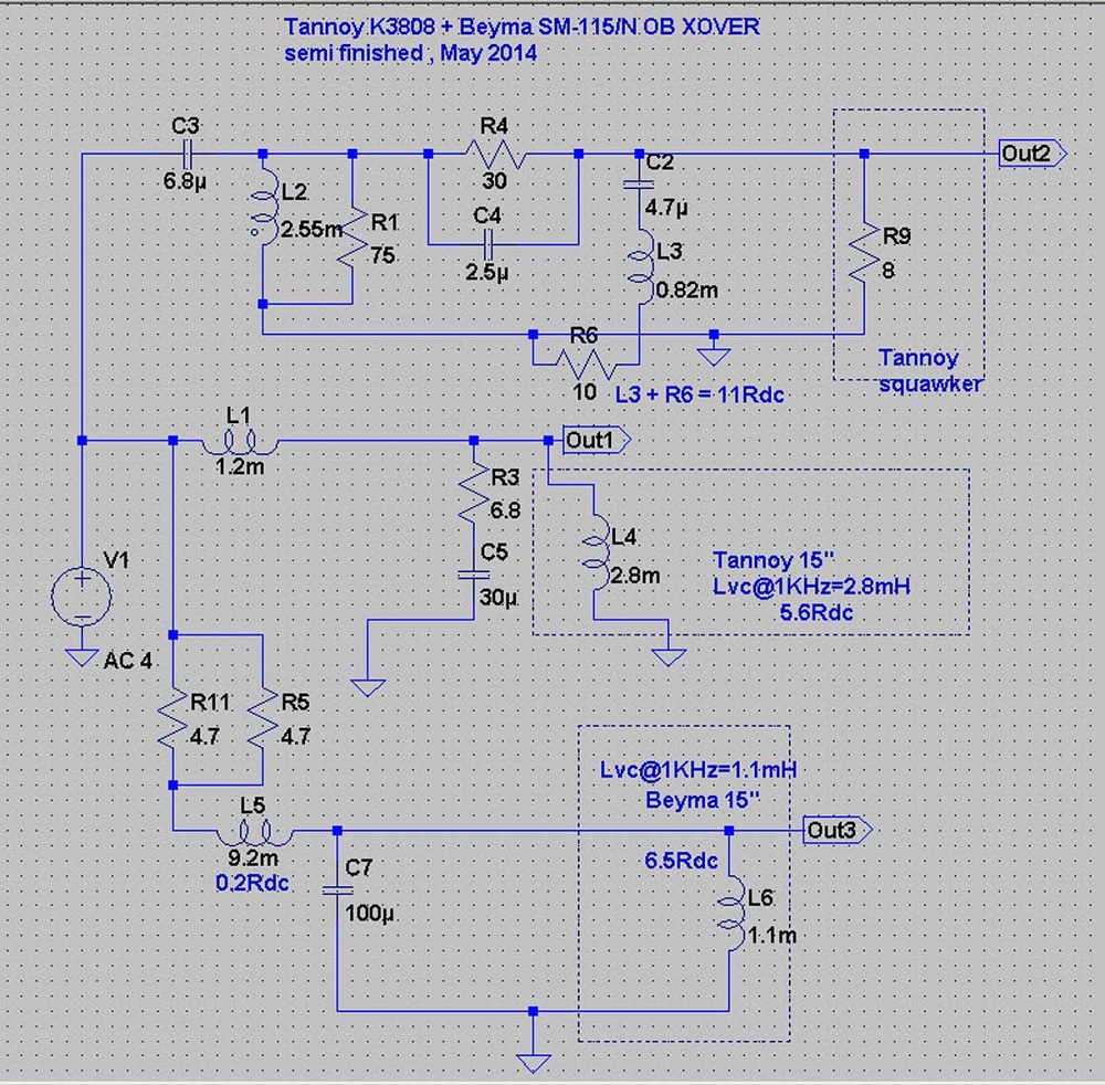
Все было бы не так плохо, если бы не встречались и такие варианты :o , но нет худа, без добра. Появился ещё один взгляд на построение кроссовера.
Первый Ауariba.
Второй Зэну.
IMG_7220.JPG (123.12 КБ)
IMG_7250.JPG (49.42 КБ)
xover-May-2014.jpg (435.83 КБ)
 
 
В продолжение темы о построение акустического оформления.
Когда-то слышал или читал, уже не помню, что фирма Tannoy выпускала некоторые модели
акустики, только для Японии.
Познакомившись поближе с каталогами, пришёл к выводу, что Tannoy поставлял только
динамики с кроссоверами, а корпуса изготавливались в Японии,  фирмой Utopish.
Причём изготовлением корпусов для Tannoy, Utopish не ограничивалась.
Так же выпускала корпуса для фирм FAMILY KING - CELESTION, FAMILY KING - EMILLAR, FAMILY
KING - JBL, FAMILY KING - ALTEC.
f3.jpg (27.95 КБ)
0.jpg (59.94 КБ)
d3.jpg (31.48 КБ)
f98.jpg (61.99 КБ)
d.JPG (51.75 КБ)
 
 
и наконец Tannoy - Utopish.
Практически вся продукция Utopish выпускаемая в то время.
http://www.utopianet.co.jp/product/enclosure/19_04.html
c5.jpg (35.42 КБ)
86b.jpg (26.19 КБ)
29.jpg (21.25 КБ)
76.jpg (25.9 КБ)
d2e.jpg (23.92 КБ)
Изменено: sergey polyakov - 05-02-2017 09:26:44
 
 
Цитата
Анатолий Гаврилов пишет:
Цитата
sergey polyakov пишет: Tannoy: прошло 90 лет, что же в будущем?
Да всё нормально будет, не переживай, - ребята сидят на своей теме не один десяток лет, сколько уж "доброжелателей" и обгрэйдщиков" за это время отошли в прошлое.
Похоже фирма Tannoy, отходят в прошлое :cry:
http://www.proaudio-central.com/article/christmas-cancelled-at-tannoy
Изменено: sergey polyakov - 07-02-2017 05:15:06
 
 
Цитата
sergey polyakov пишет: Похоже фирма Tannoy
Подозреваю, что в Шотландии давно уже к Танною относятся не как к Налогоплательщику с рег.номером ХХХ, а как с Символу страны, наравне с их гвардейцами, пледами и виски.
А символы не тонут.
WWW.SAGA-SIBIR.COM.

Благословляю АЧХ. Кручу взглядом фазу. Режу полосы без скальпеля.Привораживаю бас. Дорого.
 
 
Цитата
sergey polyakov пишет: и наконец Tannoy - Utopish.
На первом фото, как они объясняют, - коаксиал, нагруженный обратным рупором ( back loaded horn) . По мне больше смахивает на ФИ типа онкен, т.е. с площадью выхода, больше площади самого излучателя.
Боковые закосы явно для угловой установки, и 2-3-4 такого типа оформление.
WWW.SAGA-SIBIR.COM.

Благословляю АЧХ. Кручу взглядом фазу. Режу полосы без скальпеля.Привораживаю бас. Дорого.
 
 
"Tannoy Westminster Royal
Акустические системы Tannoy Westminster Royal, особых представлений не требуют, ибо легенда, состояние идеальное, см. фото.
ОЧЕНЬ сильно доведены до ума (корпус - обратите внимание на изменившийся вес АС, и фильтр - стоят предельно качественные компоненты - конденсаторы Мундорф SGO - серебро/золото/масло). Звучат НАСТОЛЬКО лучше оригинальных, что те вызывают недоумение в сравнении со звучанием проапгрейденных (об этом задавайте вопросы)."

Добрый вечер Игорь, увидев Ваше объявление о продаже Tannoy Westminster Royal хотел бы задать несколько вопросов.

------ Самый важный и первый вопрос для меня был, почему решились на такую серьезную переделку? -----
Шел очень просто - не устраивал родной звук.
Как полез внутрь - дался диву. В фильтре стояли копеечные конденсаторы, куча проводов, непонятного происхождения железный миниатюрный автотрансформатор. Это ж додуматься - совать на средние частоты железку с гистерезисом! Померял АЧХ - выпал в осадок еще больше. Хваленая перечница  мало того что кривая по АЧХ, она еще и резко затыкается на 14-ти килогерцах - как будто воткнули ФНЧ со 100 дб на октаву. В общем - все достоинства и недостатки рупора и компрессионного драйвера во всей красе! Перед этими 14 кГцами АЧХ делает резкий взлет из ямы в районе 8 кГц и потом резко обрывается. Чтоб как то это исправить поставил супертвитер ST200. По верхам стало лучше, но мне уже не понравился этот супертвитер и в последствии я его заменил на Фостекс 96Н а потом на Мундорф АМТ.

---- Я так понимаю, Вы на этом не остановись? ---
Дальше ессно подмывало еще все улучшать и апгрейд пошел по 2-м направлениям - засыпка калиброванным кварцевым песком ВСЕХ пустот не используемых под рупор и изготовление внешнего кросовера собственной разработки и конструкции. Песок убрал все ящичные резонансы и призвуки от внутренних пустот. Кроме того я укрепил заднюю стенку по всей площади дюймовой березовой фанерой - такой же из которой изготовлен родной корпус. Повесил правильные винтовые медные терминалы, расположенные теперь в непосредственной близости от динамика. Обратная сторона медали - одна колонка теперь весит около 350 кг. Но для звука это только на пользу. Заодно скруглил углы ходов рупора, где это было возможно, чтоб еще уменьшить переотражения.
Параллельно разрабатывался и макетировался правильный кроссовер, включая супертвитер. АЧХ вывел по нулям - без всяких регулировок по уровню и срезу СЧ. В результате пришел к самой простой по схеме - но не конструкции! системе фильтров. Там применяются воздушные катушки собственной конструкции, воздушный автотрансформатор для перечницы, серебрянная катушка для супертвитера. Все конденсаторы - топовые Мундорфы. Воздушные катушки заэкранированы от помех. Экраны заодно являются корпусом модуля фильтров.

--- Почему Вы выбрали именно Tannoy, к тому же самую верхнюю модель как долго акустика у Вас? ---
С 2005 года.
На тот момент саморазвития эта модель представлялась самой правильной. Да и на рекламу повелся.

--- Как долго Вы слушали до переделки и долго шла переделка? ---
Лет через 5 пока не сделал нормальный усилок. С 2010-11 по н.в.

--- Откуда брали информацию о переделки, в то время о Westminster Royal практически ни чего не было. --
Из опыта роста над собой и того что собрал в интернете.

--- С какими усилителями и носителями Вы использовали акустику? ---
Топовая вертушка от Клерааудио с их же топовой иголкой. Усилок самопальный лампадный на E55L и YL1350.

---E55L - интересная лампа, приходилось с ней сталкиваться. Про 1350 вообще ничего не нашел. Что это?---
YL1350 - весьма ровная лампада, одна из последних Телефункенов. 75 Ватт на аноде, мю 6.5, Ри около 300.

--- Какой измерительной аппаратурой пользовались, желательно фото, графики измерения? ---
https://www.ap.com/apx525/  С микрофоном GRAS и калибратором. Графики специально не записывал - отсниму новые.

---Что же в итоге у Вас получилось по звуку?---  
Что сказать по звуку? То что он несравним с оригиналом - просто слова. Четкость, прозрачность, объемность картинки, скорость баса неслыхана для такой колонки. Больше ее улучшить вряд ли возможно ( разве что поставить нормальный древний динамик от GRH Red, Gold и т.п. ) но мне это уже не интересно - продаю это парочку чтоб начать собственный проект АС. Как то так.

---Если не секрет, каков новый проект?---  
3-х а может 4-х полоска на Суправоксах и ленточниках.
b.jpg (116.1 КБ)
D3H_7067.jpg (1.03 МБ)
D3H_7073.jpg (990.67 КБ)
D3H_7042.jpg (1.08 МБ)
D3H_7045.jpg (1.94 МБ)
 
 
Как их (Royal и Автограф) не доводи - врождённая проблема "внезапного баса" на определённых жанрах останется. Хотя в целом и те и другие - отличные колонки.
Страницы: Пред. 1 ... 127 128 129 130 131 ... 205 След.
Архив Форума Hi-Fi.ru
По 23-5-2020
Портал Hi-Fi.ru более не предоставляет возможностей и сервисов по общению пользователей

1997—2026 © Hi-Fi.ru (Лицензионное соглашение)