| Цитата |
|---|
| James Hetfield написал: Олег, не будь злым. |
Архив Форума Hi-Fi.ru
По 23-5-2020
Портал Hi-Fi.ru более не предоставляет возможностей и сервисов по общению пользователей
По 23-5-2020
Портал Hi-Fi.ru более не предоставляет возможностей и сервисов по общению пользователей
Деки NAKAMICHI, Настройка и обсуждение (Part 2)
|
04-11-2019 11:46:39
|
|
|
|
|
|
04-11-2019 13:28:47
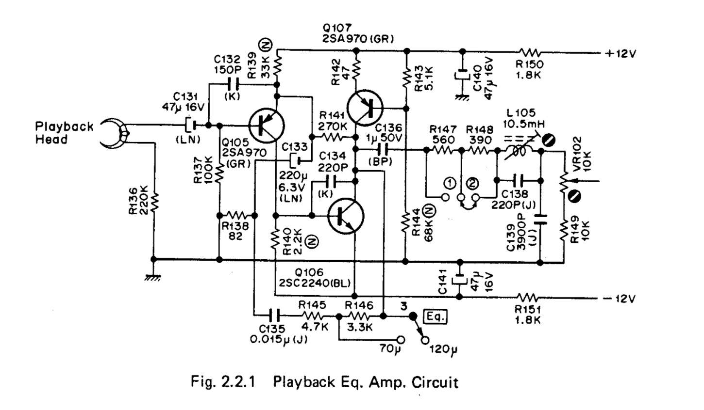
При этом у 582 декларируется соответствие АЧХ IEC
|
|
|
|
|
|
04-11-2019 13:29:48
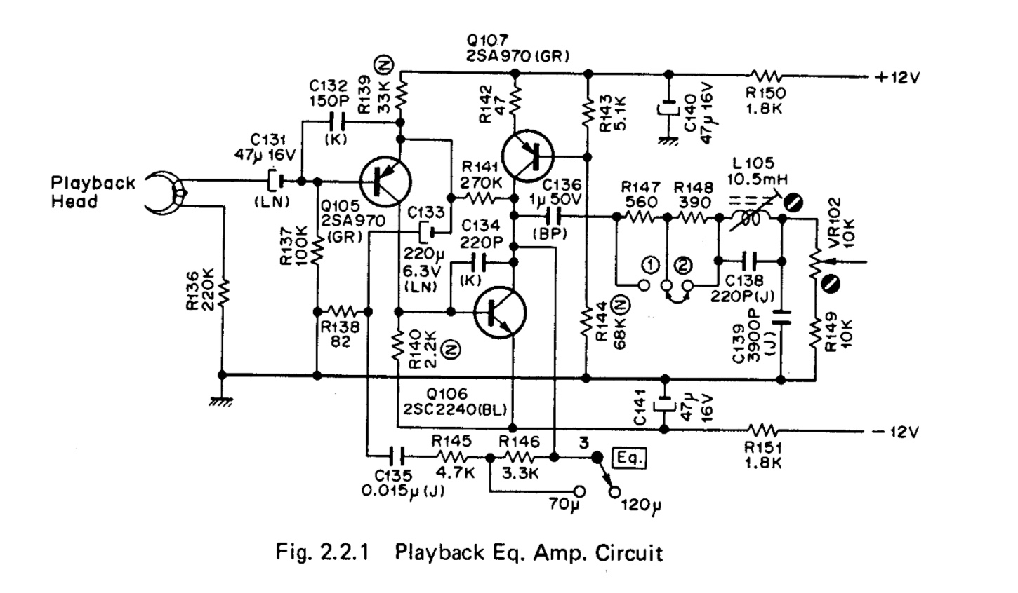
Вот эта картинка должна понравиться Партагасу и Вещему
|
|
|
|
|
|
04-11-2019 14:59:13
Сантабарбара нервно курит
|
|
|
|
|
|
04-11-2019 16:16:30
|
|||
|
|
|
|
04-11-2019 16:36:15
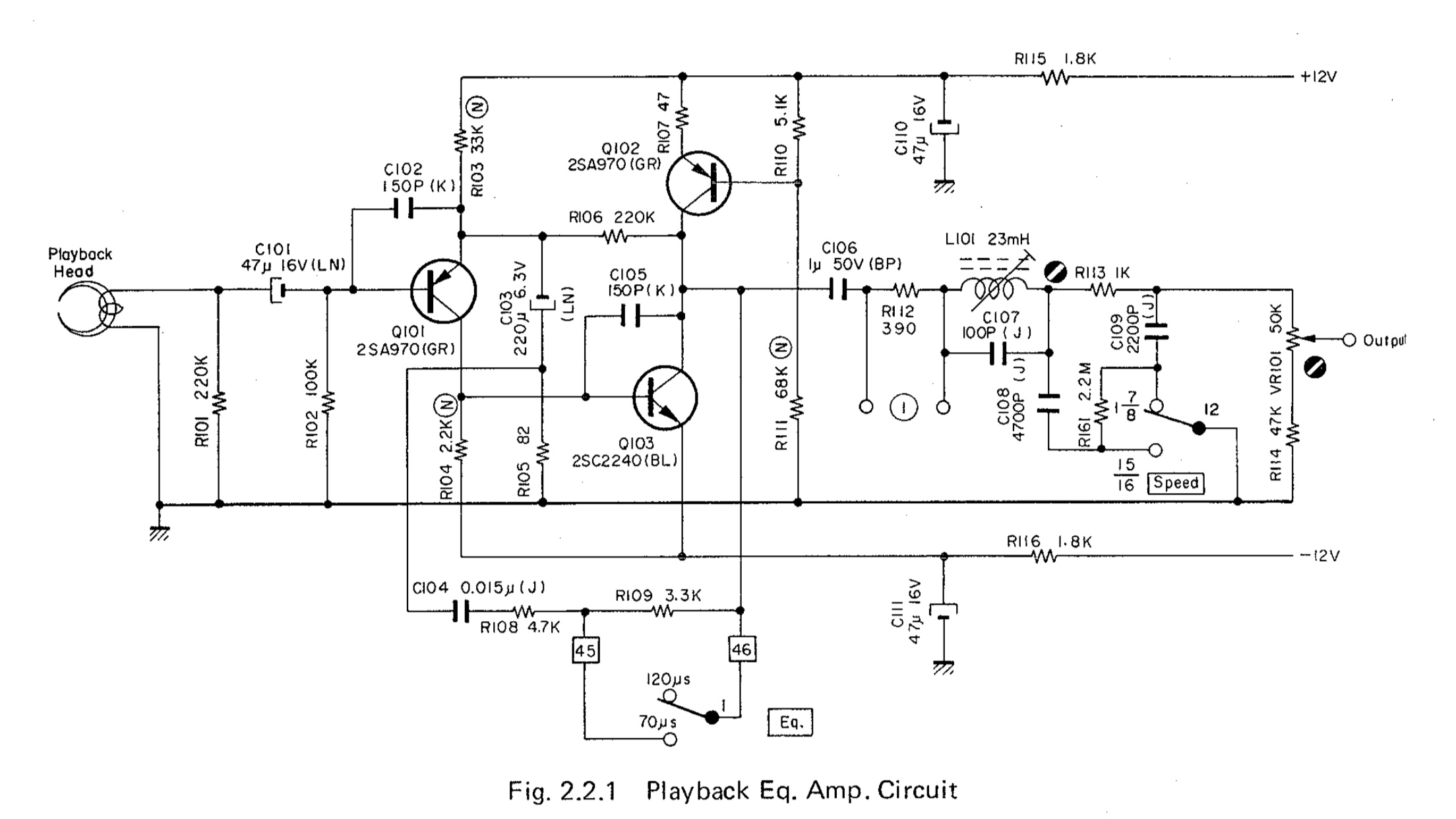
НЧ постоянная времени снижает фоновые помехи и помехи от привода. В винилокрутах тоже есть такая же. В мафонах лучше иметь больший подъем в УВ, но меньший в УЗ, чтобы не грузить ленту. Стандарт лоялен к этой пост. времени отому что она не затрагивает слойные потери ленты (это важнее) . в проф. магнитофонах встречается и 8000мкс НЧ-тау, при этом в УЗ нет подъема.
|
|||||
|
|
|
|
04-11-2019 16:44:43
作りましょう!
|
|
|
|
|
|
04-11-2019 16:46:51
P.S.В проф,катушечниках не встречал - напомни,пожалуйста,в каком именно. |
||||
|
|
|
|||
Архив Форума Hi-Fi.ru
По 23-5-2020
Портал Hi-Fi.ru более не предоставляет возможностей и сервисов по общению пользователей
По 23-5-2020
Портал Hi-Fi.ru более не предоставляет возможностей и сервисов по общению пользователей
