Здравствуйте любители магнитной записи.
Хочу вернуться к теме Параметрического подмагничивания.
Спроектировал на симуляторе TINA for Windows схему довольно простого высоковольтного усилителя напряжения с очень низкими искажениями и высоким быстродействием.
Потом стал проверять различные схемы ШИМ усилителей записи.
Многие варианты самовозбуждались на довольно низких частотах.
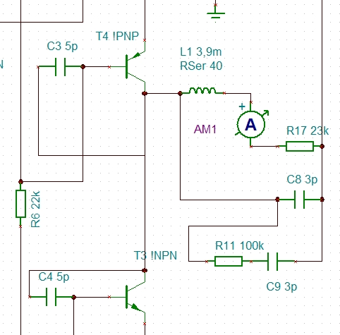
Остановился на этой схеме. Головка записи здесь подключена в обратную связь. Резистор 23 ком выбран по критерию максимальной прямоугольности и отсутствию значительных выбросов.
Напряжение питания конечно большое, но на практике его можно в 3 раза уменьшить, подобрав резисторы в эмитерах транзисторов.
На втором и третьем рисунке - подаем на вход треугольник 10 вольт и синус 1 кГц 9 вольт.
На четвертом, пятом рисунке 21 кГц синус 9 вольт (такого на практике не бывает). Что интересно фаза третьей гармоники такая же как и первой 90 градусов - а это на низких частотах можно использовать, чтобы скомпенсировать искажения ленты.
Напряжение подмагничивания уменьшается на пиках на 30%. Этого хватит, для того, чтобы использовать по максимуму перегрузочную способность металлической ленты.
Для нормальной ленты вариант (усилитель с питанием 35 в) на рисунке 6,7. Подмагничивание уменьшено в 3 раза (на практике может хватить и двух раз)
Скорость нарастания выходного напряжение настраиваится корректирующими конденсаторами. Она влияет на искажения в этом ШИМ усилителе. При её увеличении на низких частотах они уменьшаются, а на высоких увеличиваются.
Сам я не скоро доберусь до паяльника. Транзисторы и микросхемы пока приедут. Может кто-то захочет проверить эту схему. Я думаю плату надо где-то возле головки записи размещать. Питание надо с низкими пульсациями.
Еще есть идея в компаратор подать шум в полосе 80-160кГц + звуковой сигнал. Если шум будет пролезать в звук, то просто использовать этот сигнал как подмагничивающий + НЧ ток записи отдельно. Это как в усилителях Т класса.
Хочу вернуться к теме Параметрического подмагничивания.
Спроектировал на симуляторе TINA for Windows схему довольно простого высоковольтного усилителя напряжения с очень низкими искажениями и высоким быстродействием.
Потом стал проверять различные схемы ШИМ усилителей записи.
Многие варианты самовозбуждались на довольно низких частотах.
Остановился на этой схеме. Головка записи здесь подключена в обратную связь. Резистор 23 ком выбран по критерию максимальной прямоугольности и отсутствию значительных выбросов.
Напряжение питания конечно большое, но на практике его можно в 3 раза уменьшить, подобрав резисторы в эмитерах транзисторов.
На втором и третьем рисунке - подаем на вход треугольник 10 вольт и синус 1 кГц 9 вольт.
На четвертом, пятом рисунке 21 кГц синус 9 вольт (такого на практике не бывает). Что интересно фаза третьей гармоники такая же как и первой 90 градусов - а это на низких частотах можно использовать, чтобы скомпенсировать искажения ленты.
Напряжение подмагничивания уменьшается на пиках на 30%. Этого хватит, для того, чтобы использовать по максимуму перегрузочную способность металлической ленты.
Для нормальной ленты вариант (усилитель с питанием 35 в) на рисунке 6,7. Подмагничивание уменьшено в 3 раза (на практике может хватить и двух раз)
Скорость нарастания выходного напряжение настраиваится корректирующими конденсаторами. Она влияет на искажения в этом ШИМ усилителе. При её увеличении на низких частотах они уменьшаются, а на высоких увеличиваются.
Сам я не скоро доберусь до паяльника. Транзисторы и микросхемы пока приедут. Может кто-то захочет проверить эту схему. Я думаю плату надо где-то возле головки записи размещать. Питание надо с низкими пульсациями.
Еще есть идея в компаратор подать шум в полосе 80-160кГц + звуковой сигнал. Если шум будет пролезать в звук, то просто использовать этот сигнал как подмагничивающий + НЧ ток записи отдельно. Это как в усилителях Т класса.
