Ладно, если Олег боится рисовать, то тогда я продолжу 
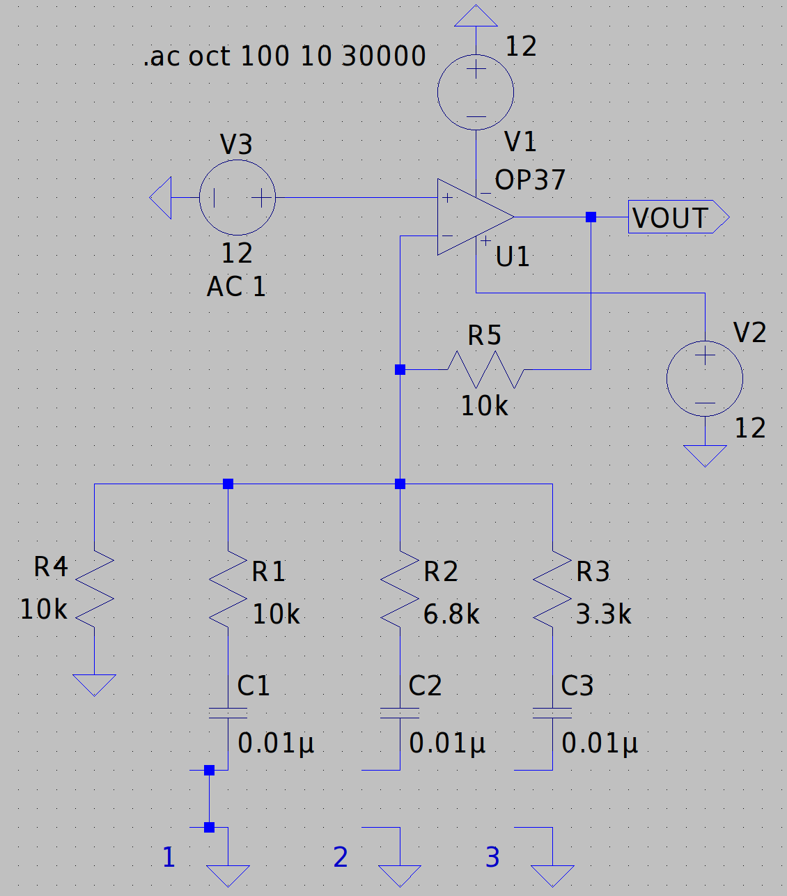
На реплику Олега, о постоянной времени, RC, что чем больше тем больше.
Вот его исправленный график
и схема 
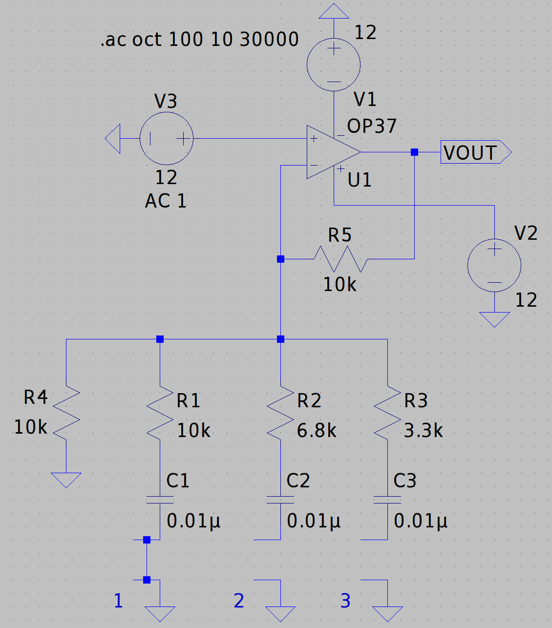
На реплику Олега, о постоянной времени, RC, что чем больше тем больше.
Вот его исправленный график
