Архив Форума Hi-Fi.ru
По 23-5-2020
Портал Hi-Fi.ru более не предоставляет возможностей и сервисов по общению пользователей


Страницы: 1 2 3 4 5 ... 30 След.

Дискретный УВ, Как основа хорошего звука деки

 
 
Попробуем еще раз
но здесь
 
 
повторюсь
 
 
Я тоже
 
 
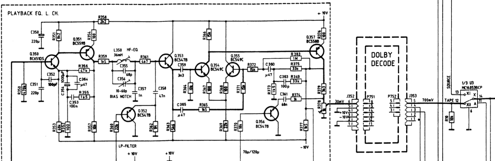
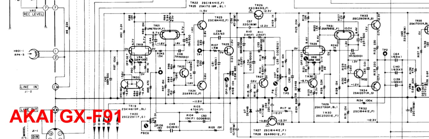
и эту красату (gx9) Илья Шляхов пытался улучшать совковым рашпилем...
:evil:
Изменено: ремонт-NIK - 20-07-2019 01:19:02
H_I_G_H _ B_I_A_S
 
 
Цитата
ремонт-NIK написал:
Илья Шляхов
Так тут, типа, без ООС уже.... Типа, круче будет?
А зачем срез на 1,3 кГц?
 
 
У GX9 и так вполне нормальный УВ, единственно надо ачх правильную настроить, но ведь всегда кому то что то хочется "улучшать"
Ушел до лучших времен
 
 
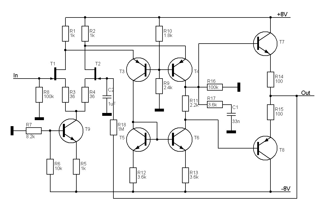
Почему дискретный
 
 
Цитата
Магнитофоныч написал:
Почему дискретный
Есть там еще несколько пунктиков....
Элементная база на кристалле весьма сомнительна...
Близкое расположение на одном кристалле мощных и слабых сигналов с общими тонкими линиями питания...
Тепловая зависимость элементов, часто не нужная...
Конечно, первый полюс АЧХ без ОС обычно в районе 100 Гц, что сомнительно по фазовым характеристикам.... В дискрете первый полюс делают 10-20 кГц - выводят из звука...
 
 
УВ TANDBERG 3014
1. С серийным номером до 02499
2. С серийным номером после 02500
 
 
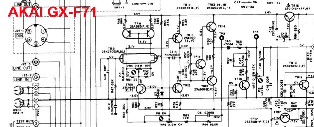
И чо, прямо с головы без разделительного кондера в базу биполяра? WTF?
Изменено: Олег Masterok - 20-07-2019 12:20:20
Страницы: 1 2 3 4 5 ... 30 След.
Архив Форума Hi-Fi.ru
По 23-5-2020
Портал Hi-Fi.ru более не предоставляет возможностей и сервисов по общению пользователей

1997—2025 © Hi-Fi.ru (Лицензионное соглашение)