Красота - пальчики оближежешь, это не японца мучать. Тут только по мелочи. Алекс, ключи транзисторные выкидывать сразу и без выяснения "что хочу?" Они сильно нелинейности добавляют, звук сразу чище делается.
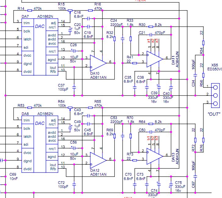
Что бы я сделал? 1.Поменял ОУ на AD845
2. Переделал бы ФНЧ, - пересчитал бы на обычный на выходном ОУ в инверсном включении, а пассивный убрал бы.
3. Мне не нравится, что у многих цифровых мсх в питании у ног присутствует только блокировочная пленка туда надо бы поставить Sanyo Oskon типа 47/25, причем пленку сохранить конечно, только с другой стороны повесить.
4. По-хорошему зелененькие Muse надо бы поменять на Oscon везде, причем емкость там оч. скромная стоит можно брать много больше

В остальном по хайфайным меркам там и так все более чем..