Не могу нигде найти схему... Поделитесь , пожалуйста , кто ей располагает ! Спасибо!
Архив Форума Hi-Fi.ru
По 23-5-2020
Портал Hi-Fi.ru более не предоставляет возможностей и сервисов по общению пользователей
По 23-5-2020
Портал Hi-Fi.ru более не предоставляет возможностей и сервисов по общению пользователей
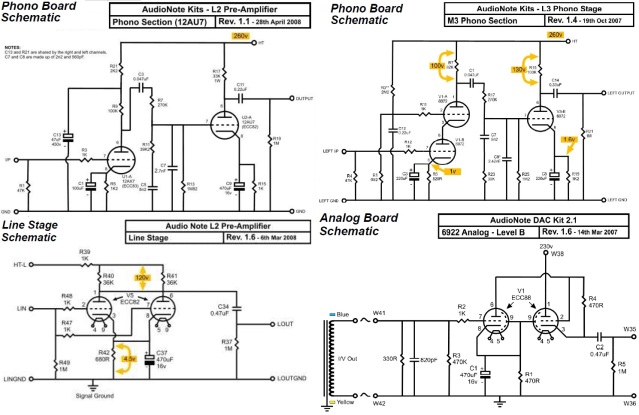
Есть желание собрать корректор по схеме Audio Note M2 RIAA
|
05-12-2018 12:34:59
|
|
|
|
|
|
05-12-2018 13:59:39
Отрыв от народа и...падение!
|
|||
|
|
|
|
05-12-2018 19:52:15
Вот ещё картинка AN (но лучше сделайте по схеме Neumann): |
|||
|
|
|
|
06-12-2018 16:38:22
|
|||||
|
|
|
|
06-12-2018 17:46:16
Изменено: - 06-12-2018 17:47:46
|
|||
|
|
|
|
06-12-2018 17:48:42
|
|||||
|
|
|
|
06-12-2018 19:25:18
Хочу спросить у самоделкиных, не по теме.
Нужно поменять конденсатор Филлипс 2200 мкФ/40В. На что из современного смотреть? |
|
|
|
|
|
06-12-2018 19:50:03
Если мне надо что то приличное то беру здесь
Или на partsconex,но там список меньше,но реагируют быстрее,почти по знакомству. |
||||
|
|
|
|||
Архив Форума Hi-Fi.ru
По 23-5-2020
Портал Hi-Fi.ru более не предоставляет возможностей и сервисов по общению пользователей
По 23-5-2020
Портал Hi-Fi.ru более не предоставляет возможностей и сервисов по общению пользователей
