| Цитата |
|---|
| Дмитрий Новачук написал: ручное управление настройки АЧХ |
Архив Форума Hi-Fi.ru
По 23-5-2020
Портал Hi-Fi.ru более не предоставляет возможностей и сервисов по общению пользователей
По 23-5-2020
Портал Hi-Fi.ru более не предоставляет возможностей и сервисов по общению пользователей
Есть желание собрать корректор по схеме Audio Note M2 RIAA
|
09-12-2018 19:45:19
|
|
|
|
|
|
09-12-2018 20:00:49
Точно, обсуждалось:
Вещий Олень:
Числилась как "модель 930 ST". Запомнилось по ST как Stanton. Но на самом деле ЕМT. |
|||||||
|
|
|
|
09-12-2018 20:05:00
А вот не надо совковые лампы использовать,когда есть нормальные.
Да и применённые детали....ну не люблю я наши изделия.... Пополам с китаем. |
|
|
|
|
|
10-12-2018 17:49:28
|
|||
|
|
|
|
07-02-2019 13:20:38
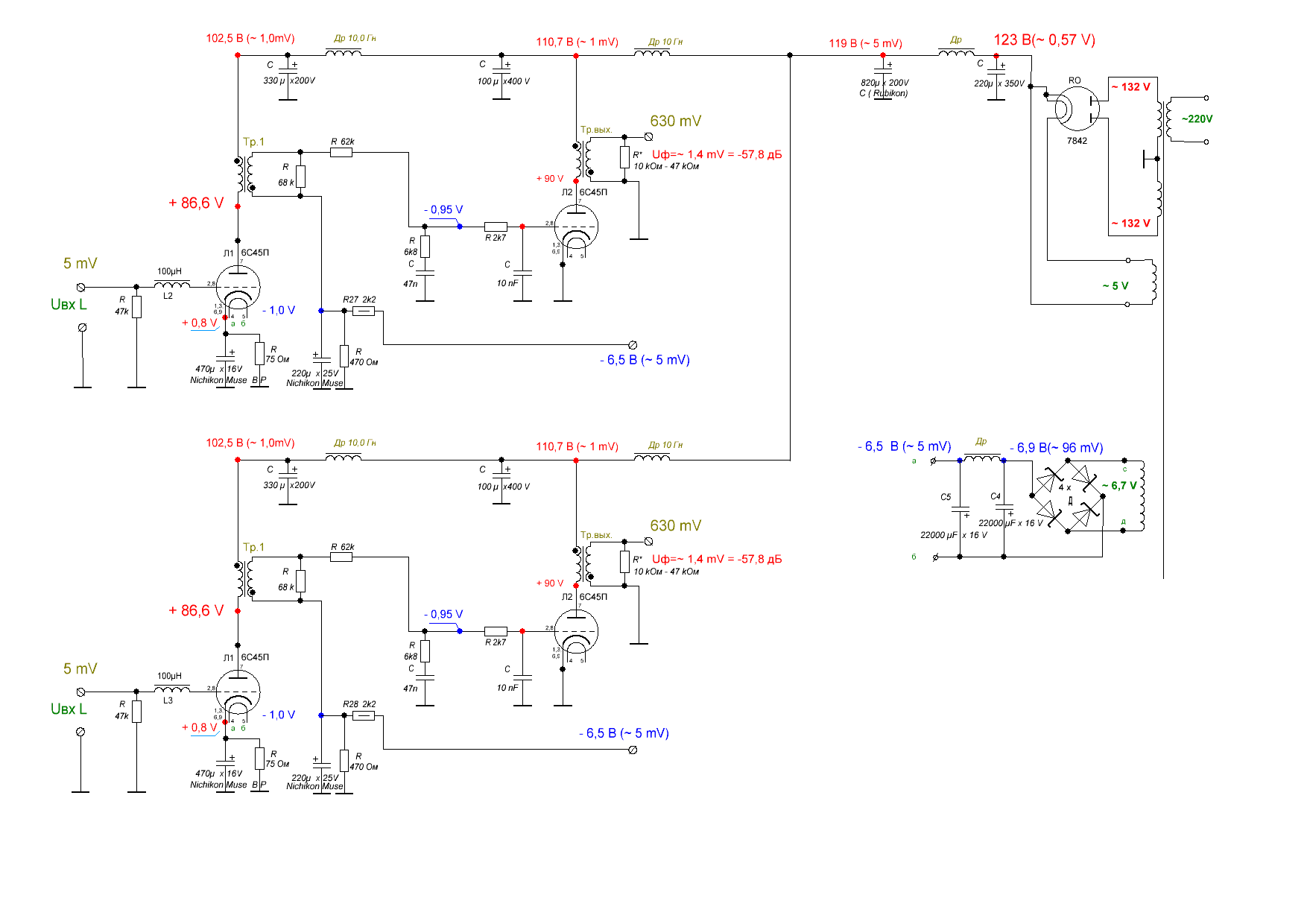
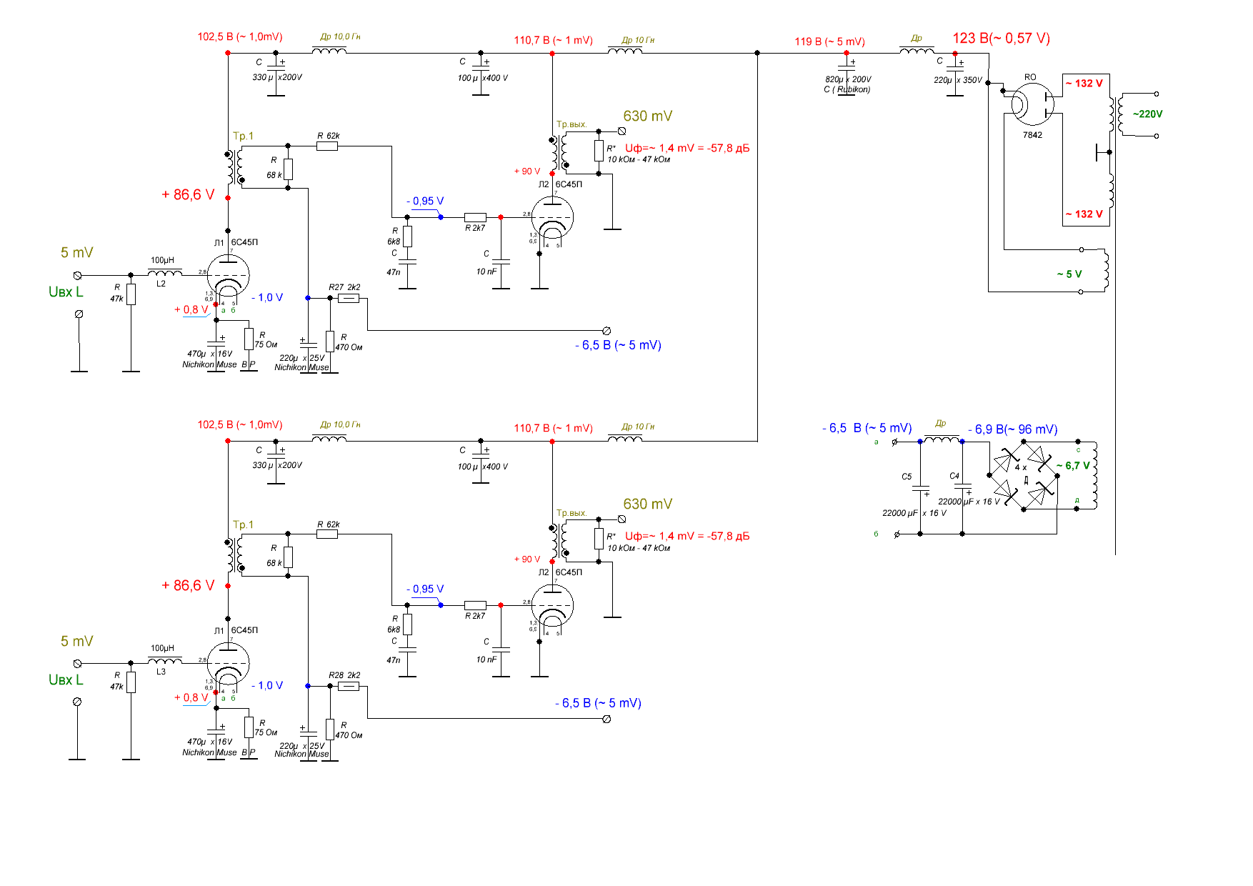
каскадах, так как ничего лучшего я не слышал. Прилагаю схему, фото и моточные данные такого корректора, а также ссылку на оцифровки сделанные с помощью такого корректора ссылка действительна 14 дней. Не скрою сделать корректор не просто, однако полученный результат может радовать вас многие годы. Успехов в творчестве. |
|||
|
|
|
|
15-02-2019 00:12:32
При питании кенотроном ,гула нет.В макете стаб транзисторный стоит.Пульсаций осцил не видит вообще,только шум стабилитронов." Я так понимаю что 6Н16Б и 6Н17Б это совсем не совок??? Скажите пожалуйста а где можно познакомиться с вашими достижениями? Поделитесь ссылочкой. Очень хочется посмотреть на фонокорректор, сделанный вашими руками. |
|||
|
|
|
|
15-02-2019 16:04:29
А разве я это продаю ???
Можете посмотреть в ветке про Василича... |
|
|
|
|
|
15-02-2019 16:07:41
Ошибся с веткой,вот здесь
Изменено: - 15-02-2019 16:10:00
|
|
|
|
|
|
16-02-2019 10:35:51
Вещий Олень:
Числилась как "модель 930 ST". Запомнилось по ST как Stanton. Но на самом деле ЕМT. |
||||
|
|
|
|||
Архив Форума Hi-Fi.ru
По 23-5-2020
Портал Hi-Fi.ru более не предоставляет возможностей и сервисов по общению пользователей
По 23-5-2020
Портал Hi-Fi.ru более не предоставляет возможностей и сервисов по общению пользователей
