Архив Форума Hi-Fi.ru
По 23-5-2020
Портал Hi-Fi.ru более не предоставляет возможностей и сервисов по общению пользователей


Страницы: 1 2 След.

Оптимальные частоты среза в трехполосной АС

 
 
Это опять я, со своими трехполосками. Вопрос новый появился.   :)

Как считаете, какие частоты среза оптимальны для трехполосной АС?
А то в инетах много кто пишет что СЧ диапазон разрывать нельзя, типа СЧ
должен играть максимально широко, чтобы не портить общую картину.
Что то там из разряда психоакустики, не помню.
Встречал конструкции со срезом аж 300 по моему Гц по низам, и 8...10кГц по верхам.

А кто то пишет пофиг где резать, по динамикам лучше ориентироваться.
Логикой понимаю, что так все и делают, но вдруг адепты широкой полосы
среднечастотника не врут, и так действительно лучше.

Есть какие то определенные правила на этот счет? Как лучше порезать?
 
 
Сам хотел резать на 400/6000Гц.
Но уже человек мне здесь написал, что не стоит так высоко резать, что то там с направленностью проблемы какие то будут. Я не совсем понимаю что, но не буду приставать с распросами что да как.
Просто хотелось бы услышать мнение нескольких людей, по поводу оптимальных частот среза.
А если еще кратко поясните, я вообще буду счастлив ))
 
 
Смотреть по динамикам, если они уже выбраны.
Обычно(но не всегда) середина\верха стыкуются от 4 до 5 кгц
Если всё идёт хорошо, значит ты чего-то не заметил.
 
 
Интересно вообще, с какой частоты размер диффузора имеет значение?
Знаю по опыту, что у двухполосок верх середины звучит крайне убого. Звучание сухое и зажатое.
И никакими эквалайзерами это не правится. И наоборот у трехполосок верхние СЧ яркие, воздушные. Вот не прогадать бы с этим еще. Не взвалить бы на пищалку те частоты, что среднечастотник отрабатывает гораздо лучше. И наоборот.

Забыл ага динамики то выложить, дома вечером выложу. Не могумс телефона.
 
 
Если вы заранее не продумываете вопрос частот стыковки полос, а выбрали динамики исходя из других соображений, то частоты, точнее их диапазон, вам задают выбранные динамики.
Однако есть ряд предпочтительных зон частот.
от 150 Гц до 300 Гц.
Ниже 150 Гц пассивная фильтрация в АС создает запаздывание сигнала выше границы слышимости. Это означает, что вы ни какими силами не получите четкого баса. Ниже 120 Гц фильтрация только активная или цифровая.
Выше 300 Гц область нижней середины, где чувствительность слуха очень велика. Потому частот типа 600 Гц стоит избегать.
от 750 до 850 Гц
Эта зона с пониженной чувствительностью слуха была найдена JBL при соответствующих исследованиях. Очень удобна для стыковки с серединой
Выше и вплоть до 3000-3500 зона очень высокой чувствительности слуха, зона голосовых обертонов и резать тут очень нежелательно. Часто встречаемая частота сшивки 1000-1200 Гц для рупорных систем - компромисс из-за особенностей работы ВЧ драйверов. Киношита снижает частоту сшивки, улучшая слышимые параметры АС ценой значительного снижения надежности работы ВЧ драйвера.
от 3500 и выше
В принципе, выше чувствительность слуха к аномалиям заметно падает и выбор частоты в этой зоне обуславливается другими соображениями.

Главные соображения по выбору частоты сшивок в разных зонах:
1. Характеристики направленности. Для каждого динамика, работающего до частоты сшивки надо построить графики спадания АЧХ при уходе с оси АС. Сшивать хорошо бы еще до того, как завалятся внеосевые АЧХ
2. Характеристики по искажениям. Для каждого динамики, работающего выше частоты сшивки надо посмотреть зависимости искажений от частоты и не допускать работы на частотах с заметным ростом искажений.
 
 
Цитата
Иван555 написал:
так действительно лучше
Если динамики это позволят.
 
 
Цитата
Костя Мусатов написал:
Ниже 150 Гц пассивная фильтрация в АС создает запаздывание сигнала выше границы слышимости. Это означает, что вы ни какими силами не получите четкого баса. Ниже 120 Гц фильтрация только активная или цифровая.
Весьма спорное утверждение. В 800-х EV низкочастотник отрезан на 100 Гц: "бас" там таки есть (в отличие от подавляющего большинства "столбиков") и вполне чёткий.
 
 
Цитата
Костя Мусатов написал:
от 750 до 850 ГцЭта зона с пониженной чувствительностью слуха была найдена JBL при соответствующих исследованиях.
Причина применения JBL 800-герцовых кроссоверов другая:

Цитата
Костя Мусатов написал:
из-за особенностей работы ВЧ драйверов

Цитата
Костя Мусатов написал:
Главные соображения по выбору частоты сшивок в разных зонах...
А это дельные советы.
 
 
Цитата
Вадим Шлемский написал:
Весьма спорное утверждение. В 800-х EV низкочастотник отрезан на 100 Гц: "бас" там таки есть (в отличие от подавляющего большинства "столбиков") и вполне чёткий.
Схему кросса 800-х не покажите?
Цитата
Вадим Шлемский написал:
Причина применения JBL 800-герцовых кроссоверов другая:
Да нет, не другая. Исследования по выбору частот раздела реально проводились в JBL, это все же не халтурная контора :)
 
 
Цитата
Костя Мусатов написал:
Да нет, не другая.
Другая, другая... :)  Росли требования к мощности СЧ-драйверов, со всеми вытекающими, + расширение рабочего диапазона СЧ-драйвера вверх. Посмотрите динамику изменений конструкции 375-х и их производных.

Цитата
Костя Мусатов написал:
Исследования по выбору частот раздела реально проводились в JBL, это все же не халтурная контора
Интересно. Костя, дайте, пожалуйста, ссылки на публикации инженеров JBL. Насколько я знаю, мощная научная база досталась JBL "по наследству" от BELL Labs, подразделения AT&T. Второй крупный исследовательский центр в Штатах принадлежал RCA.

Цитата
Костя Мусатов написал:
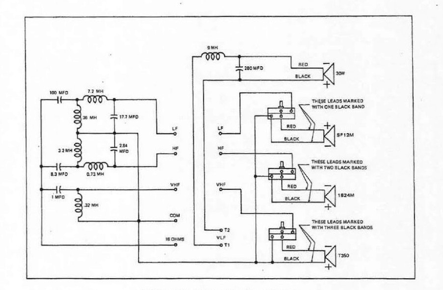
Схему кросса 800-х не покажите?
Вот она:
Страницы: 1 2 След.
Архив Форума Hi-Fi.ru
По 23-5-2020
Портал Hi-Fi.ru более не предоставляет возможностей и сервисов по общению пользователей

1997—2026 © Hi-Fi.ru (Лицензионное соглашение)