Архив Форума Hi-Fi.ru
По 23-5-2020
Портал Hi-Fi.ru более не предоставляет возможностей и сервисов по общению пользователей


Страницы: Пред. 1 ... 27 28 29 30 31 ... 119 След.

Tannoy от Рэкхема и Фонтейна до наших дней, Легендарный бренд, мифы и реальность

 
 
Цитата
Экспроприатор В._ написал:
Интересно, а дорого ли это - организовать своё производство DC динамиков?

Григорий, в соседней теме Вы говорили, что соотношение виртуального бюджета всех стран к бюджету реальному составляет 72. Получается, что реальная цена любого товара равна виртуальной цене поделить на 72. Возьмём хотя бы автомобиль Mitsubishi, который сейчас рекламируют за 1 500 000 руб. Поделим полтора миллиона на 72, получим 20833 руб. Получается, что это и есть реальная стоимость автомобиля? Или я что-то недопонял?

Хочу к своим 800-ым Танноям - лампу. Дуся дусевна говорит, что у неё эти АС хорошо играют с ламповым Fisher. Я выбор уже сделал, но Вы меня за такое, наверное, бить будете, "может быть, даже ногами". Там выход каждого канала на трёх лампах 6Р3С-1. Мощность - по 100 Вт на канал.

Уважаемый  Экс., я  конечно  не  экономист  и  не  жулик,  поэтому  грамотно  ответить  не  смогу,  потому  что  сам  не  понимаю,  как  такая  мировая  экономика  возможна в  принципе?

Но  факт  остается  фактом. - Над  реальной  экономикой,   качается  огромный   пузырь  ничем  не  обеспеченных  денег,  что       мягко  говоря,  сильно  влияет  на  цену  всего,  что  мы  покупаем.
Как  мне  думается,  наш  труд   оплачивается  обратно пропорционально  росту  этого   деривативного  дутыша.    
Не  знаю  как  там  с Митсубиси,  но в  своё время ГАЗ 21 "Волга"  стоил  5600 рублей, а позже   ВАЗ  2101 насколько помню  5200 р.

Нельзя, чтоб  главной  валютой  планеты,  была  бы  по  сути  ничем  не  обеспеченная  бумажка,  которая  (в  том  числе  из  гигиенических  соображений)  не  годится  даже  для  того,  чтоб ею  подтереться.  
По  поводу  ламп  -  бить  не  буду,  так-как  врождённый  гуманист,   как  и  Дуся. :)
Лично  я, уже  несколько  лет  как  отказался  от  ламп,  по  причине  того,  что они  меня  просто  достали своей нестабильностью. :evil:     Попробуйте,  поначалу  нравится.  

P.S.По  поводу  производства в  целом  не  знаю. А  именно  DC,  думаю  приблизительно  как  НЧ+ВЧ того  же  диаметра   вместе  взятые, ну  может  чуть  дороже  за  счёт  волноводов.  
Изменено: Griroriy - 06-11-2018 12:22:07
dzhanikyan@gmail.com

- Пока не воспользовался интернетом, не знал, что на свете столько идиотов. © Ст. Лем
Аргументы (словеса) - ничто, факты, в виде реального звучания - всё.
 
 
Как друг Григория, а также музыкант и лампостроитель, попробую внести ясность в вопрос по лампам....
У Григория были однотактные моноблоки на 6с33с. За которые он лет 10 назад отдал около 1000$ . Года 2 назад Гриша приобрел усилитель Хитачи, который по всем показателям обставил за три счета усилитель на 6с33с. Знаете что сделал Гриша? Он не продал на И-бее или других форумах этот усилитель, расхваливая его во всю глотку и прибавляя ему цену. Григорий просто ....подарил мне эти усилители. Да-да , подарил. За что ему огромное спасибо! Вот такая щедрая у него душа.
Анализируя схему усилителя, а главное компоновку и распайку- я , уже к этому времени спаявший несколько ламповых конструкций- а именно 6с2с+6с4с, 6э5п+6с41с итд итп...
Так вот я обнаружил полную некомпетентность человека, который собрал тот усилитель на 6с33с. там схема= 6н8с српп, в очень низковольтном режиме- на лампу было всего-то 80 вольт...потом катодный повторитель на 6н6п и выхлоп на 6с33с. Компановка- говно- силовые трансформаторы были поставлены неправильно по отношению к выходным- от этого был сильный фон 50 гц в колонках...и еще множество пакостей...

Так что выводы Григория о лампах в общем , основываются на прослушивании этих недоведенных до ума усилителях.

Еще Григорий слушал двухтактник на ел-34, который по его словам звучал очень жирно. Не мудрено, лампа такая, ел-34  :D
 
 
Цитата
АНДРЕЙ СТЕЛЬМАХ пишет:
Еще Григорий слушал двухтактник на ел-34, который по его словам звучал очень жирно. Не мудрено, лампа такая, ел-34  
Это  были  двухтактные  моноблоки  СПБ  саунд, по  20кг  моего  приятеля Константина под ником quadrokot      https://hi-fidelity-forum.com/forum/thread-75900-post-1737038.html#pid1737038
Слушали  их  при  непосредственном  сравнении  с  моими,  через  его ужасные B&W603  и  мои  Tannoy P636, что давало хорошую  возможность, оценить их поведение  с  нагрузкой  разного  типа.Так вот,  при  вей  своей  недоделанности,  мои усилители  народу  понравились  больше.
Но  чего  это  стоит,  когда  недорогой? да  ещё (о ужас! :D ) японский  Hitachi HA-5300 (правда  работающий  в разновидности  класса  А) Power  stage  class E (он же G), обходит  их  как  стоячих.

Ради  справедливости  надо  отметить,  что  Японца  не  смогли  переиграть,  как  однотактный  транзисторный  в  классе  А  Pass  Aleph,   так  и  принесенный   не  так  уж  давно  тобою,  ламповый  однотактник.
Причём  сравнивали  звучание,  как  с  CD так и с LP,  одного  и  того  же  концерта  Deep  Purple  "Made  in  Japan".  Кстати,  когда  принесёшь  своё новое  творение,  а  то  уже  заинтриговал. :)

P.S. Андрей, ну  ты  даёшь,  люди  могут  подумать,  что   я  слушал  из  ламп  только  то,  о  чём   курсе  ты.  
Изменено: Griroriy - 06-11-2018 12:22:08
dzhanikyan@gmail.com

- Пока не воспользовался интернетом, не знал, что на свете столько идиотов. © Ст. Лем
Аргументы (словеса) - ничто, факты, в виде реального звучания - всё.
 
 
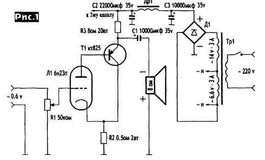
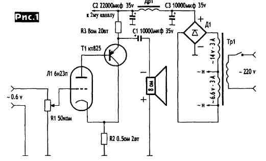
Вот то творение, которое совсем скоро я принесу- гибридник на 6н27п + кт825.
Вот ВАХ самой лампы 6н27п- нормальный режим которой начинается от 12 вольт анод-катод.
6n27p.GIF (80.06 КБ)
 
 
  • Цитата
    Экспроприатор В._ написал:
    Думаю: а не наскрести ли мне на Alchemist Forseti APD20A Mk II для 800-ых Танноев? Такой у дуси дусевны и она его нахваливает. Только, сами понимаете, послушать не у кого - значит, опять придётся брать "кота в мешке". Кто какого будет мнения? Именно для 800-ых ?

  • Уважаемый  Экс,  почему  бы  Вам  не  начать  с  чего  нибудь  подешевле?!
    Ведь  никто  не  даст  гарантии,  что Alchemist Forseti APD20A Mk II Вам  понравится.
  • А  если  нет?
Как  скоро  Вы  на  него  клиента  найдёте?
Лично  я,  пришёл  к  выводу,  что  с  повышением  цены, повышение  качества звучания совсем не  гарантируется.
Ну  не  переиграл,  знаменитый  Pass  Aleph  моего  недорогого   Hitachi (которому уже 33 года)  и  всё.
Почитайте  в  усилителях  эпопею: - "Транзисторный  однотактный  в  классе А". Если конечно осилите  и  при  этом  не  сойдёте  с  ума. Это  же  ужас  какой-то,  топовые  моноблоки  по  шестьдесят  с  чем-то  кг.,  а  силовые  трансформаторы  гудят,  да  ещё  с  разной  громкостью, из-за (как  выяснилось)  безграмотного  исполнения  и  подключения. :(

Вдобавок  ко  всему,  человек   из  четырех  штук  наличествующих  в  магазине, так  и   не  смог  подобрать  одинаковую  по  звуку  пару.  :o

Как  после  этого  не  уважать  японцев,  которые  за  абсолютно  вменяемые  деньги,  выпускают   не сопоставимые  по  качеству  изделия.
Вы  себе  можете  представить,  родной  японский ( даже  самой  дешёвой  категории),  интегральник  с  конвейера, у которого гудит трансформатор?

Мой  жизненный  опыт  показал,    что  запад   в  основном умеет производить легенды.
Если  есть  японское,  всегда  предпочту  его.
Изменено: Griroriy - 06-11-2018 12:22:08
dzhanikyan@gmail.com

- Пока не воспользовался интернетом, не знал, что на свете столько идиотов. © Ст. Лем
Аргументы (словеса) - ничто, факты, в виде реального звучания - всё.
 
 
Цитата
Экспроприатор В._ пишет:Кстати насчёт схемотехники: не можете подсказать, почему катушечник AKAI крутит ленту с замедленной скоростью? Она у него не "плавает", она всё время такая медленная. Битлы басят. ЛПМ - прямоприводный, прижимной ролик в порядке.
Прямоприводный -  трёхмоторный  с  дайрект  драйвом ?  
А  какая  модель и  на  сколько  Hz,  случайно  не  на  60? Какие стоят  двигатели?

Ну  Вы  прямо таки разбередили мои приятные воспоминания . . .  :)
Первый  мой AKAI 1710W (в конце  семидесятых), был  ламповый.
Эдакий кубик,  с корпусом  из  светлого  дерева, с  такой-же деревянной,  съёмной  крышкой  на  защёлках.    С  мягкими  головками, вертикальной  компоновкой,  со  встроенными  по  бокам  овальными  динамиками,  прикрытыми  металлическими  дверцами.  Которые  можно  было  открывать  на  желаемый  угол,  для  стереоэффекта. Эдакий  Чебурашка  - О  :) О .
Потом  был М10 - (кроссфилд) тоже  полный  магнитофон - со  встроенным  усилителем.
А потом   пошли  GX  деки. Последним  из которых был  GX 77.
Ну  а  после  -кассетники, но  это  уже другая  история.   ;)
Akai M 10 .jpg (95.89 КБ)
Akai GX 77.jpg (146.99 КБ)
Aiwa F 990 .jpg (270.47 КБ)
Изменено: Griroriy - 06-11-2018 12:22:08
dzhanikyan@gmail.com

- Пока не воспользовался интернетом, не знал, что на свете столько идиотов. © Ст. Лем
Аргументы (словеса) - ничто, факты, в виде реального звучания - всё.
 
 
Цитата
Griroriy  пишет:
Прямоприводной - трёхмоторный с дайрект драйвом ? А какая модель и на сколько Hz, случайно не на 60?
Модель очень редкая: GX-286D. 50/60 Гц. Переключен на 50 Гц. Какие именно двигатели - не знаю, не открывал.

Да, за фото спасибо.
 
 
 Магнитофонно-лирическое  отступление, или  новый  взгляд  на  старую  технику .  

Удивительное  дело! Присмотрелся  к  кинематике  Akai GX-77 и  понял,  что  магнитофоны,  если  взглянуть  не предвзято, имеют     очень  странную  кинематику  - именно  "лентоПРОТЯЖНЫЙ", я бы  даже  сказал  ленто ВОЛОЧИЛЬНЫЙ,  а  не  лентоПРОКАТНЫЙ (как хотелось бы)  механизм.

Надо  же  додуматься  до  такой  неудачной,  во  всех  смыслах  конструкции!
Маленького  диаметра   тонвал,  тянет  ленту  за  покрытую ферромагнитным  слоем  рабочую  поверхность,  вдавливая её(и  тем  самым  коробя) в  гораздо  более  мягкий  (резиновый) прижимной  ролик.Не  говоря  уже  о  постоянном  налипании комков  всякой  грязи, в  появлении  которой виновато  большое  количество  неподвижных  направляющих,  буквально  стёсывающих,  как  слой  так  и  торцы  ленты.А  стоят  эти  дурацкие  направляющие  потому,  что даже   подкатушечники  не  располагаются   на  одной  высоте  и  они (направляющие) принудительно "выравнивают" ленту  по  высоте.
Для  того  чтоб  убедится  в  этом,  достаточно  посмотреть  на  пропилы, оставленные  торцами  ленты  на ограничительных  шайбах  направляющих - ужас  какой-то.
В  итоге,  "выровненная"  таким  садистским методом лента, всё-равно    сползёт  с головок, но  уже  стёсанная  и  покорёженная),    головки  же,  как  мы  знаем,  всегда  установлены  вкривь  и  вкось (так что  не  сползти  с  них,  лента  просто  не  может), но  никого  это  не  заботит  - выставляют  то по  приборам (максимальная  амплитуда  и т.д. и т.п. .

Если  на  относительно  приличном  магнитофоне ( литое, фрезерованное  основание  блока  головок и т.д.), абсолютно перпендикулярно  выставить  оси   подкатушечников  и  высоту  опорных  площадок  и  точно  так-же все  головки,  если  нет  брака (криво  установленные  относительно  друг-друга  и  корпуса головки  зазоры  каналов),то  все  работает  замечательно,   гораздо  лучше   чем  с  направляющими. Лента  абсолютно  равномерно  прилегает  ко  всей  поверхности  головки.  
Чего  при  обычном  положении дел, никакими  направляющими  не  добиться. Всё-равно поверхность  головок  будет  изнашиваться  неравномерно,  так-как  принудительно  "выровненная"   направляющими  лента   движется  волнисто,  в  одном  месте  сильнее  чем  в  других  врезаясь  в  головку, в  другом  вообще  не  касаясь, чего долго не  выдерживает  даже  сверхтвёрдый  GX. А  что  происходит  с  пермаллоем  сами  знаете - только  головки  успевай  менять.  При  правильной  юстировке  всего  вышеперечисленного, на  реальных  магнитофонах,   даже  мягкие  пермаллоевые  головки,  могут  с  большим  успехом  потягаться  с  твёрдыми  по  долговечности, ввиду  равномерного  и  щадящего  характера  износа  поверхности.  

И всё это  безобразие  на  протяжении  многих  десятилетий,  с  разными,  не  меняющими  сути  (а  главное  не  устраняющими  пороков  системы) вариациями, тупо  воспроизводилось  от  модели к  модели.
Видимо  инерция  мышления, у специалистов работающих на фирмах настолько сильна,  что  думать  они  способны  только  под  страхом  смерти.

Вот  скажите  пожалуйста,  как  этим . . .  людям  объяснить,  что  не  надо  множить  количество  сущностей, ввиду  того,  что  про  Уильяма Оккама  они видимо  ничего не  слыхали?!
Видимо  этим  лезвием  легче  раскроить  им  бестолковки,  чем  заставить  их  применять  его (лезвие) на  практике!

Учитывая  всё  вышесказанное,  просто  чудо,  что  магнитофоны  хоть  как-то  работают.

На  скорую  руку,  ради  интереса,  придумал парочку  вариаций  альтернативного  механизма.
Первый  вариант -   рисунки 3 + 5:
M1 - главный  мотор,
М2,М3 - вспомогательные  двигатели,  работающие  как  при  воспроизведении,  так  и при  перемотке  в  режиме  подматывания .
R1 - главный  ведущий  вал,
R2,R3 - вспомогательные  ведущие  валы.
G1 - ведущая  шестерня,
G2,G3 - ведомые  шестерни.
R2'+R3' = перемотка,
R3' = воспроизведение/запись - аверс,
R2' = воспроизведение/запись - реверс. е1,r1,p1 -  головки аверса, e2,r2,p2-   головки реверса.

Второй  вариант - рисунки  4  +  5 :
M1 - главный  мотор,
М2,М3 - вспомогательные  двигатели,  работающие  как  при  воспроизведении,  так  и при  перемотке  в  режиме  подматывания .
R1 - главный  ведущий  вал,
R2,R3 - вспомогательные  ведущие  валы.
G1 - ведущая  шестерня,
G2,G3 - ведомые  шестерни. е1,r1,p1 -поворотные головки аверса, e2,r2,p2- поворотные головки реверса.Корпуса  головок цилиндрической  формы,  поворачиваются  в  бронзовых втулках  и  никаких  настроек  не  требуют,      так-как  установить  криво  их  просто  невозможно.

Как  видите, никаких  направляющих, минимальное воздействие  на  ленту,  с  её  максимально  стабильным  движением  и  контактом  с  поверхностью  головок.
Рабочее  положение головок - зелёная  точка, нерабочее - красная,  во  избежание     ненужного  износа  когда  они  не  задействованы.
Таким  образом,     избавляемся   от вынужденного  применения  тонвала, прижимного  ролика, направляющих, а  также   сверхтвёрдого  GX,  который  все  любители  магнитофонов  ругают,  и  применять головки  по качеству  звучания, к  примеру  пермаллой,  который  всем  нравится.
Вот  и  вся  кинематика.

И хватит молиться на форменных дебилов.
Изменено: Griroriy - 06-11-2018 12:22:08
dzhanikyan@gmail.com

- Пока не воспользовался интернетом, не знал, что на свете столько идиотов. © Ст. Лем
Аргументы (словеса) - ничто, факты, в виде реального звучания - всё.
 
 
Autograph  Mini (Micro?), или,  почем  сейчас  игрушки.

Лично я, могу их воспринимать, только  как    настольные АС  к  компьютеру, богатого ($2750) бездельника. Ничего  больше  в  голову  не  приходит.
Но  где  же  найти  такой  же  деревянно-твидовый    комп? :D
Впрочем, на  любой товар  найдётся  покупатель.
Далее  выдержка  из  Stereo. ru (Лирика - жирным, суть просто  курсивом):

- Несмотря на скромные габариты, Autograph Mini играет достаточно глубоко — в пределах нормы для полочной АС. Невысокая мощность, малые габариты определяют условия инсталляции в небольшом помещении недалеко от слушателя :!: , возможно настольное размещение; нельзя придвигать АС вплотную к стене из-за тыловой ориентации порта ФИ.
Мы с большим удовольствием слушали колонки на стойках, расположившись на расстоянии около 2,5 м от них :?:  :o . Лучше всего звучали музыкальные формы малых и средних составов: камерная инструментальная вокальная классика и джаз, камерные оркестры.
Колонки корректно проецировали музыкальные образы в объем комнаты. Рафинированный кабинетный звук, ценимая многими слегка старомодная манера, естественность отображения тембров акустических музыкальных инструментов, тональная сбалансированность, элегантная, компактная, пластичная по рисунку, воздушная, изящно детализированная музыкальная сцена — все это вкупе с по-настоящему аристократическим дизайном делает Tannoy Autograph Mini весьма привлекательным продуктом. Правда, деньги за модель с богатой родословной и симпатичным набором достоинств, придется заплатить немалые.

Технический комментарий :
Осевая АЧХ регистрирует превалирование ВЧ-энергии (подъем выше 5 кГц). График выравнивается при отклонении от акустической оси на 30°— на этом основании можно рекомендовать располагать колонки, не направляя их прямо на слушателя. Немного повышенные показатели неравномерности и дисбаланса обусловлены сложностью коаксиального излучателя. Направленность звучания объективно весьма слабая. Ранний спад в левой части АЧХ обуславливает высокую нижнюю границу диапазона: 77 Гц по уровню –10 дБ. Широк динамический диапазон: уровень КНИ весьма низок и очень слабо зависит от амплитуды сигнала; повышенные значения КНИ в нижнем регистре вызваны тем, что они выводились с захватом участка, на котором АС фактически не излучает (40–70 Гц). Максимум на модуле входного сопротивления локализован вблизи частоты раздела; фазоинвертор настроен на 80 Гц. Прямоугольный импульс система инвертирует, форму передает размыто.
........

Для  тех  кто  хочет прочитать альтернативный  обзор  (как  водится,  тоже  с  большим  количеством  лирики,  но  с некоторым  количеством  полезной  информации):
http://www.google.com.ua/url?sa=t&source=web&cd=1&sqi=2&ved=0CDsQFjA...
Autograph Mini .jpg (296.86 КБ)
Autograph Mini 2.jpg (161.19 КБ)
dzhanikyan@gmail.com

- Пока не воспользовался интернетом, не знал, что на свете столько идиотов. © Ст. Лем
Аргументы (словеса) - ничто, факты, в виде реального звучания - всё.
 
 
Autograph Mini
- часть  вторая -
Autograph  China?

Честно  говоря,  я  может  ничего  и  не  писал  бы,  про  эту  мелюзгу  с понтами  и  непомерно  раздутой  ценой. Но  заглянув  на  форум  наших  китайских  товарищей,  наткнулся  на  тему,  где товарищами   оживлённо  обсуждалась тема  о  китайских  то ли  АС  в  целом, то ли  динамиках ( даже  с  переводчиком, китайский  язык остаётся  малопонятным )   .
По  крайней  мере,  фотографии  были  только  последних. А  фотографии  стоят  того  чтобы  на  них  посмотреть. Не  знаю  из  какого  материала  отлита  корзина  оригинального  DC  динамика (если  конечно  "оригинал"  тоже  не  китайский), но  наши  предприимчивые  китайские  друзья,  отлили  её  из  какого то  полимера,  что  хорошо  видно  на  сколах  корзины.Интересно  сколько  стоит  Autograph China,   есть  ли  разница  в звуке  и  в   чью  пользу. Одним  словом  - ничего  не  понятно  кроме  цены.Так  что  не  исключено,  что  любители  выпендриться  платят  за..........

Нет, ну на ком ещё бабки делать, если не на идиотах?! :confuse:  
Autograph China 1.jpg (233.45 КБ)
Autagraph China 2.jpg (237.84 КБ)
Изменено: Griroriy - 06-11-2018 12:22:08
dzhanikyan@gmail.com

- Пока не воспользовался интернетом, не знал, что на свете столько идиотов. © Ст. Лем
Аргументы (словеса) - ничто, факты, в виде реального звучания - всё.
Страницы: Пред. 1 ... 27 28 29 30 31 ... 119 След.
Архив Форума Hi-Fi.ru
По 23-5-2020
Портал Hi-Fi.ru более не предоставляет возможностей и сервисов по общению пользователей

1997—2026 © Hi-Fi.ru (Лицензионное соглашение)