Вот наткнулся на статью, нет возможности дать ссылку, почему то не открываютя они, пришлось скопировать с сохранённой страницы.Там опубликовано 2 части, первая часть посвещена переделки самого корректора от Бабина, а вторая переделки самого блока питания.Ставлю на обозрение 2-ю часть. Не сочтите за плагиат. Новый практикум или не новый? Что скажите господа. Берём в руки скальпель и начинаем резать техническую мысль автора, на кусочки, при этом смакуя, если продукт технической мысли окажется вкустным и питательным.

X
X Создание блока питания для фонокорректора
Доброго времени суток. Настало время сделать блок питания для нашего доработанного пациента. Недостатки штатного блока клона описывались в предыдущей статье. Предложенный корпус (от CDROM, общитый пробкой) также приведен в том материале. Замечу лишь, что корпус подходит только к тороидальным трансформаторам.
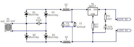
Поскольку конкретный блок мы делаем под корректор, выходной напряжение - постоянные 20V - будет стабилизированное (LM317). Самая общая схема блока питания со стабилизатором приведена на следующем рисункке.
Принципиально работа блока питания выглядит следующим образом. Ток с трансформатора (20-30 вольт желательны для данной схемы) попадает на диодный мост на диодах Шоттки (быстрые качественные диоды). Для дополнительного устранения помех можете одеть на ножки диодов ферритовые кольца. В принципе, можете одевать их на любые кабели в блоке питания (от трансформатора к плате, например, или на выводы стабилизированного питания). Параллельно входам диодного моста стоит конденсатор С0 ориентировочной емкостью 50nF для обрезания высокочастотной составляющей сетевого напряжения.
После диодного моста ток, уже постоянный, проходит через дроссели (индуктивности) с сердечниками. Большой роли индуктивность не играет, главное - наличие сердечника, что обеспечивает достаточную индуктивность при малом размере. Кроме того лучше, если катушка намотана толстым кабелем. Роль индуктивности - в подавлении всевозможных помех, просочившихся через трансформатор и диоды.
После моста и дросселей ток накапливается в конденсаторе С11, прошунтированном высокочастотным слюдяным или полистирольным/полипропиленовым конденсатором действительно МАЛОЙ емкости - не более микрофарада. (Дело в том, что шунты, доходящие до 1% и более емкости основного конденсатора уже могут вмешиваться в звук, но это уже совсем другой вопрос и другие цели установки. Малой же емкости шунт просто срежет сверхвысокие помехи и останется незамеченным. Что же касается шунтирования ради улучшения звучания, то это делается на слух. Необходимо подобрать тип и емкость шунта. Многим нравятся в этой роли бумагомасляные конденсаторы. Вопрос о том, нужны ли вообще такие элементы схемы, решайте сами, если не лень проверять результат или если есть объективная необходимость изменить звук не очень хорошего электролита большой ёмкости.) Ёмкость банки С11 можно увеличить либо уменьшить. Не рекомендуются ёмкости ниже 2000uF. Важно также высокое качество конденсаторов. Мной использованы емкости Elna Duorex, Black Gate PK.
Ток, прошедший описанные стадии коррекции, все еще недостаточно стабилен и зависит от напряжения в сети. Поэтому "пошлем" его на непосредственно стабилизатор, представленный на схеме микросхемой LM317, конденсатором С16 и резисторами R1 и R17. После стабилизатора получатся ровные 20V постоянного тока, которые можно направить в корректор. Целесообразно также параллельно выходам стабилизатора поставить ёмкость в 100-XXX uF как можно более КАЧЕСТВЕННУЮ.
Монтаж удобно (в силу малого числа элементов) делать на плате для навесного монтажа (см. фото). Соединения (дорожки) лучше делать медной моножилой. При пайке обеспечивать непосредственное касание моножилы и вывода элемента. Корпус заземляем на минус (после диодного моста, конечно).
На этом, пожалуй, всё. Теперь можете, наконец, включать корректор). И блок питания, конечно. Качество данного блока питания позволяет в процессе работы выдернуть вилку из розетки, подождать и воткнуть ее обратно, а в акустических системах вы этого практически не услышите. Что уж говорить о нестабильности напряжения в сети или даже работе холодильника. Кроме того, если нормальными входными напряжениями для стабилизатора на LM317 являются 20-35 вольт, то, выбрав трансформатор, преобразующий 230 вольт в 27, мы получим рабочий диапазон напряжений в сети 170-300 Вольт. Раньше 24 часов прогрева выводов по звучанию лучше не делать. Приятного прослушивания!