Архив Форума Hi-Fi.ru
По 23-5-2020
Портал Hi-Fi.ru более не предоставляет возможностей и сервисов по общению пользователей


Страницы: Пред. 1 ... 977 978 979 980 981 ... 1099 След.

Деки NAKAMICHI, Настройка и обсуждение (Part 2)

 
 
Цитата
Олег Masterok написал:
Вы-то давно школу кончили?
я туда и не ходил ) , зачем ? до десяти во дворе считать научился и достаточно для жизни
Ушел до лучших времен
 
 
Цитата
Вранье, вас выгнали за звиздобольство из третьего класса...
 
 
Цитата
Олег Masterok написал:
Как я что-то напишу, у Леонова корчи сразу, что бы в пику написать. Бесселя еще выдумал, типа, умный. Не зная номиналов, типа фильтра не определить.
Пишите глупость дальше и продолжайте удивляться,что вас поправляют.... ;)  
 
 
Цитата
Олег Masterok написал:
Вранье, вас выгнали за звиздобольство из третьего класса...
"Мастерок",есть что возразить по обсуждаемому вопросу? :o
P.S.Если нет - звездите в другом месте... :read:  
 
 
Расскажите, как вы определили, что это фильтр Бесселя.
А, может он Чебышева? Или Баттерворта?
Изменено: Олег Masterok - 05-11-2019 11:25:29
 
 
Цитата
Олег Masterok написал:
Расскажите, как вы определили, что это фильтр Бесселя.А, может он Чебышева? Или Баттерворта?
Посмотрите в чём отличие этих фильтров, станет понятно почему предположил,что именно Бесселя,а не другие.
P.S.Замысел разработчиков - спрашивать у разработчиков.
 
 
Короче, не знаете, зато ввернуть умное словцо надо.
 
 
Коллеги
вместо мразматического в обоих случаях
выворачивания пальцев друг перед другом

посмотрите, что такое лестничный LC-фильтр
в любом учебнике по фильтрам

Бессель просил оставить его в покое

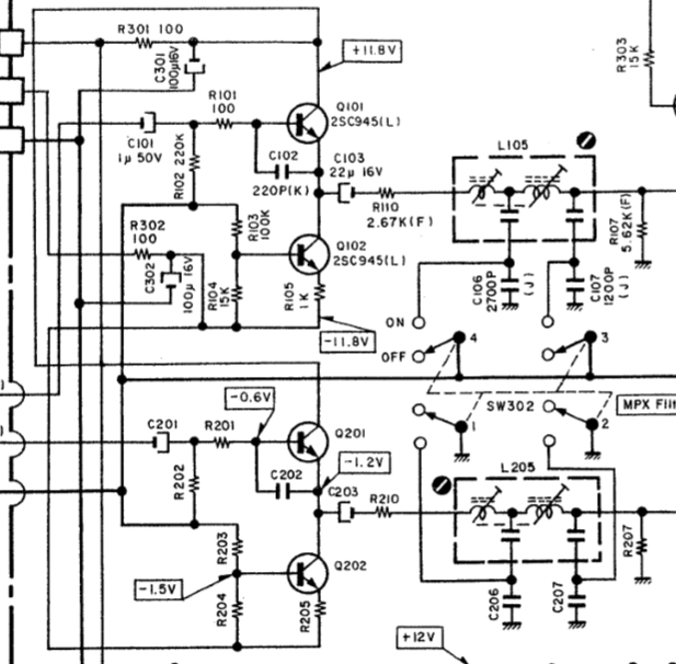
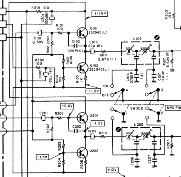
А вот так выглядит лестничный LC-фильтр в кассетной деке Nakamichi ZX-9
 
 
Цитата
Triac написал:
Цитата
Олег Masterok написал:
Вы-то давно школу кончили?
я туда и не ходил ) , зачем ? до десяти во дворе считать научился и достаточно для жизни
Ржал.
 
 
Цитата
Магнитофоныч написал:
А вот так выглядит лестничный LC-фильтр в кассетной деке Nakamichi ZX-9
Двухзвенный ФНЧ второго порядка...с переключаемой частотой среза... ;)  
Страницы: Пред. 1 ... 977 978 979 980 981 ... 1099 След.
Архив Форума Hi-Fi.ru
По 23-5-2020
Портал Hi-Fi.ru более не предоставляет возможностей и сервисов по общению пользователей

1997—2026 © Hi-Fi.ru (Лицензионное соглашение)