| Цитата |
|---|
| Вадим Шлемский пишет: Достоинства ламповых схем - простота и минимализм; это не про OTL. |
Архив Форума Hi-Fi.ru
По 23-5-2020
Портал Hi-Fi.ru более не предоставляет возможностей и сервисов по общению пользователей
По 23-5-2020
Портал Hi-Fi.ru более не предоставляет возможностей и сервисов по общению пользователей
Поговорим о Klipsch…, Общее об акустических системах Klipsch, среднего и высшего уровня...
|
19-08-2016 14:13:15
Только если пускать на весь диапазон, если на ВЧ-СЧ - можно обойтись без параллелей В качестве полноценного усилителя - да, тупик. |
|||||
|
|
|
|
19-08-2016 14:16:36
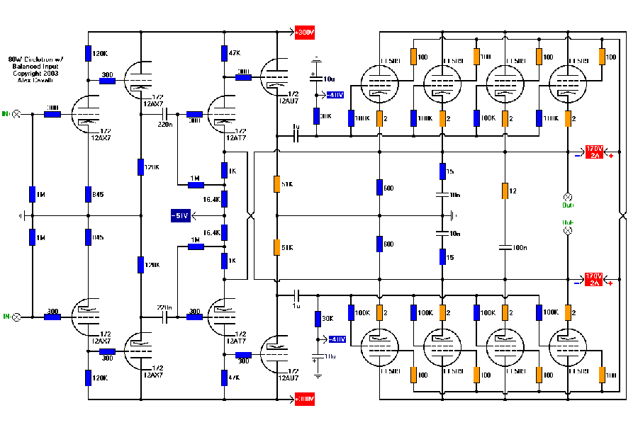
Вот примерная схема того,что слушал
Я его слушал какой-то ущербности не заметил,наоборот. Вот только вопрос встал,каким образом токи покоя в нём устанавливаются? |
|
|
|
|
|
19-08-2016 14:17:39
Это конечно оффтоп. Из пары десятков винтажных ламповых устройств, что мне попались на пути.
Усилители, ресиверы, стереорадиопрёмники,ремонта по итогу потребовали почти все. и обычно после очень непродолжительной эксплуатации или вообще сразу. По камням опыт не столь удручающ |
|
|
|
|
|
19-08-2016 14:17:59
|
|||||
|
|
|
|
19-08-2016 14:20:37
|
|||
|
|
|
|
19-08-2016 14:24:30
Я никого не агитирую,но погонял разный материал - играет достойно.ВЧ,СЧ,НЧ присутствуют,сцена,воздух есть.Чем он не годится как полный? |
|||
|
|
|
|
19-08-2016 14:26:31
|
|||
|
|
|
|
19-08-2016 14:29:09
Две трубы в плечо - нормально...
|
|
|
|
|
|
19-08-2016 14:30:31
|
||||
|
|
|
|||
Архив Форума Hi-Fi.ru
По 23-5-2020
Портал Hi-Fi.ru более не предоставляет возможностей и сервисов по общению пользователей
По 23-5-2020
Портал Hi-Fi.ru более не предоставляет возможностей и сервисов по общению пользователей
